Base class for TCP and UDP connections between peer devices. More...
#include "Connection.hpp"


Public Member Functions | |
| Connection (void) | |
| Constructor. More... | |
| virtual | ~Connection (void) |
| Destructor. More... | |
| virtual void | set_socket_options (void)=0 |
| Set various socket options. More... | |
Public Attributes | |
| size_t | id |
| unique connection id, helpful when logging connection-specific messages More... | |
| std::string | name |
| convenient name to use for logging More... | |
| UUID | uuid |
| corresponding UUID for this peer connection More... | |
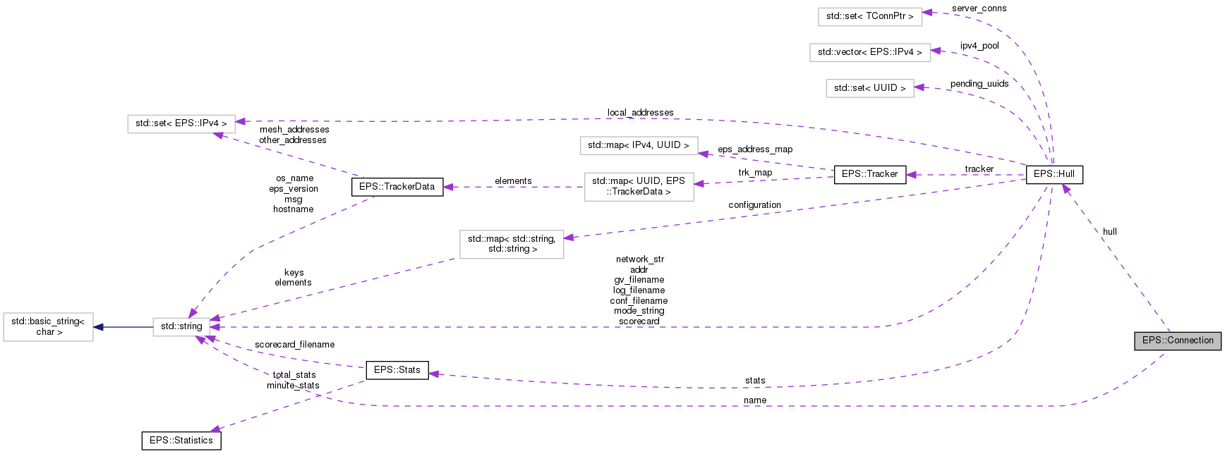
| Hull & | hull |
| for convenience, keep a reference to the hull that created this connection More... | |
| EC | ec |
| boost error code More... | |
Base class for TCP and UDP connections between peer devices.
| EPS::Connection::Connection | ( | void | ) |
Constructor.
|
virtual |
Destructor.
|
pure virtual |
Set various socket options.
Implemented in EPS::TCPConnection, and EPS::UDPConnection.
| EC EPS::Connection::ec |
boost error code
| Hull& EPS::Connection::hull |
for convenience, keep a reference to the hull that created this connection
| size_t EPS::Connection::id |
unique connection id, helpful when logging connection-specific messages
| std::string EPS::Connection::name |
convenient name to use for logging
| UUID EPS::Connection::uuid |
corresponding UUID for this peer connection