EPS Conduits
v0.0.2-2413
networking over networking
Functions
main_server.cpp File Reference
#include "
ServerHull.hpp
"
Include dependency graph for main_server.cpp:
Functions
int
main
(int argc, char *argv[])
Function Documentation
◆
main()
int main
(
int
argc
,
char *
argv
[]
)
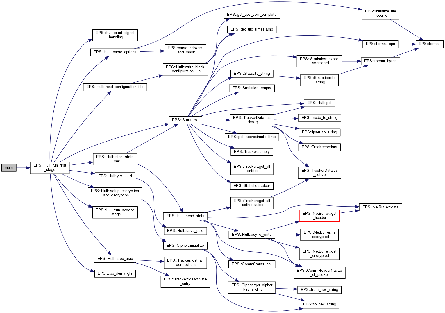
Here is the call graph for this function:
src-server
main_server.cpp
Generated on Sun Nov 12 2017 12:02:04 for EPS Conduits by
1.8.13