GPC
v1.0.0-2516
Gorman Print Control
Public Member Functions
|
Public Attributes
|
List of all members
SessionWnd Class Reference
Inheritance diagram for SessionWnd:
[
legend
]
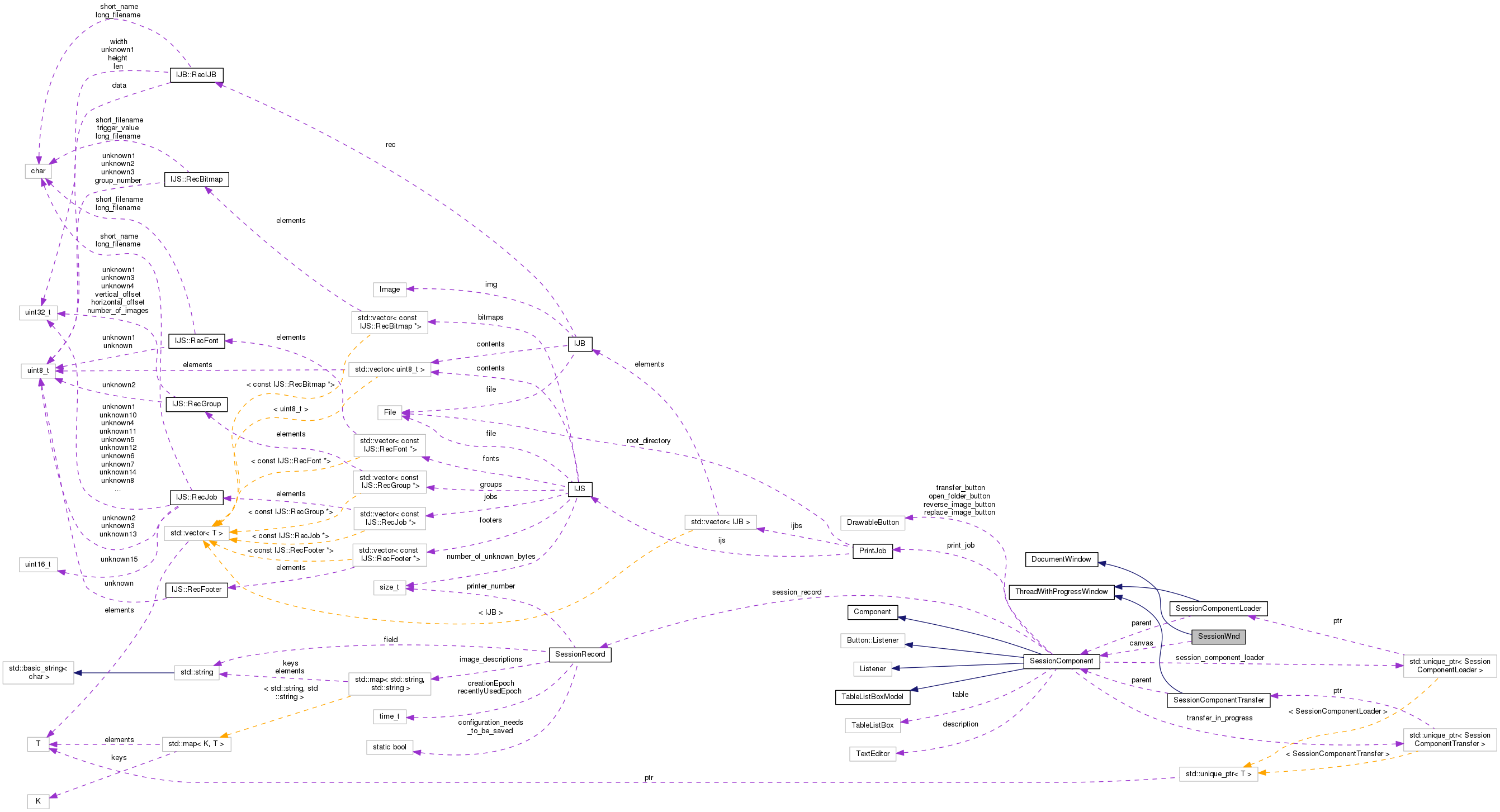
Collaboration diagram for SessionWnd:
[
legend
]
Public Member Functions
SessionWnd
(const std::string &uuid)
virtual void
closeButtonPressed
()
Public Attributes
SessionComponent
canvas
SessionWnd
Generated on Sat Apr 7 2018 08:48:38 for GPC by
1.8.13