Command-line tool that uses libcamcap to access web cams. More...
#include <map>#include <string>#include <vector>#include <iostream>#include <iomanip>#include <fstream>#include <sstream>#include <CamCap.hpp>#include <thread>#include <chrono>#include <unistd.h>#include <sys/ioctl.h>
Typedefs | |
| typedef std::vector< std::string > | VStr |
| Vector of strings. More... | |
| typedef std::map< std::string, std::string > | MStr |
| Map of strings. More... | |
Functions | |
| void | usage (const std::string &fname) |
| Display usage text on the camcap tool. More... | |
| int | main (int argc, char *argv[]) |
Command-line tool that uses libcamcap to access web cams.
| typedef std::vector<std::string> VStr |
Vector of strings.
| typedef std::map<std::string, std::string> MStr |
Map of strings.
| void usage | ( | const std::string & | fname | ) |
Display usage text on the camcap tool.
Referenced by main().

| int main | ( | int | argc, |
| char * | argv[] | ||
| ) |
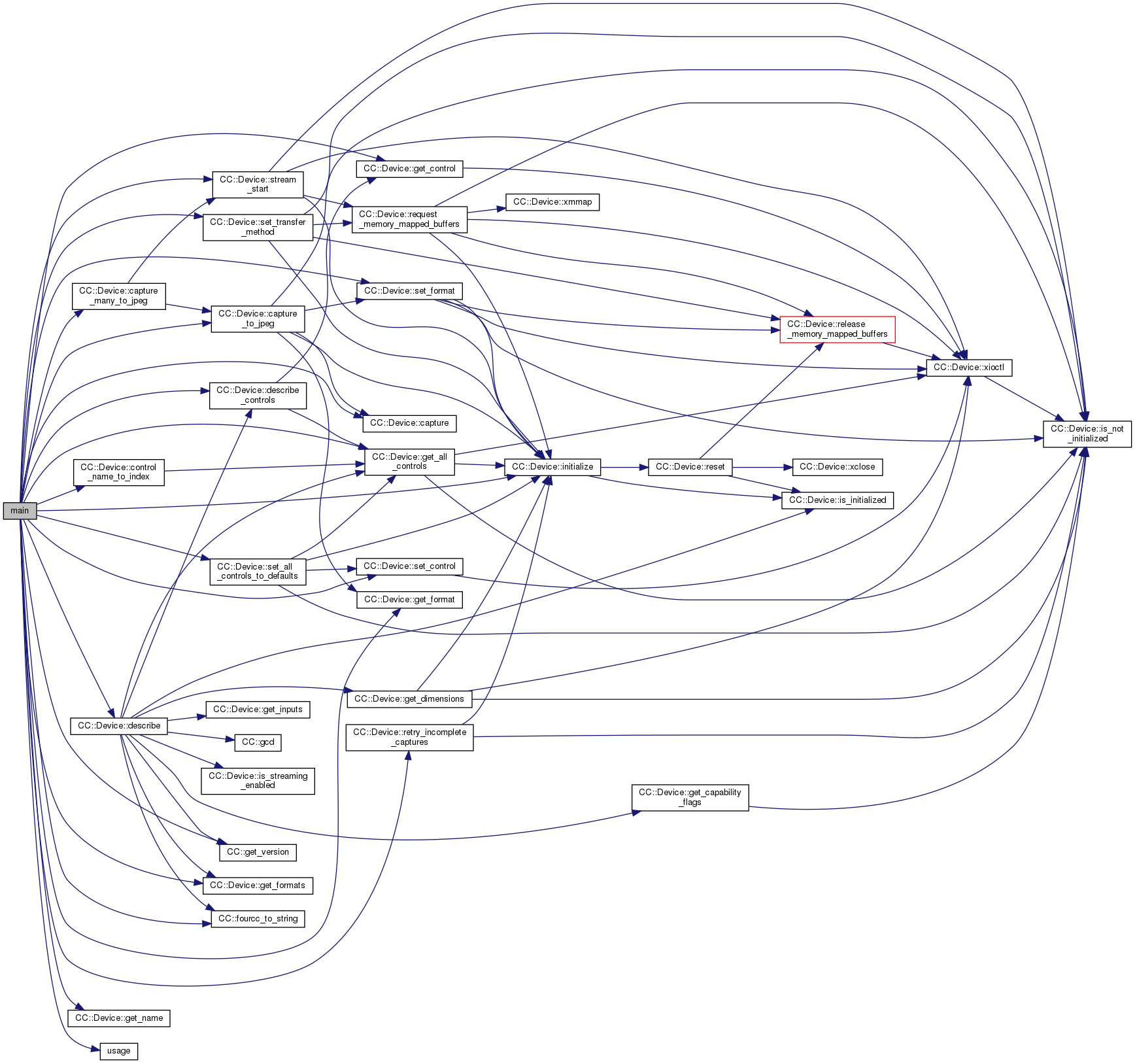
References CC::Device::capture(), CC::Device::capture_many_to_jpeg(), CC::Device::capture_to_jpeg(), CC::Device::control_name_to_index(), CC::Device::describe(), CC::Device::describe_controls(), CC::fourcc_to_string(), CC::Device::get_all_controls(), CC::Device::get_control(), CC::Device::get_format(), CC::Device::get_formats(), CC::Device::get_name(), CC::get_version(), CC::Device::initialize(), CC::kMmap, CC::kRead, CC::Device::retry_incomplete_captures(), CC::Device::set_all_controls_to_defaults(), CC::Device::set_control(), CC::Device::set_format(), CC::Device::set_transfer_method(), CC::Device::stream_start(), and usage().
