#include "onnx.proto3.pb.h"


Classes | |
| class | _Internal |
| struct | Impl_ |
Public Types | |
| enum | : int { kDimsFieldNumber = 1 , kFloatDataFieldNumber = 4 , kInt32DataFieldNumber = 5 , kStringDataFieldNumber = 6 , kInt64DataFieldNumber = 7 , kDoubleDataFieldNumber = 10 , kUint64DataFieldNumber = 11 , kExternalDataFieldNumber = 13 , kMetadataPropsFieldNumber = 16 , kNameFieldNumber = 8 , kRawDataFieldNumber = 9 , kDocStringFieldNumber = 12 , kSegmentFieldNumber = 3 , kDataTypeFieldNumber = 2 , kDataLocationFieldNumber = 14 } |
| typedef TensorProto_DataLocation | DataLocation |
| typedef TensorProto_DataType | DataType |
| typedef TensorProto_Segment | Segment |
Public Member Functions | |
| TensorProto () | |
| PROTOBUF_CONSTEXPR | TensorProto (::PROTOBUF_NAMESPACE_ID::internal::ConstantInitialized) |
| TensorProto (const TensorProto &from) | |
| TensorProto (TensorProto &&from) noexcept | |
| ~TensorProto () override | |
| const char * | _InternalParse (const char *ptr, ::PROTOBUF_NAMESPACE_ID::internal::ParseContext *ctx) final |
| uint8_t * | _InternalSerialize (uint8_t *target, ::PROTOBUF_NAMESPACE_ID::io::EpsCopyOutputStream *stream) const final |
| void | add_dims (int64_t value) |
| void | add_double_data (double value) |
| ::onnx::StringStringEntryProto * | add_external_data () |
| void | add_float_data (float value) |
| void | add_int32_data (int32_t value) |
| void | add_int64_data (int64_t value) |
| ::onnx::StringStringEntryProto * | add_metadata_props () |
| std::string * | add_string_data () |
| void | add_string_data (const char *value) |
| void | add_string_data (const std::string &value) |
| void | add_string_data (const void *value, size_t size) |
| void | add_string_data (std::string &&value) |
| void | add_uint64_data (uint64_t value) |
| size_t | ByteSizeLong () const final |
| void | CheckTypeAndMergeFrom (const ::PROTOBUF_NAMESPACE_ID::MessageLite &from) final |
| PROTOBUF_ATTRIBUTE_REINITIALIZES void | Clear () final |
| void | clear_data_location () |
| void | clear_data_type () |
| void | clear_dims () |
| void | clear_doc_string () |
| void | clear_double_data () |
| void | clear_external_data () |
| void | clear_float_data () |
| void | clear_int32_data () |
| void | clear_int64_data () |
| void | clear_metadata_props () |
| void | clear_name () |
| void | clear_raw_data () |
| void | clear_segment () |
| void | clear_string_data () |
| void | clear_uint64_data () |
| void | CopyFrom (const TensorProto &from) |
| ::onnx::TensorProto_DataLocation | data_location () const |
| int32_t | data_type () const |
| const ::PROTOBUF_NAMESPACE_ID::RepeatedField< int64_t > & | dims () const |
| int64_t | dims (int index) const |
| int | dims_size () const |
| const std::string & | doc_string () const |
| const ::PROTOBUF_NAMESPACE_ID::RepeatedField< double > & | double_data () const |
| double | double_data (int index) const |
| int | double_data_size () const |
| const ::PROTOBUF_NAMESPACE_ID::RepeatedPtrField< ::onnx::StringStringEntryProto > & | external_data () const |
| const ::onnx::StringStringEntryProto & | external_data (int index) const |
| int | external_data_size () const |
| const ::PROTOBUF_NAMESPACE_ID::RepeatedField< float > & | float_data () const |
| float | float_data (int index) const |
| int | float_data_size () const |
| int | GetCachedSize () const final |
| std::string | GetTypeName () const final |
| bool | has_segment () const |
| const ::PROTOBUF_NAMESPACE_ID::RepeatedField< int32_t > & | int32_data () const |
| int32_t | int32_data (int index) const |
| int | int32_data_size () const |
| const ::PROTOBUF_NAMESPACE_ID::RepeatedField< int64_t > & | int64_data () const |
| int64_t | int64_data (int index) const |
| int | int64_data_size () const |
| bool | IsInitialized () const final |
| void | MergeFrom (const TensorProto &from) |
| const ::PROTOBUF_NAMESPACE_ID::RepeatedPtrField< ::onnx::StringStringEntryProto > & | metadata_props () const |
| const ::onnx::StringStringEntryProto & | metadata_props (int index) const |
| int | metadata_props_size () const |
| ::PROTOBUF_NAMESPACE_ID::RepeatedField< int64_t > * | mutable_dims () |
| std::string * | mutable_doc_string () |
| ::PROTOBUF_NAMESPACE_ID::RepeatedField< double > * | mutable_double_data () |
| ::PROTOBUF_NAMESPACE_ID::RepeatedPtrField< ::onnx::StringStringEntryProto > * | mutable_external_data () |
| ::onnx::StringStringEntryProto * | mutable_external_data (int index) |
| ::PROTOBUF_NAMESPACE_ID::RepeatedField< float > * | mutable_float_data () |
| ::PROTOBUF_NAMESPACE_ID::RepeatedField< int32_t > * | mutable_int32_data () |
| ::PROTOBUF_NAMESPACE_ID::RepeatedField< int64_t > * | mutable_int64_data () |
| ::PROTOBUF_NAMESPACE_ID::RepeatedPtrField< ::onnx::StringStringEntryProto > * | mutable_metadata_props () |
| ::onnx::StringStringEntryProto * | mutable_metadata_props (int index) |
| std::string * | mutable_name () |
| std::string * | mutable_raw_data () |
| ::onnx::TensorProto_Segment * | mutable_segment () |
| ::PROTOBUF_NAMESPACE_ID::RepeatedPtrField< std::string > * | mutable_string_data () |
| std::string * | mutable_string_data (int index) |
| ::PROTOBUF_NAMESPACE_ID::RepeatedField< uint64_t > * | mutable_uint64_data () |
| const std::string & | name () const |
| TensorProto * | New (::PROTOBUF_NAMESPACE_ID::Arena *arena=nullptr) const final |
| TensorProto & | operator= (const TensorProto &from) |
| TensorProto & | operator= (TensorProto &&from) noexcept |
| const std::string & | raw_data () const |
| PROTOBUF_NODISCARD std::string * | release_doc_string () |
| PROTOBUF_NODISCARD std::string * | release_name () |
| PROTOBUF_NODISCARD std::string * | release_raw_data () |
| PROTOBUF_NODISCARD::onnx::TensorProto_Segment * | release_segment () |
| const ::onnx::TensorProto_Segment & | segment () const |
| void | set_allocated_doc_string (std::string *doc_string) |
| void | set_allocated_name (std::string *name) |
| void | set_allocated_raw_data (std::string *raw_data) |
| void | set_allocated_segment (::onnx::TensorProto_Segment *segment) |
| void | set_data_location (::onnx::TensorProto_DataLocation value) |
| void | set_data_type (int32_t value) |
| void | set_dims (int index, int64_t value) |
| template<typename ArgT0 = const std::string&, typename... ArgT> | |
| void | set_doc_string (ArgT0 &&arg0, ArgT... args) |
| template<typename ArgT0 , typename... ArgT> | |
| PROTOBUF_ALWAYS_INLINE void | set_doc_string (ArgT0 &&arg0, ArgT... args) |
| void | set_double_data (int index, double value) |
| void | set_float_data (int index, float value) |
| void | set_int32_data (int index, int32_t value) |
| void | set_int64_data (int index, int64_t value) |
| template<typename ArgT0 = const std::string&, typename... ArgT> | |
| void | set_name (ArgT0 &&arg0, ArgT... args) |
| template<typename ArgT0 , typename... ArgT> | |
| PROTOBUF_ALWAYS_INLINE void | set_name (ArgT0 &&arg0, ArgT... args) |
| template<typename ArgT0 = const std::string&, typename... ArgT> | |
| void | set_raw_data (ArgT0 &&arg0, ArgT... args) |
| template<typename ArgT0 , typename... ArgT> | |
| PROTOBUF_ALWAYS_INLINE void | set_raw_data (ArgT0 &&arg0, ArgT... args) |
| void | set_string_data (int index, const char *value) |
| void | set_string_data (int index, const std::string &value) |
| void | set_string_data (int index, const void *value, size_t size) |
| void | set_string_data (int index, std::string &&value) |
| void | set_uint64_data (int index, uint64_t value) |
| const ::PROTOBUF_NAMESPACE_ID::RepeatedPtrField< std::string > & | string_data () const |
| const std::string & | string_data (int index) const |
| int | string_data_size () const |
| void | Swap (TensorProto *other) |
| const ::PROTOBUF_NAMESPACE_ID::RepeatedField< uint64_t > & | uint64_data () const |
| uint64_t | uint64_data (int index) const |
| int | uint64_data_size () const |
| ::onnx::TensorProto_Segment * | unsafe_arena_release_segment () |
| void | unsafe_arena_set_allocated_segment (::onnx::TensorProto_Segment *segment) |
| void | UnsafeArenaSwap (TensorProto *other) |
Static Public Member Functions | |
| static bool | DataLocation_IsValid (int value) |
| template<typename T > | |
| static const std::string & | DataLocation_Name (T enum_t_value) |
| static bool | DataLocation_Parse (::PROTOBUF_NAMESPACE_ID::ConstStringParam name, DataLocation *value) |
| static bool | DataType_IsValid (int value) |
| template<typename T > | |
| static const std::string & | DataType_Name (T enum_t_value) |
| static bool | DataType_Parse (::PROTOBUF_NAMESPACE_ID::ConstStringParam name, DataType *value) |
| static const TensorProto & | default_instance () |
| static const TensorProto * | internal_default_instance () |
Static Public Attributes | |
| static constexpr DataType | BFLOAT16 |
| static constexpr DataType | BOOL |
| static constexpr DataType | COMPLEX128 |
| static constexpr DataType | COMPLEX64 |
| static constexpr int | DataLocation_ARRAYSIZE |
| static constexpr DataLocation | DataLocation_MAX |
| static constexpr DataLocation | DataLocation_MIN |
| static constexpr int | DataType_ARRAYSIZE |
| static constexpr DataType | DataType_MAX |
| static constexpr DataType | DataType_MIN |
| static constexpr DataLocation | DEFAULT |
| static constexpr DataType | DOUBLE |
| static constexpr DataLocation | EXTERNAL |
| static constexpr DataType | FLOAT |
| static constexpr DataType | FLOAT16 |
| static constexpr DataType | FLOAT4E2M1 |
| static constexpr DataType | FLOAT8E4M3FN |
| static constexpr DataType | FLOAT8E4M3FNUZ |
| static constexpr DataType | FLOAT8E5M2 |
| static constexpr DataType | FLOAT8E5M2FNUZ |
| static constexpr DataType | FLOAT8E8M0 |
| static constexpr DataType | INT16 |
| static constexpr DataType | INT32 |
| static constexpr DataType | INT4 |
| static constexpr DataType | INT64 |
| static constexpr DataType | INT8 |
| static constexpr int | kIndexInFileMessages |
| static constexpr DataType | STRING |
| static constexpr DataType | UINT16 |
| static constexpr DataType | UINT32 |
| static constexpr DataType | UINT4 |
| static constexpr DataType | UINT64 |
| static constexpr DataType | UINT8 |
| static constexpr DataType | UNDEFINED |
Protected Member Functions | |
| TensorProto (::PROTOBUF_NAMESPACE_ID::Arena *arena, bool is_message_owned=false) | |
Private Types | |
| typedef void | DestructorSkippable_ |
| typedef void | InternalArenaConstructable_ |
Private Member Functions | |
| void | _internal_add_dims (int64_t value) |
| void | _internal_add_double_data (double value) |
| ::onnx::StringStringEntryProto * | _internal_add_external_data () |
| void | _internal_add_float_data (float value) |
| void | _internal_add_int32_data (int32_t value) |
| void | _internal_add_int64_data (int64_t value) |
| ::onnx::StringStringEntryProto * | _internal_add_metadata_props () |
| std::string * | _internal_add_string_data () |
| void | _internal_add_uint64_data (uint64_t value) |
| ::onnx::TensorProto_DataLocation | _internal_data_location () const |
| int32_t | _internal_data_type () const |
| const ::PROTOBUF_NAMESPACE_ID::RepeatedField< int64_t > & | _internal_dims () const |
| int64_t | _internal_dims (int index) const |
| int | _internal_dims_size () const |
| const std::string & | _internal_doc_string () const |
| const ::PROTOBUF_NAMESPACE_ID::RepeatedField< double > & | _internal_double_data () const |
| double | _internal_double_data (int index) const |
| int | _internal_double_data_size () const |
| const ::onnx::StringStringEntryProto & | _internal_external_data (int index) const |
| int | _internal_external_data_size () const |
| const ::PROTOBUF_NAMESPACE_ID::RepeatedField< float > & | _internal_float_data () const |
| float | _internal_float_data (int index) const |
| int | _internal_float_data_size () const |
| bool | _internal_has_segment () const |
| const ::PROTOBUF_NAMESPACE_ID::RepeatedField< int32_t > & | _internal_int32_data () const |
| int32_t | _internal_int32_data (int index) const |
| int | _internal_int32_data_size () const |
| const ::PROTOBUF_NAMESPACE_ID::RepeatedField< int64_t > & | _internal_int64_data () const |
| int64_t | _internal_int64_data (int index) const |
| int | _internal_int64_data_size () const |
| const ::onnx::StringStringEntryProto & | _internal_metadata_props (int index) const |
| int | _internal_metadata_props_size () const |
| ::PROTOBUF_NAMESPACE_ID::RepeatedField< int64_t > * | _internal_mutable_dims () |
| std::string * | _internal_mutable_doc_string () |
| ::PROTOBUF_NAMESPACE_ID::RepeatedField< double > * | _internal_mutable_double_data () |
| ::PROTOBUF_NAMESPACE_ID::RepeatedField< float > * | _internal_mutable_float_data () |
| ::PROTOBUF_NAMESPACE_ID::RepeatedField< int32_t > * | _internal_mutable_int32_data () |
| ::PROTOBUF_NAMESPACE_ID::RepeatedField< int64_t > * | _internal_mutable_int64_data () |
| std::string * | _internal_mutable_name () |
| std::string * | _internal_mutable_raw_data () |
| ::onnx::TensorProto_Segment * | _internal_mutable_segment () |
| ::PROTOBUF_NAMESPACE_ID::RepeatedField< uint64_t > * | _internal_mutable_uint64_data () |
| const std::string & | _internal_name () const |
| const std::string & | _internal_raw_data () const |
| const ::onnx::TensorProto_Segment & | _internal_segment () const |
| void | _internal_set_data_location (::onnx::TensorProto_DataLocation value) |
| void | _internal_set_data_type (int32_t value) |
| PROTOBUF_ALWAYS_INLINE void | _internal_set_doc_string (const std::string &value) |
| PROTOBUF_ALWAYS_INLINE void | _internal_set_name (const std::string &value) |
| PROTOBUF_ALWAYS_INLINE void | _internal_set_raw_data (const std::string &value) |
| const std::string & | _internal_string_data (int index) const |
| int | _internal_string_data_size () const |
| const ::PROTOBUF_NAMESPACE_ID::RepeatedField< uint64_t > & | _internal_uint64_data () const |
| uint64_t | _internal_uint64_data (int index) const |
| int | _internal_uint64_data_size () const |
| void | InternalSwap (TensorProto *other) |
| void | SetCachedSize (int size) const |
| void | SharedCtor (::PROTOBUF_NAMESPACE_ID::Arena *arena, bool is_message_owned) |
| void | SharedDtor () |
Static Private Member Functions | |
| ::PROTOBUF_NAMESPACE_ID::StringPiece | FullMessageName () |
Private Attributes | ||
| union { | ||
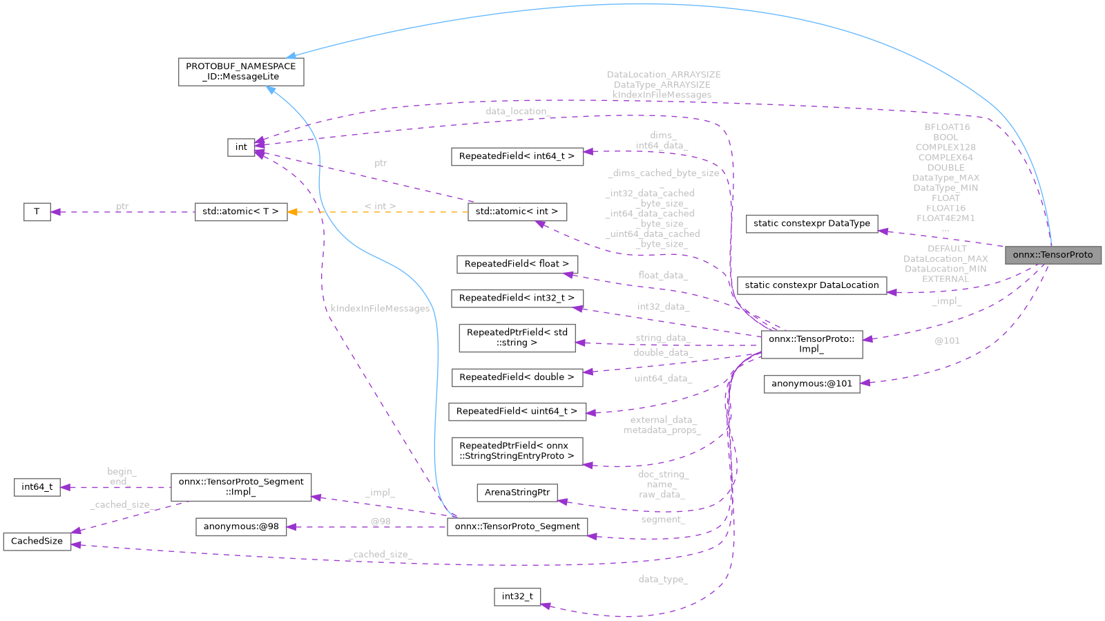
| Impl_ _impl_ | ||
| }; | ||
Friends | |
| template<typename T > | |
| class | ::PROTOBUF_NAMESPACE_ID::Arena::InternalHelper |
| class | ::PROTOBUF_NAMESPACE_ID::internal::AnyMetadata |
| struct | ::TableStruct_onnx_2eproto3 |
| void | swap (TensorProto &a, TensorProto &b) |
|
private |
|
private |
| anonymous enum : int |
|
inline |
|
override |

|
explicit |
| onnx::TensorProto::TensorProto | ( | const TensorProto & | from | ) |

|
inlinenoexcept |
|
explicitprotected |

|
inlineprivate |

|
inlineprivate |

|
inlineprivate |

|
inlineprivate |

|
inlineprivate |

|
inlineprivate |

|
inlineprivate |

|
inlineprivate |

|
inlineprivate |

|
inlineprivate |

|
inlineprivate |

|
inlineprivate |

|
inlineprivate |
|
inlineprivate |
|
inlineprivate |

|
inlineprivate |

|
inlineprivate |
|
inlineprivate |

|
inlineprivate |

|
inlineprivate |

|
inlineprivate |

|
inlineprivate |
|
inlineprivate |

|
inlineprivate |

|
inlineprivate |

|
inlineprivate |
|
inlineprivate |
|
inlineprivate |

|
inlineprivate |
|
inlineprivate |
|
inlineprivate |

|
inlineprivate |

|
inlineprivate |

|
inlineprivate |

|
inlineprivate |

|
inlineprivate |

|
inlineprivate |

|
inlineprivate |

|
inlineprivate |

|
inlineprivate |

|
inlineprivate |


|
inlineprivate |

|
inlineprivate |

|
inlineprivate |

|
inlineprivate |

|
inlineprivate |

|
inlineprivate |

|
inlineprivate |

|
inlineprivate |

|
inlineprivate |

|
inlineprivate |

|
inlineprivate |

|
inlineprivate |

|
inlineprivate |
|
inlineprivate |
|
final |

|
final |

|
inline |

|
inline |
|
inline |
|
inline |

|
inline |
|
inline |
|
inline |
|
inline |
|
inline |
|
inline |
|
inline |
|
inline |
|
inline |
|
final |

|
final |

|
final |

|
inline |
|
inline |
|
inline |
|
inline |
|
inline |
|
inline |
|
inline |
|
inline |
|
inline |
|
inline |
|
inline |
|
inline |
|
inline |
|
inline |
|
inline |
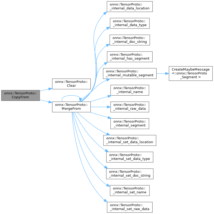
| void onnx::TensorProto::CopyFrom | ( | const TensorProto & | from | ) |

|
inline |
|
inline |
|
inlinestatic |

|
inlinestatic |

|
inlinestatic |

|
inlinestatic |

|
inlinestatic |

|
inlinestatic |

|
inlinestatic |
|
inline |
|
inline |
|
inline |
|
inline |
|
inline |
|
inline |
|
inline |
|
inline |
|
inline |
|
inline |
|
inline |
|
inline |
|
inline |
|
inlinestaticprivate |
|
inlinefinal |

|
final |
|
inline |
|
inline |
|
inline |
|
inline |
|
inline |
|
inline |
|
inline |
|
inlinestatic |

|
private |


|
final |
| void onnx::TensorProto::MergeFrom | ( | const TensorProto & | from | ) |


|
inline |
|
inline |
|
inline |
|
inline |
|
inline |
|
inline |
|
inline |
|
inline |
|
inline |
|
inline |
|
inline |
|
inline |
|
inline |
|
inline |
|
inline |
|
inline |
|
inline |
|
inline |
|
inline |
|
inline |
|
inlinefinal |
|
inline |
|
inlinenoexcept |
|
inline |
|
inline |
|
inline |
|
inline |
|
inline |
|
inline |
|
inline |
|
inline |
|
inline |
|
inline |
|
inline |
|
inline |

|
inline |
| void onnx::TensorProto::set_doc_string | ( | ArgT0 && | arg0, |
| ArgT... | args | ||
| ) |

|
inline |
|
inline |
|
inline |
|
inline |
|
inline |
| void onnx::TensorProto::set_name | ( | ArgT0 && | arg0, |
| ArgT... | args | ||
| ) |

|
inline |
| void onnx::TensorProto::set_raw_data | ( | ArgT0 && | arg0, |
| ArgT... | args | ||
| ) |

|
inline |
|
inline |
|
inline |
|
inline |
|
inline |
|
inline |
|
private |

|
inlineprivate |

|
inlineprivate |


|
inline |
|
inline |
|
inline |
|
inline |
|
inline |
|
inline |
|
inline |
|
inline |
|
inline |
|
inline |
|
friend |
|
friend |
|
friend |
|
friend |
| union { ... } onnx::TensorProto |
| Impl_ onnx::TensorProto::_impl_ |
|
staticconstexpr |
|
staticconstexpr |
|
staticconstexpr |
|
staticconstexpr |
|
staticconstexpr |
|
staticconstexpr |
|
staticconstexpr |
|
staticconstexpr |
|
staticconstexpr |
|
staticconstexpr |
|
staticconstexpr |
|
staticconstexpr |
|
staticconstexpr |
|
staticconstexpr |
|
staticconstexpr |
|
staticconstexpr |
|
staticconstexpr |
|
staticconstexpr |
|
staticconstexpr |
|
staticconstexpr |
|
staticconstexpr |
|
staticconstexpr |
|
staticconstexpr |
|
staticconstexpr |
|
staticconstexpr |
|
staticconstexpr |
|
staticconstexpr |
|
staticconstexpr |
|
staticconstexpr |
|
staticconstexpr |
|
staticconstexpr |
|
staticconstexpr |
|
staticconstexpr |
|
staticconstexpr |