D++ (DPP)  10.0.30
C++ Discord API Bot Library
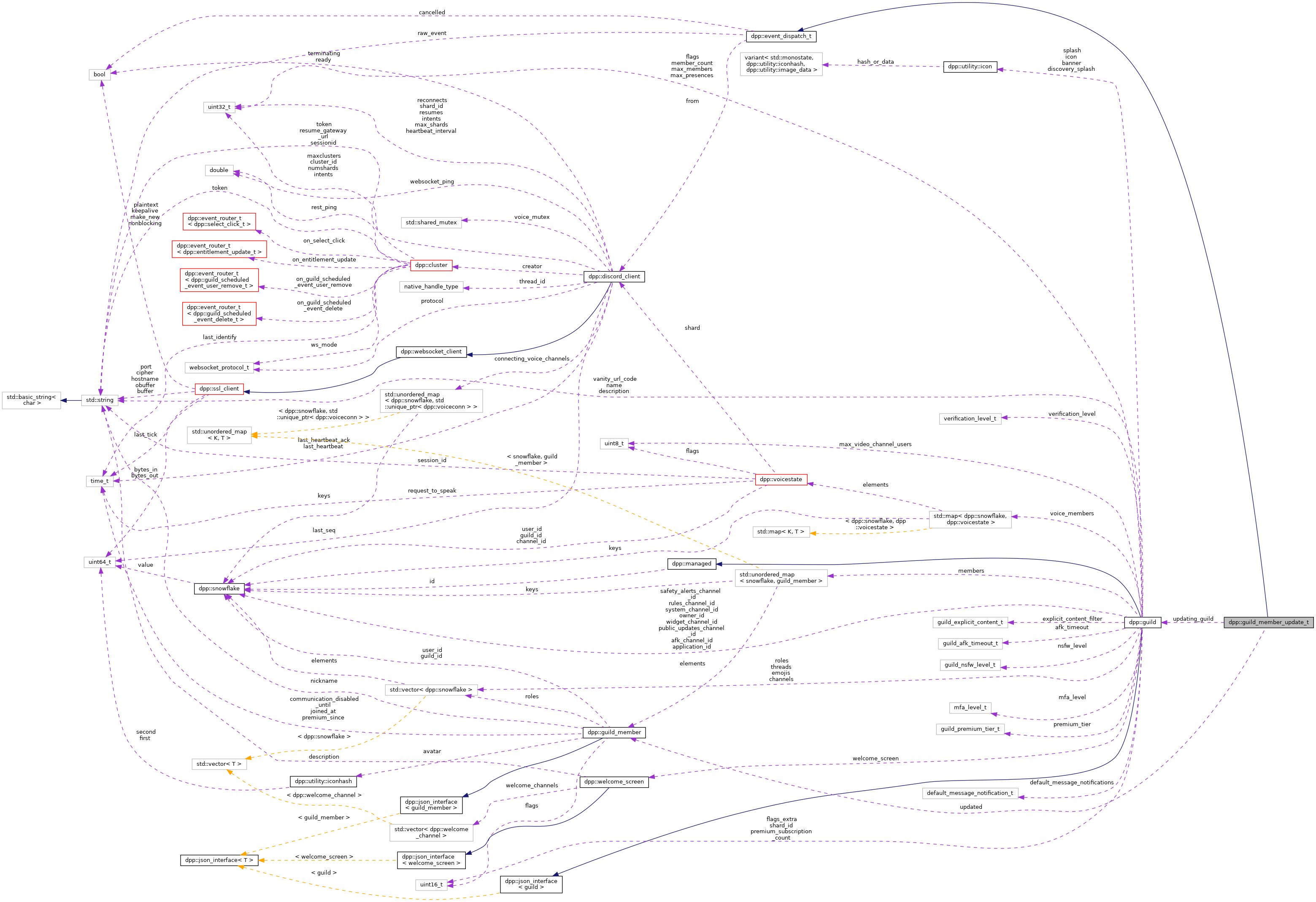
dpp::guild_member_update_t Struct Reference

Guild member update. More...

#include "dispatcher.h"

Inheritance diagram for dpp::guild_member_update_t:
Collaboration diagram for dpp::guild_member_update_t:

Public Member Functions

event_dispatch_tcancel_event ()
 Cancels the event in progress. More...
 
const event_dispatch_tcancel_event () const
 Cancels the event in progress. More...
 
 event_dispatch_t ()=default
 Construct a new event_dispatch_t object. More...
 
 event_dispatch_t (const event_dispatch_t &rhs)=default
 Construct a new event_dispatch_t object. More...
 
 event_dispatch_t (discord_client *client, const std::string &raw)
 Construct a new event_dispatch_t object. More...
 
 event_dispatch_t (discord_client *client, std::string &&raw)
 Construct a new event_dispatch_t object. More...
 
 event_dispatch_t (event_dispatch_t &&rhs)=default
 Construct a new event_dispatch_t object. More...
 
bool is_cancelled () const
 Returns true if the event is cancelled. More...
 
event_dispatch_toperator= (const event_dispatch_t &rhs)=default
 Copy another event_dispatch_t object. More...
 
event_dispatch_toperator= (event_dispatch_t &&rhs)=default
 Move from another event_dispatch_t object. More...
 

Public Attributes

bool cancelled = false
 Whether the event was cancelled using cancel_event(). More...
 
discord_clientfrom = nullptr
 Shard the event came from. More...
 
std::string raw_event = {}
 Raw event data. More...
 
guild_member updated = {}
 member being updated More...
 
guildupdating_guild = nullptr
 guild where member is being updated More...
 

Detailed Description

Guild member update.

Member Function Documentation

◆ cancel_event() [1/2]

event_dispatch_t& dpp::event_dispatch_t::cancel_event ( )
inherited

Cancels the event in progress.

Any other attached lambdas for this event after this one are not called.

Warning
This will modify the event object in a non-thread-safe manner.
Returns
const event_dispatch_t& reference to self for chaining

◆ cancel_event() [2/2]

event_dispatch_t & dpp::event_dispatch_t::cancel_event ( ) const
inherited

Cancels the event in progress.

Any other attached lambdas for this event after this one are not called.

Warning
This will modify the event object in a non-thread-safe manner.
Returns
const event_dispatch_t& reference to self for chaining

◆ event_dispatch_t() [1/5]

dpp::event_dispatch_t::event_dispatch_t
default

Construct a new event_dispatch_t object.

◆ event_dispatch_t() [2/5]

dpp::event_dispatch_t::event_dispatch_t
default

Construct a new event_dispatch_t object.

Parameters
rhsevent_dispatch_t object to copy from

◆ event_dispatch_t() [3/5]

dpp::event_dispatch_t::event_dispatch_t

Construct a new event_dispatch_t object.

Parameters
clientThe shard the event originated on. May be a nullptr, e.g. for voice events
rawRaw event data as JSON or ETF

◆ event_dispatch_t() [4/5]

dpp::event_dispatch_t::event_dispatch_t

Construct a new event_dispatch_t object.

Parameters
clientThe shard the event originated on. May be a nullptr, e.g. for voice events
rawRaw event data as JSON or ETF

◆ event_dispatch_t() [5/5]

dpp::event_dispatch_t::event_dispatch_t
default

Construct a new event_dispatch_t object.

Parameters
rhsevent_dispatch_t object to move from

◆ is_cancelled()

bool dpp::event_dispatch_t::is_cancelled ( ) const
inherited

Returns true if the event is cancelled.

Note that event cancellation is a thread local state, and not stored in the object (because object which can be cancelled is const during the event, and cannot itself contain the changeable state).

Returns
true if the event is cancelled

◆ operator=() [1/2]

event_dispatch_t& dpp::event_dispatch_t::operator=
default

Copy another event_dispatch_t object.

Parameters
rhsThe event to copy from

◆ operator=() [2/2]

event_dispatch_t& dpp::event_dispatch_t::operator=
default

Move from another event_dispatch_t object.

Parameters
rhsThe event to move from

Member Data Documentation

◆ cancelled

bool dpp::event_dispatch_t::cancelled = false
mutableinherited

Whether the event was cancelled using cancel_event().

◆ from

discord_client* dpp::event_dispatch_t::from = nullptr
inherited

Shard the event came from.

Note that for some events, notably voice events, this may be nullptr.

Referenced by dpp::interaction_create_t::dialog().

◆ raw_event

std::string dpp::event_dispatch_t::raw_event = {}
inherited

Raw event data.

If you are using json on your websocket, this will contain json, and if you are using ETF as your websocket protocol, it will contain raw ETF data.

◆ updated

guild_member dpp::guild_member_update_t::updated = {}

member being updated

◆ updating_guild

guild* dpp::guild_member_update_t::updating_guild = nullptr

guild where member is being updated


The documentation for this struct was generated from the following file: