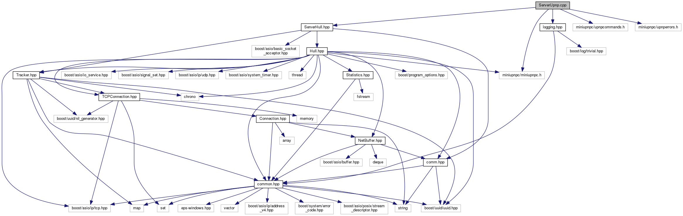
#include "ServerHull.hpp"#include "logging.hpp"#include <miniupnpc/miniupnpc.h>#include <miniupnpc/upnpcommands.h>#include <miniupnpc/upnperrors.h>
| #define | UPNP_ERROR_INVALID_ACTION 401 |
| why-oh-why are the UPnP error codes not defined in miniupnp? More... | |
| #define | UPNP_ERROR_INVALID_ARGS 402 |
| why-oh-why are the UPnP error codes not defined in miniupnp? More... | |
| #define | UPNP_ERROR_ACTION_FAILED 501 |
| why-oh-why are the UPnP error codes not defined in miniupnp? More... | |
| #define | UPNP_ERROR_ACTION_NOT_AUTHORIZED 606 |
| why-oh-why are the UPnP error codes not defined in miniupnp? More... | |
| #define | UPNP_ERROR_PINHOLE_SPACE_EXHAUSTED 701 |
| why-oh-why are the UPnP error codes not defined in miniupnp? More... | |
| #define | UPNP_ERROR_FIREWALL_DISABLED 702 |
| why-oh-why are the UPnP error codes not defined in miniupnp? More... | |
| #define | UPNP_ERROR_INBOUND_PINHOLE_NOT_ALLOWED 703 |
| why-oh-why are the UPnP error codes not defined in miniupnp? More... | |
| #define | UPNP_ERROR_NO_SUCH_ENTRY 704 |
| why-oh-why are the UPnP error codes not defined in miniupnp? More... | |
| #define | UPNP_ERROR_PROTOCOL_NOT_SUPPORTED 705 |
| why-oh-why are the UPnP error codes not defined in miniupnp? More... | |
| #define | UPNP_ERROR_INTERNAL_PORT_WILDCARD_NOT_ALLOWED 706 |
| why-oh-why are the UPnP error codes not defined in miniupnp? More... | |
| #define | UPNP_ERROR_PROTOCOL_WILDCARD_NOT_ALLOWED 707 |
| why-oh-why are the UPnP error codes not defined in miniupnp? More... | |
| #define | UPNP_ERROR_SRC_IP_WILDCARD_NOT_ALLOWED 708 |
| why-oh-why are the UPnP error codes not defined in miniupnp? More... | |
| #define | UPNP_ERROR_NO_PACKET_SENT 709 |
| why-oh-why are the UPnP error codes not defined in miniupnp? More... | |
| #define | UPNP_ERROR_ARRAY_INDEX_INVALID 713 |
| why-oh-why are the UPnP error codes not defined in miniupnp? More... | |
| #define | UPNP_ERROR_NO_SUCH_ENTRY_IN_ARRAY 714 |
| why-oh-why are the UPnP error codes not defined in miniupnp? More... | |
| #define | UPNP_ERROR_SRC_IP_WILCARD_NOT_PERMITTED 715 |
| why-oh-why are the UPnP error codes not defined in miniupnp? More... | |
| #define | UPNP_ERROR_EXT_PORT_WILDCARD_NOT_PERMITTED 716 |
| why-oh-why are the UPnP error codes not defined in miniupnp? More... | |
| #define | UPNP_ERROR_CONFLICT_IN_MAP_ENTRY 718 |
| why-oh-why are the UPnP error codes not defined in miniupnp? More... | |
| #define | UPNP_ERROR_SAME_PORT_VALUES_REQUIRED 724 |
| why-oh-why are the UPnP error codes not defined in miniupnp? More... | |
| #define | UPNP_ERROR_ONLY_PERMANENT_LEASE_SUPPORTED 725 |
| why-oh-why are the UPnP error codes not defined in miniupnp? More... | |
| #define | UPNP_ERROR_REMOTE_HOST_ONLY_SUPPORTS_WILDCARD 726 |
| why-oh-why are the UPnP error codes not defined in miniupnp? More... | |
| #define | UPNP_ERROR_EXT_PORT_ONLY_SUPPORTS_WILDCARD 727 |
| why-oh-why are the UPnP error codes not defined in miniupnp? More... | |
| #define | SECONDS_IN_24_HOURS (60 * 60 * 24) |
| } More... | |
| bool | tcp_port_mapping_needs_to_be_deleted = false |
| why-oh-why are the UPnP error codes not defined in miniupnp? More... | |
| bool | udp_port_mapping_needs_to_be_deleted = false |
| why-oh-why are the UPnP error codes not defined in miniupnp? More... | |
| bool | tcp_port_mapping_needs_to_be_created = false |
| why-oh-why are the UPnP error codes not defined in miniupnp? More... | |
| bool | udp_port_mapping_needs_to_be_created = false |
| why-oh-why are the UPnP error codes not defined in miniupnp? More... | |
| #define SECONDS_IN_24_HOURS (60 * 60 * 24) |
}
| #define UPNP_ERROR_ACTION_FAILED 501 |
why-oh-why are the UPnP error codes not defined in miniupnp?
strupnperror() | #define UPNP_ERROR_ACTION_NOT_AUTHORIZED 606 |
why-oh-why are the UPnP error codes not defined in miniupnp?
strupnperror() | #define UPNP_ERROR_ARRAY_INDEX_INVALID 713 |
why-oh-why are the UPnP error codes not defined in miniupnp?
strupnperror() | #define UPNP_ERROR_CONFLICT_IN_MAP_ENTRY 718 |
why-oh-why are the UPnP error codes not defined in miniupnp?
strupnperror() | #define UPNP_ERROR_EXT_PORT_ONLY_SUPPORTS_WILDCARD 727 |
why-oh-why are the UPnP error codes not defined in miniupnp?
strupnperror() | #define UPNP_ERROR_EXT_PORT_WILDCARD_NOT_PERMITTED 716 |
why-oh-why are the UPnP error codes not defined in miniupnp?
strupnperror() | #define UPNP_ERROR_FIREWALL_DISABLED 702 |
why-oh-why are the UPnP error codes not defined in miniupnp?
strupnperror() | #define UPNP_ERROR_INBOUND_PINHOLE_NOT_ALLOWED 703 |
why-oh-why are the UPnP error codes not defined in miniupnp?
strupnperror() | #define UPNP_ERROR_INTERNAL_PORT_WILDCARD_NOT_ALLOWED 706 |
why-oh-why are the UPnP error codes not defined in miniupnp?
strupnperror() | #define UPNP_ERROR_INVALID_ACTION 401 |
why-oh-why are the UPnP error codes not defined in miniupnp?
strupnperror() | #define UPNP_ERROR_INVALID_ARGS 402 |
why-oh-why are the UPnP error codes not defined in miniupnp?
strupnperror() | #define UPNP_ERROR_NO_PACKET_SENT 709 |
why-oh-why are the UPnP error codes not defined in miniupnp?
strupnperror() | #define UPNP_ERROR_NO_SUCH_ENTRY 704 |
why-oh-why are the UPnP error codes not defined in miniupnp?
strupnperror() | #define UPNP_ERROR_NO_SUCH_ENTRY_IN_ARRAY 714 |
why-oh-why are the UPnP error codes not defined in miniupnp?
strupnperror() | #define UPNP_ERROR_ONLY_PERMANENT_LEASE_SUPPORTED 725 |
why-oh-why are the UPnP error codes not defined in miniupnp?
strupnperror() | #define UPNP_ERROR_PINHOLE_SPACE_EXHAUSTED 701 |
why-oh-why are the UPnP error codes not defined in miniupnp?
strupnperror() | #define UPNP_ERROR_PROTOCOL_NOT_SUPPORTED 705 |
why-oh-why are the UPnP error codes not defined in miniupnp?
strupnperror() | #define UPNP_ERROR_PROTOCOL_WILDCARD_NOT_ALLOWED 707 |
why-oh-why are the UPnP error codes not defined in miniupnp?
strupnperror() | #define UPNP_ERROR_REMOTE_HOST_ONLY_SUPPORTS_WILDCARD 726 |
why-oh-why are the UPnP error codes not defined in miniupnp?
strupnperror() | #define UPNP_ERROR_SAME_PORT_VALUES_REQUIRED 724 |
why-oh-why are the UPnP error codes not defined in miniupnp?
strupnperror() | #define UPNP_ERROR_SRC_IP_WILCARD_NOT_PERMITTED 715 |
why-oh-why are the UPnP error codes not defined in miniupnp?
strupnperror() | #define UPNP_ERROR_SRC_IP_WILDCARD_NOT_ALLOWED 708 |
why-oh-why are the UPnP error codes not defined in miniupnp?
strupnperror() | bool tcp_port_mapping_needs_to_be_created = false |
why-oh-why are the UPnP error codes not defined in miniupnp?
strupnperror() | bool tcp_port_mapping_needs_to_be_deleted = false |
why-oh-why are the UPnP error codes not defined in miniupnp?
strupnperror() | bool udp_port_mapping_needs_to_be_created = false |
why-oh-why are the UPnP error codes not defined in miniupnp?
strupnperror() | bool udp_port_mapping_needs_to_be_deleted = false |
why-oh-why are the UPnP error codes not defined in miniupnp?
strupnperror()