Combine both state and statistics into a single class which callers can access. More...
#include <FCStateAndStats.hpp>

Public Types | |
| enum | EState { kInvalid = -1, kUnknown = 0, kNotConnected, kConnecting, kConnected, kTransferring, kPauseForRetry } |
Public Member Functions | |
| GlobalStateAndStats () | |
| GlobalStateAndStats & | clear () |
Public Attributes | |
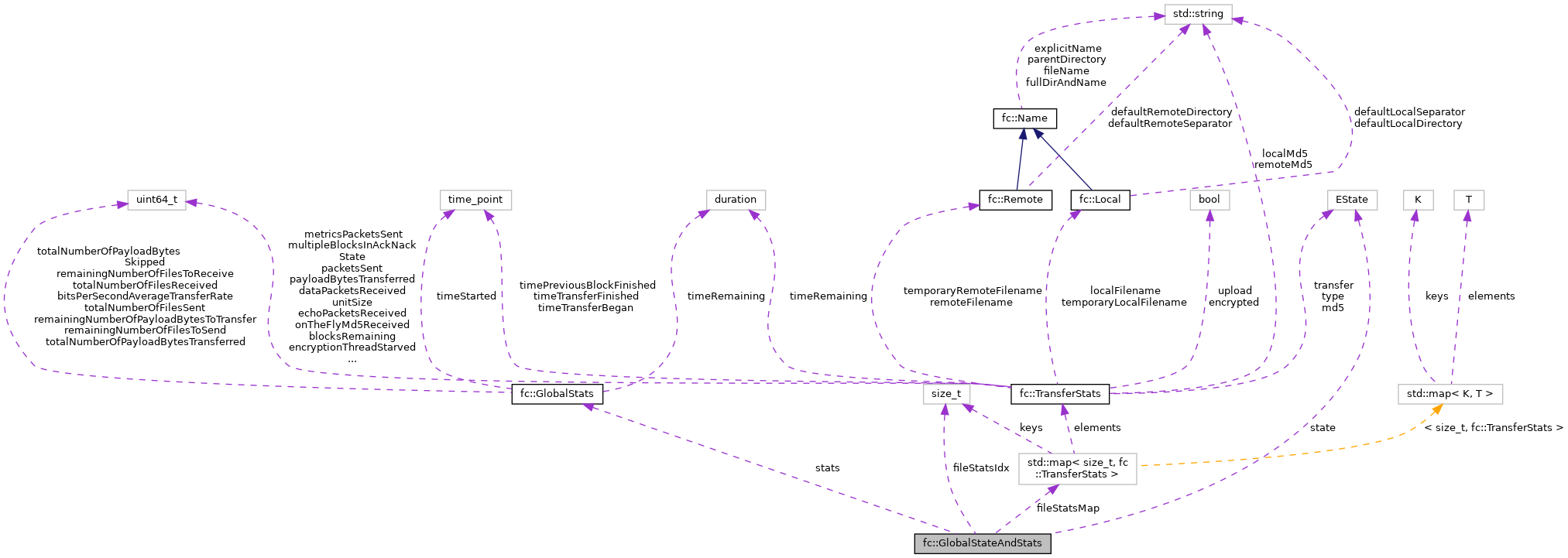
| EState | state |
| Global state of the FC++ library. More... | |
| GlobalStats | stats |
| Global statistics. More... | |
| TransferStatsMap | fileStatsMap |
| Track statistics on all individual file transfers. More... | |
| size_t | fileStatsIdx |
| During file transfers, the FC++ library will update this index into fc::GlobalStateAndStats::fileStatsMap to indicate which file is being transferred. More... | |
Combine both state and statistics into a single class which callers can access.
| fc::GlobalStateAndStats::GlobalStateAndStats | ( | ) |
| fc::GlobalStateAndStats & fc::GlobalStateAndStats::clear | ( | ) |
References fc::TransferStats::clear(), kUnknown, and stats.

| EState fc::GlobalStateAndStats::state |
Global state of the FC++ library.
| GlobalStats fc::GlobalStateAndStats::stats |
Global statistics.
| TransferStatsMap fc::GlobalStateAndStats::fileStatsMap |
Track statistics on all individual file transfers.
| size_t fc::GlobalStateAndStats::fileStatsIdx |
During file transfers, the FC++ library will update this index into fc::GlobalStateAndStats::fileStatsMap to indicate which file is being transferred.