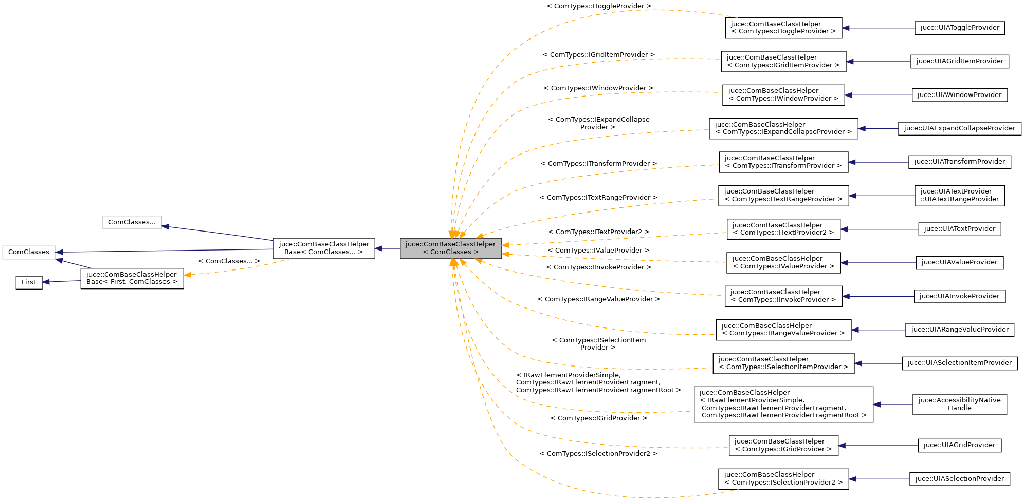
Handy base class for writing COM objects, providing ref-counting and a basic QueryInterface method. More...
#include <juce_win32_ComSmartPtr.h>


Public Member Functions | |
| ComBaseClassHelper (unsigned int initialRefCount=1) | |
| ULONG STDMETHODCALLTYPE | AddRef () |
| JUCE_COMRESULT | QueryInterface (REFIID refId, void **result) |
| ULONG STDMETHODCALLTYPE | Release () |
Protected Member Functions | |
| JUCE_COMRESULT | castToType (void **result) |
Protected Attributes | |
| ULONG | refCount |
Handy base class for writing COM objects, providing ref-counting and a basic QueryInterface method.
@tags{Core}
|
inlineexplicit |
|
inlineinherited |
|
inlineprotectedinherited |
|
inline |
|
inlineinherited |
|
protectedinherited |