Parses and stores the X11 settings for a display according to the XSETTINGS specification. More...
#include <juce_linux_XWindowSystem.h>

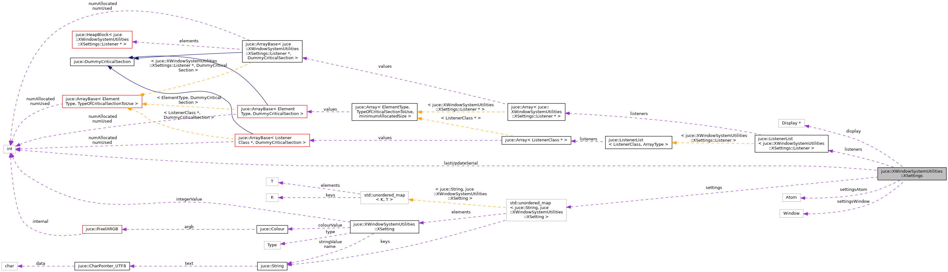
Classes | |
| struct | Listener |
Public Member Functions | |
| void | addListener (Listener *listenerToAdd) |
| XSetting | getSetting (const String &settingName) const |
| ::Window | getSettingsWindow () const noexcept |
| void | removeListener (Listener *listenerToRemove) |
| void | update () |
Static Public Member Functions | |
| static std::unique_ptr< XSettings > | createXSettings (::Display *) |
Private Member Functions | |
| XSettings (::Display *, Atom, ::Window) | |
Private Attributes | |
| ::Display * | display = nullptr |
| int | lastUpdateSerial = -1 |
| ListenerList< Listener > | listeners |
| std::unordered_map< String, XSetting > | settings |
| Atom | settingsAtom |
| ::Window | settingsWindow = None |
Parses and stores the X11 settings for a display according to the XSETTINGS specification.
@tags{GUI}
|
private |
|
inline |
References listeners.
|
static |
|
inlinenoexcept |
References settingsWindow.
|
inline |
References listeners.
| void juce::XWindowSystemUtilities::XSettings::update | ( | ) |
|
private |
|
private |
|
private |
Referenced by addListener(), and removeListener().
|
private |
|
private |
Referenced by getSettingsWindow().