JUCE  v6.1.6 (6.0.8-1114)
JUCE API
Looking for a senior C++ dev?
I'm looking for work. Hire me!
CameraDevice::Pimpl::CaptureSessionVideoRecordingMode Struct Referenceabstract
Inheritance diagram for CameraDevice::Pimpl::CaptureSessionVideoRecordingMode:
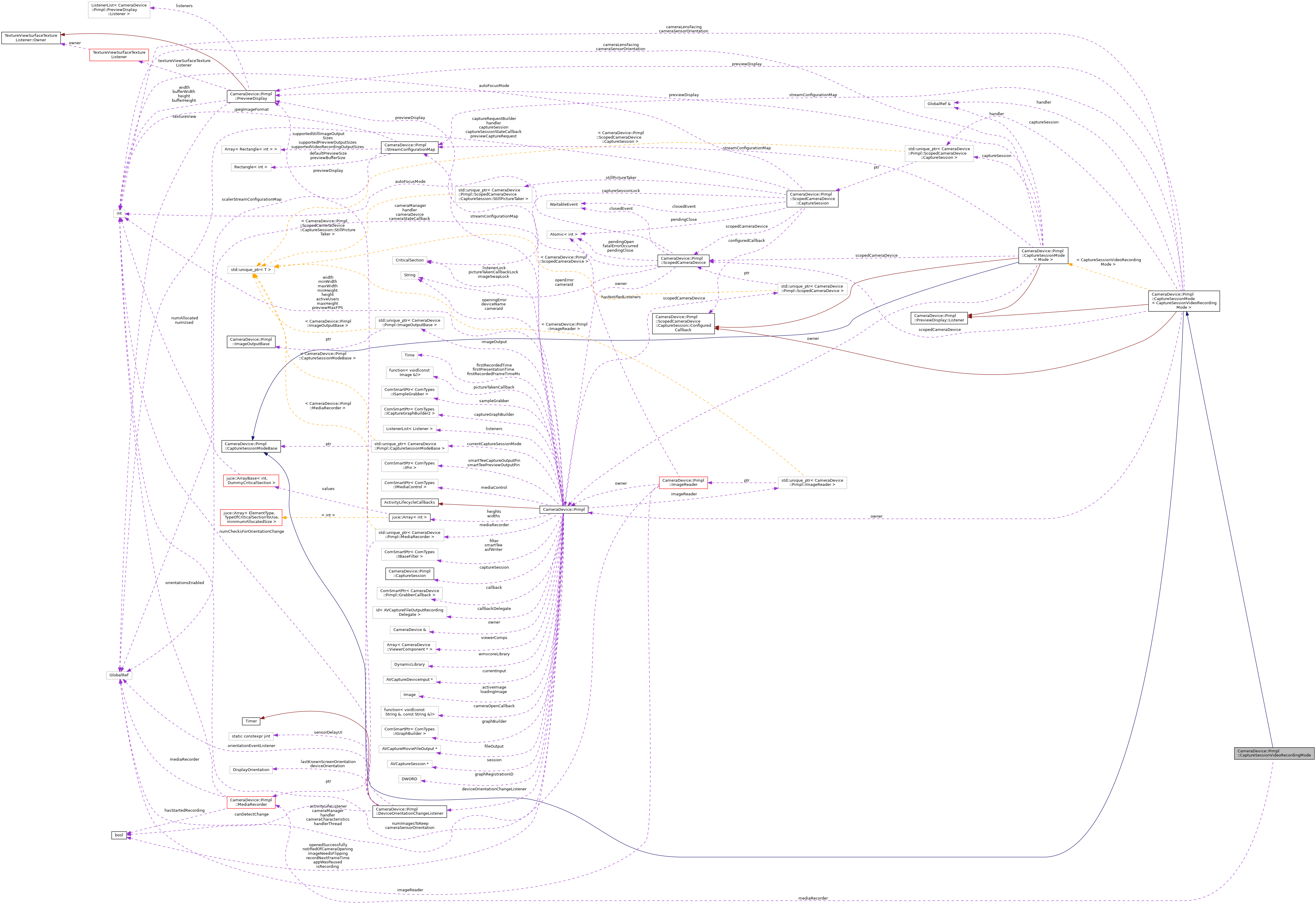
Collaboration diagram for CameraDevice::Pimpl::CaptureSessionVideoRecordingMode:

Public Member Functions

 CaptureSessionVideoRecordingMode (Pimpl &ownerToUse, ScopedCameraDevice &cameraDeviceToUse, GlobalRef &handlerToUse, PreviewDisplay &pd, MediaRecorder &mr, int sensorOrientation, int cameraLensFacingToUse, StreamConfigurationMap &streamConfigurationMapToUse)
 
 ~CaptureSessionVideoRecordingMode ()
 
LocalRef< jobject > getCaptureSessionSurfaces () const
 
LocalRef< jobject > getTargetSurfaces () const
 
virtual bool isVideoRecordSession () const =0
 
bool isVideoRecordSession () const override
 
void sessionStarted ()
 
void takeStillPicture ()
 
void triggerStillPictureCapture () override
 

Static Public Member Functions

static int getTemplate ()
 
static bool isVideoRecord ()
 

Protected Member Functions

void captureSessionConfigured (ScopedCameraDevice::CaptureSession *session) override
 
CaptureSessionVideoRecordingModecrtp ()
 
void previewDisplayAboutToBeDestroyed () override
 
void previewDisplayReady () override
 
void startSession ()
 
void stopPreview ()
 

Protected Attributes

int cameraLensFacing
 
int cameraSensorOrientation
 
std::unique_ptr< ScopedCameraDevice::CaptureSessioncaptureSession
 
GlobalRef & handler
 
Pimplowner
 
PreviewDisplaypreviewDisplay
 
ScopedCameraDevicescopedCameraDevice
 
StreamConfigurationMapstreamConfigurationMap
 

Private Attributes

MediaRecordermediaRecorder
 

Constructor & Destructor Documentation

◆ CaptureSessionVideoRecordingMode()

CameraDevice::Pimpl::CaptureSessionVideoRecordingMode::CaptureSessionVideoRecordingMode ( Pimpl ownerToUse,
ScopedCameraDevice cameraDeviceToUse,
GlobalRef &  handlerToUse,
PreviewDisplay pd,
MediaRecorder mr,
int  sensorOrientation,
int  cameraLensFacingToUse,
StreamConfigurationMap streamConfigurationMapToUse 
)
inline

◆ ~CaptureSessionVideoRecordingMode()

CameraDevice::Pimpl::CaptureSessionVideoRecordingMode::~CaptureSessionVideoRecordingMode ( )
inline

Member Function Documentation

◆ captureSessionConfigured()

◆ crtp()

◆ getCaptureSessionSurfaces()

LocalRef<jobject> CameraDevice::Pimpl::CaptureSessionVideoRecordingMode::getCaptureSessionSurfaces ( ) const
inline

◆ getTargetSurfaces()

LocalRef<jobject> CameraDevice::Pimpl::CaptureSessionVideoRecordingMode::getTargetSurfaces ( ) const
inline

◆ getTemplate()

static int CameraDevice::Pimpl::CaptureSessionVideoRecordingMode::getTemplate ( )
inlinestatic

◆ isVideoRecord()

static bool CameraDevice::Pimpl::CaptureSessionVideoRecordingMode::isVideoRecord ( )
inlinestatic

◆ isVideoRecordSession() [1/2]

virtual bool CameraDevice::Pimpl::CaptureSessionModeBase::isVideoRecordSession ( ) const
pure virtualinherited

◆ isVideoRecordSession() [2/2]

bool CameraDevice::Pimpl::CaptureSessionMode< CaptureSessionVideoRecordingMode >::isVideoRecordSession
inlineoverrideinherited

◆ previewDisplayAboutToBeDestroyed()

void CameraDevice::Pimpl::CaptureSessionMode< CaptureSessionVideoRecordingMode >::previewDisplayAboutToBeDestroyed
inlineoverrideprotectedvirtualinherited

◆ previewDisplayReady()

void CameraDevice::Pimpl::CaptureSessionMode< CaptureSessionVideoRecordingMode >::previewDisplayReady
inlineoverrideprotectedvirtualinherited

◆ sessionStarted()

void CameraDevice::Pimpl::CaptureSessionVideoRecordingMode::sessionStarted ( )
inline

◆ startSession()

void CameraDevice::Pimpl::CaptureSessionMode< CaptureSessionVideoRecordingMode >::startSession
inlineprotectedinherited

◆ stopPreview()

void CameraDevice::Pimpl::CaptureSessionMode< CaptureSessionVideoRecordingMode >::stopPreview
inlineprotectedinherited

◆ takeStillPicture()

void CameraDevice::Pimpl::CaptureSessionVideoRecordingMode::takeStillPicture ( )
inline

References jassertfalse.

◆ triggerStillPictureCapture()

void CameraDevice::Pimpl::CaptureSessionMode< CaptureSessionVideoRecordingMode >::triggerStillPictureCapture
inlineoverridevirtualinherited

Member Data Documentation

◆ cameraLensFacing

◆ cameraSensorOrientation

int CameraDevice::Pimpl::CaptureSessionMode< CaptureSessionVideoRecordingMode >::cameraSensorOrientation
protectedinherited

◆ captureSession

◆ handler

◆ mediaRecorder

MediaRecorder& CameraDevice::Pimpl::CaptureSessionVideoRecordingMode::mediaRecorder
private

◆ owner

◆ previewDisplay

◆ scopedCameraDevice

◆ streamConfigurationMap


The documentation for this struct was generated from the following file: