JUCE v8.0.9
JUCE API
 
Loading...
Searching...
No Matches
juce_ElementComparator.h File Reference
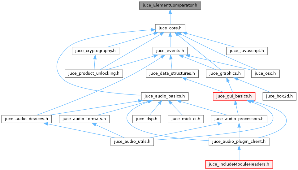
This graph shows which files directly or indirectly include this file:

Classes

class  juce::DefaultElementComparator< ElementType >
 A simple ElementComparator class that can be used to sort an array of objects that support the '<' operator. More...
 

Namespaces

namespace  juce
 

Functions

template<class ElementType , class ElementComparator >
static int juce::findInsertIndexInSortedArray (ElementComparator &comparator, ElementType *const array, const ElementType newElement, int firstElement, int lastElement)
 Searches a sorted array of elements, looking for the index at which a specified value should be inserted for it to be in the correct order.
 
template<class ElementType , class ElementComparator >
static void juce::sortArray (ElementComparator &comparator, ElementType *const array, int firstElement, int lastElement, const bool retainOrderOfEquivalentItems)
 Sorts a range of elements in an array.