JUCE
v8.0.9
JUCE API
Loading...
Searching...
No Matches
Classes
|
Namespaces
juce_NamedPipe.h File Reference
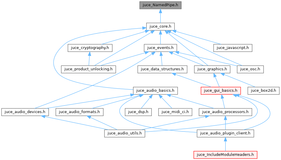
This graph shows which files directly or indirectly include this file:
Classes
class
juce::NamedPipe
A cross-process pipe that can have data written to and read from it.
More...
Namespaces
namespace
juce
JUCE
modules
juce_core
network
juce_NamedPipe.h
Generated on Sun Sep 14 2025 01:00:51 for JUCE by
1.9.8