JUCE
v8.0.9
JUCE API
Loading...
Searching...
No Matches
juce_ScopedPointer.h File Reference
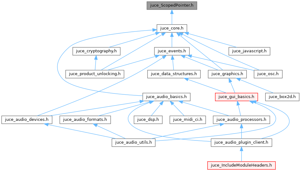
This graph shows which files directly or indirectly include this file:
JUCE
modules
juce_core
memory
juce_ScopedPointer.h
Generated on Sun Sep 14 2025 01:00:51 for JUCE by
1.9.8