JUCE v8.0.9
JUCE API
 
Loading...
Searching...
No Matches
juce_Span.h File Reference
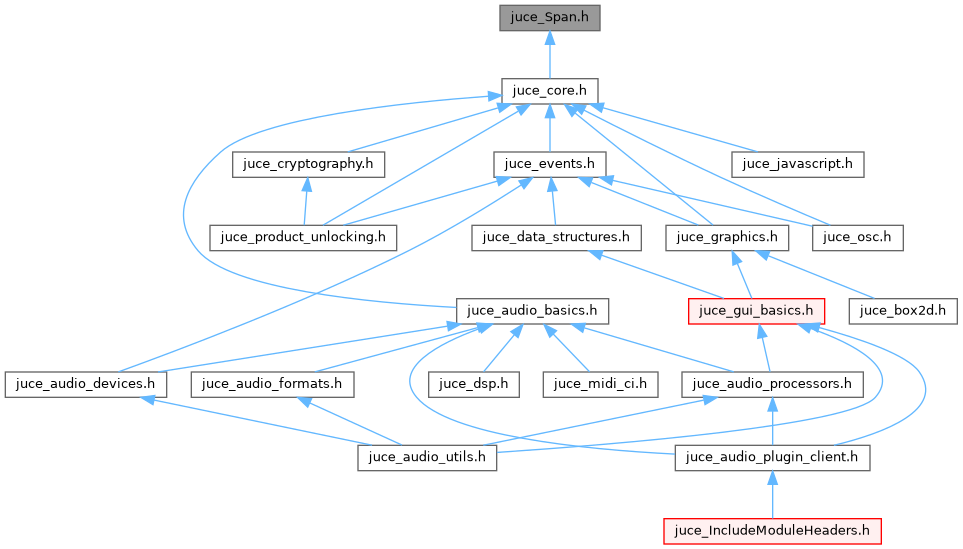
This graph shows which files directly or indirectly include this file:

Classes

struct  juce::detail::NumBase< Extent >
 
struct  juce::detail::NumBase< dynamicExtent >
 
class  juce::Span< Value, Extent >
 A non-owning view over contiguous objects stored in an Array or vector or other similar container. More...
 

Namespaces

namespace  juce
 
namespace  juce::detail
 

Functions

template<typename T , size_t N>
 juce::Span (const std::array< T, N > &) -> Span< const T, N >
 
template<typename Range >
 juce::Span (Range &&r) -> Span< std::remove_pointer_t< decltype(std::data(r))> >
 
template<typename T , size_t N>
 juce::Span (std::array< T, N > &) -> Span< T, N >
 
template<typename T , size_t N>
 juce::Span (T(&)[N]) -> Span< T, N >
 
template<typename T , typename End >
 juce::Span (T, End) -> Span< std::remove_pointer_t< decltype(detail::toAddress(std::declval< T >()))> >
 
template<typename It >
constexpr auto juce::detail::toAddress (const It &it)
 
template<typename T >
constexpr T * juce::detail::toAddress (T *p)
 

Variables

constexpr auto juce::dynamicExtent = std::numeric_limits<size_t>::max()
 
template<typename , typename = void>
constexpr auto juce::detail::hasDataAndSize = false
 
template<typename , typename = void>
constexpr auto juce::detail::hasToAddress = false