JUCE v8.0.9
JUCE API
 
Loading...
Searching...
No Matches
juce_StringRef.h File Reference
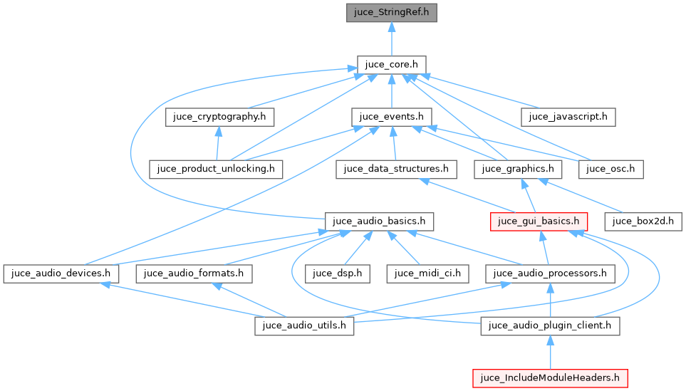
This graph shows which files directly or indirectly include this file:

Classes

class  juce::StringRef
 A simple class for holding temporary references to a string literal or String. More...
 

Namespaces

namespace  juce
 

Functions

bool juce::operator!= (const String &string1, StringRef string2) noexcept
 Case-sensitive comparison of two strings.
 
String juce::operator+ (const char *s1, StringRef s2)
 
String juce::operator+ (String s1, StringRef s2)
 
String juce::operator+ (StringRef s1, const char *s2)
 
String juce::operator+ (StringRef s1, const String &s2)
 
bool juce::operator< (const String &string1, StringRef string2) noexcept
 Case-sensitive comparison of two strings.
 
bool juce::operator<= (const String &string1, StringRef string2) noexcept
 Case-sensitive comparison of two strings.
 
bool juce::operator== (const String &string1, StringRef string2) noexcept
 Case-sensitive comparison of two strings.
 
bool juce::operator> (const String &string1, StringRef string2) noexcept
 Case-sensitive comparison of two strings.
 
bool juce::operator>= (const String &string1, StringRef string2) noexcept
 Case-sensitive comparison of two strings.