Rotation-only model image warper interface. More...
#include "warpers.hpp"

Public Member Functions | |
| virtual | ~RotationWarper () |
| virtual Rect | buildMaps (Size src_size, InputArray K, InputArray R, OutputArray xmap, OutputArray ymap)=0 |
| Builds the projection maps according to the given camera data. More... | |
| virtual float | getScale () const |
| virtual void | setScale (float) |
| virtual Point | warp (InputArray src, InputArray K, InputArray R, int interp_mode, int border_mode, OutputArray dst)=0 |
| Projects the image. More... | |
| virtual void | warpBackward (InputArray src, InputArray K, InputArray R, int interp_mode, int border_mode, Size dst_size, OutputArray dst)=0 |
| Projects the image backward. More... | |
| virtual Point2f | warpPoint (const Point2f &pt, InputArray K, InputArray R)=0 |
| Projects the image point. More... | |
| virtual Rect | warpRoi (Size src_size, InputArray K, InputArray R)=0 |
Rotation-only model image warper interface.
|
inlinevirtual |
|
pure virtual |
Builds the projection maps according to the given camera data.
| src_size | Source image size |
| K | Camera intrinsic parameters |
| R | Camera rotation matrix |
| xmap | Projection map for the x axis |
| ymap | Projection map for the y axis |
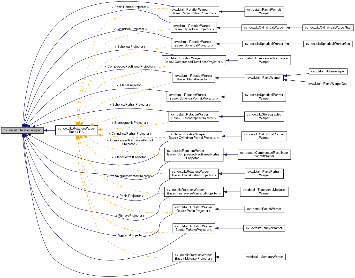
Implemented in cv::detail::CylindricalWarperGpu, cv::detail::SphericalWarperGpu, cv::detail::PlaneWarperGpu, cv::detail::CylindricalWarper, cv::detail::SphericalWarper, cv::detail::AffineWarper, cv::detail::PlaneWarper, cv::detail::RotationWarperBase< P >, cv::detail::RotationWarperBase< PlaneProjector >, cv::detail::RotationWarperBase< SphericalPortraitProjector >, cv::detail::RotationWarperBase< PaniniPortraitProjector >, cv::detail::RotationWarperBase< StereographicProjector >, cv::detail::RotationWarperBase< CompressedRectilinearProjector >, cv::detail::RotationWarperBase< SphericalProjector >, cv::detail::RotationWarperBase< FisheyeProjector >, cv::detail::RotationWarperBase< CompressedRectilinearPortraitProjector >, cv::detail::RotationWarperBase< PaniniProjector >, cv::detail::RotationWarperBase< TransverseMercatorProjector >, cv::detail::RotationWarperBase< CylindricalPortraitProjector >, cv::detail::RotationWarperBase< CylindricalProjector >, cv::detail::RotationWarperBase< MercatorProjector >, and cv::detail::RotationWarperBase< PlanePortraitProjector >.
|
inlinevirtual |
Reimplemented in cv::detail::RotationWarperBase< P >, cv::detail::RotationWarperBase< PlaneProjector >, cv::detail::RotationWarperBase< SphericalPortraitProjector >, cv::detail::RotationWarperBase< PaniniPortraitProjector >, cv::detail::RotationWarperBase< StereographicProjector >, cv::detail::RotationWarperBase< CompressedRectilinearProjector >, cv::detail::RotationWarperBase< SphericalProjector >, cv::detail::RotationWarperBase< FisheyeProjector >, cv::detail::RotationWarperBase< CompressedRectilinearPortraitProjector >, cv::detail::RotationWarperBase< PaniniProjector >, cv::detail::RotationWarperBase< TransverseMercatorProjector >, cv::detail::RotationWarperBase< CylindricalPortraitProjector >, cv::detail::RotationWarperBase< CylindricalProjector >, cv::detail::RotationWarperBase< MercatorProjector >, and cv::detail::RotationWarperBase< PlanePortraitProjector >.
|
inlinevirtual |
Reimplemented in cv::detail::RotationWarperBase< P >, cv::detail::RotationWarperBase< PlaneProjector >, cv::detail::RotationWarperBase< SphericalPortraitProjector >, cv::detail::RotationWarperBase< PaniniPortraitProjector >, cv::detail::RotationWarperBase< StereographicProjector >, cv::detail::RotationWarperBase< CompressedRectilinearProjector >, cv::detail::RotationWarperBase< SphericalProjector >, cv::detail::RotationWarperBase< FisheyeProjector >, cv::detail::RotationWarperBase< CompressedRectilinearPortraitProjector >, cv::detail::RotationWarperBase< PaniniProjector >, cv::detail::RotationWarperBase< TransverseMercatorProjector >, cv::detail::RotationWarperBase< CylindricalPortraitProjector >, cv::detail::RotationWarperBase< CylindricalProjector >, cv::detail::RotationWarperBase< MercatorProjector >, and cv::detail::RotationWarperBase< PlanePortraitProjector >.
|
pure virtual |
Projects the image.
| src | Source image |
| K | Camera intrinsic parameters |
| R | Camera rotation matrix |
| interp_mode | Interpolation mode |
| border_mode | Border extrapolation mode |
| dst | Projected image |
Implemented in cv::detail::CylindricalWarperGpu, cv::detail::SphericalWarperGpu, cv::detail::PlaneWarperGpu, cv::detail::CylindricalWarper, cv::detail::SphericalWarper, cv::detail::AffineWarper, cv::detail::PlaneWarper, cv::detail::RotationWarperBase< P >, cv::detail::RotationWarperBase< PlaneProjector >, cv::detail::RotationWarperBase< SphericalPortraitProjector >, cv::detail::RotationWarperBase< PaniniPortraitProjector >, cv::detail::RotationWarperBase< StereographicProjector >, cv::detail::RotationWarperBase< CompressedRectilinearProjector >, cv::detail::RotationWarperBase< SphericalProjector >, cv::detail::RotationWarperBase< FisheyeProjector >, cv::detail::RotationWarperBase< CompressedRectilinearPortraitProjector >, cv::detail::RotationWarperBase< PaniniProjector >, cv::detail::RotationWarperBase< TransverseMercatorProjector >, cv::detail::RotationWarperBase< CylindricalPortraitProjector >, cv::detail::RotationWarperBase< CylindricalProjector >, cv::detail::RotationWarperBase< MercatorProjector >, and cv::detail::RotationWarperBase< PlanePortraitProjector >.
|
pure virtual |
Projects the image backward.
| src | Projected image |
| K | Camera intrinsic parameters |
| R | Camera rotation matrix |
| interp_mode | Interpolation mode |
| border_mode | Border extrapolation mode |
| dst_size | Backward-projected image size |
| dst | Backward-projected image |
Implemented in cv::detail::RotationWarperBase< P >, cv::detail::RotationWarperBase< PlaneProjector >, cv::detail::RotationWarperBase< SphericalPortraitProjector >, cv::detail::RotationWarperBase< PaniniPortraitProjector >, cv::detail::RotationWarperBase< StereographicProjector >, cv::detail::RotationWarperBase< CompressedRectilinearProjector >, cv::detail::RotationWarperBase< SphericalProjector >, cv::detail::RotationWarperBase< FisheyeProjector >, cv::detail::RotationWarperBase< CompressedRectilinearPortraitProjector >, cv::detail::RotationWarperBase< PaniniProjector >, cv::detail::RotationWarperBase< TransverseMercatorProjector >, cv::detail::RotationWarperBase< CylindricalPortraitProjector >, cv::detail::RotationWarperBase< CylindricalProjector >, cv::detail::RotationWarperBase< MercatorProjector >, and cv::detail::RotationWarperBase< PlanePortraitProjector >.
|
pure virtual |
Projects the image point.
| pt | Source point |
| K | Camera intrinsic parameters |
| R | Camera rotation matrix |
Implemented in cv::detail::AffineWarper, cv::detail::PlaneWarper, cv::detail::RotationWarperBase< P >, cv::detail::RotationWarperBase< PlaneProjector >, cv::detail::RotationWarperBase< SphericalPortraitProjector >, cv::detail::RotationWarperBase< PaniniPortraitProjector >, cv::detail::RotationWarperBase< StereographicProjector >, cv::detail::RotationWarperBase< CompressedRectilinearProjector >, cv::detail::RotationWarperBase< SphericalProjector >, cv::detail::RotationWarperBase< FisheyeProjector >, cv::detail::RotationWarperBase< CompressedRectilinearPortraitProjector >, cv::detail::RotationWarperBase< PaniniProjector >, cv::detail::RotationWarperBase< TransverseMercatorProjector >, cv::detail::RotationWarperBase< CylindricalPortraitProjector >, cv::detail::RotationWarperBase< CylindricalProjector >, cv::detail::RotationWarperBase< MercatorProjector >, and cv::detail::RotationWarperBase< PlanePortraitProjector >.
|
pure virtual |
| src_size | Source image bounding box |
| K | Camera intrinsic parameters |
| R | Camera rotation matrix |
Implemented in cv::detail::AffineWarper, cv::detail::PlaneWarper, cv::detail::RotationWarperBase< P >, cv::detail::RotationWarperBase< PlaneProjector >, cv::detail::RotationWarperBase< SphericalPortraitProjector >, cv::detail::RotationWarperBase< PaniniPortraitProjector >, cv::detail::RotationWarperBase< StereographicProjector >, cv::detail::RotationWarperBase< CompressedRectilinearProjector >, cv::detail::RotationWarperBase< SphericalProjector >, cv::detail::RotationWarperBase< FisheyeProjector >, cv::detail::RotationWarperBase< CompressedRectilinearPortraitProjector >, cv::detail::RotationWarperBase< PaniniProjector >, cv::detail::RotationWarperBase< TransverseMercatorProjector >, cv::detail::RotationWarperBase< CylindricalPortraitProjector >, cv::detail::RotationWarperBase< CylindricalProjector >, cv::detail::RotationWarperBase< MercatorProjector >, and cv::detail::RotationWarperBase< PlanePortraitProjector >.