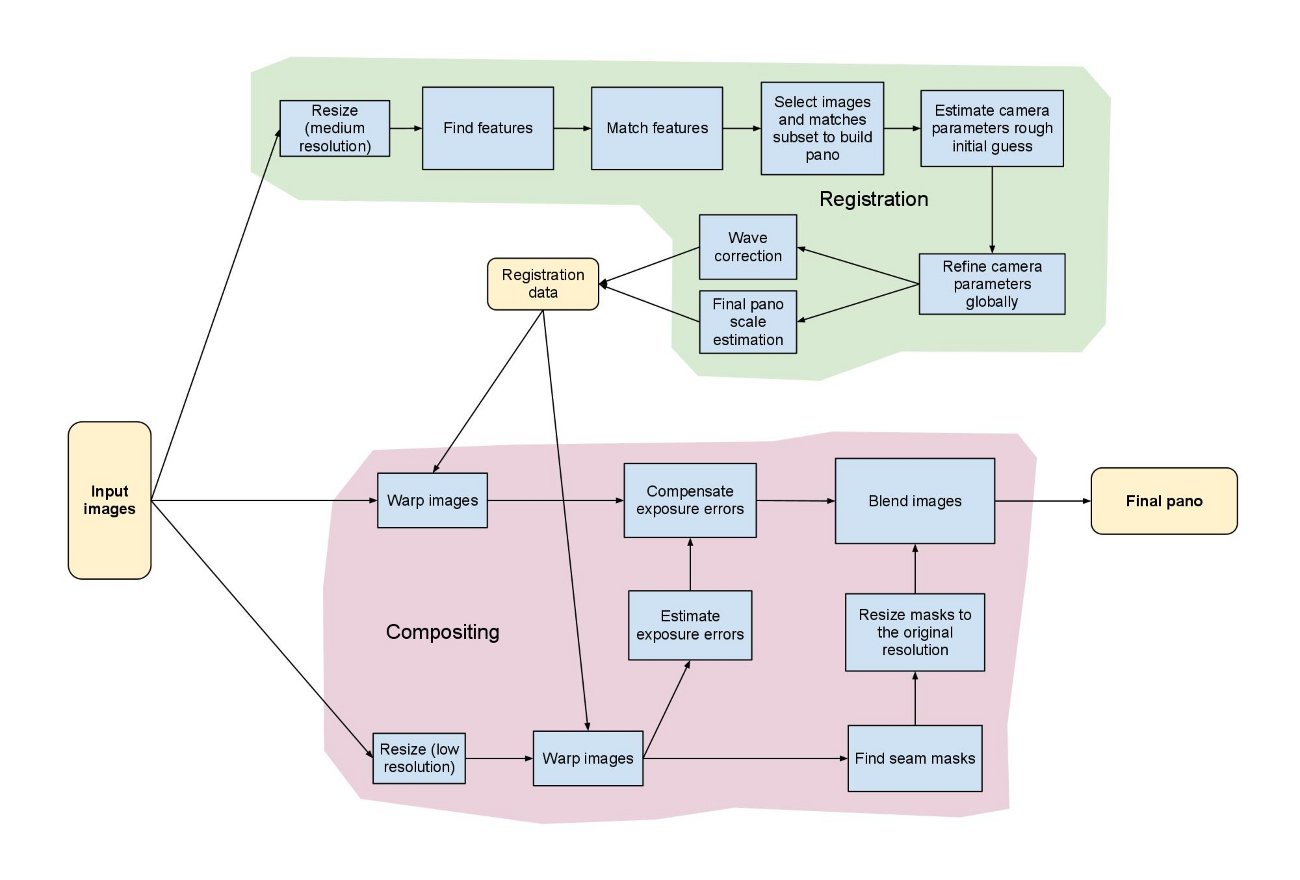
This figure illustrates the stitching module pipeline implemented in the Stitcher class. More...
|
Modules | |
| Features Finding and Images Matching | |
| Rotation Estimation | |
| Autocalibration | |
| Images Warping | |
| Seam Estimation | |
| Exposure Compensation | |
| Image Blenders | |
Classes | |
| struct | cv::detail::CameraParams |
| Describes camera parameters. More... | |
| class | cv::detail::DisjointSets |
| class | cv::detail::Graph |
| struct | cv::detail::GraphEdge |
| class | cv::Stitcher |
| High level image stitcher. More... | |
| class | cv::detail::Timelapser |
| class | cv::detail::TimelapserCrop |
Functions | |
| cv::detail::GraphEdge::GraphEdge (int from, int to, float weight) | |
| Ptr< Stitcher > | cv::createStitcher (bool try_use_gpu=false) |
| Ptr< Stitcher > | cv::createStitcherScans (bool try_use_gpu=false) |
| bool | cv::detail::overlapRoi (Point tl1, Point tl2, Size sz1, Size sz2, Rect &roi) |
| Rect | cv::detail::resultRoi (const std::vector< Point > &corners, const std::vector< UMat > &images) |
| Rect | cv::detail::resultRoi (const std::vector< Point > &corners, const std::vector< Size > &sizes) |
| Rect | cv::detail::resultRoiIntersection (const std::vector< Point > &corners, const std::vector< Size > &sizes) |
| Point | cv::detail::resultTl (const std::vector< Point > &corners) |
| void | cv::detail::selectRandomSubset (int count, int size, std::vector< int > &subset) |
| int & | cv::detail::stitchingLogLevel () |
This figure illustrates the stitching module pipeline implemented in the Stitcher class.
Using that class it's possible to configure/remove some steps, i.e. adjust the stitching pipeline according to the particular needs. All building blocks from the pipeline are available in the detail namespace, one can combine and use them separately.
The implemented stitching pipeline is very similar to the one proposed in [14] .
There are currently 2 camera models implemented in stitching pipeline.
Homography model is useful for creating photo panoramas captured by camera, while affine-based model can be used to stitch scans and object captured by specialized devices. Use cv::Stitcher::create to get preconfigured pipeline for one of those models.
|
inline |
#include <opencv2/stitching/detail/util.hpp>
#include <opencv2/stitching.hpp>
Referenced by cv::Stitcher::resultMask().

#include <opencv2/stitching.hpp>
Referenced by cv::Stitcher::resultMask().

#include <opencv2/stitching/detail/util.hpp>
Referenced by cv::detail::Graph::numVertices().

| Rect cv::detail::resultRoi | ( | const std::vector< Point > & | corners, |
| const std::vector< UMat > & | images | ||
| ) |
#include <opencv2/stitching/detail/util.hpp>
Referenced by cv::detail::Graph::numVertices().

| Rect cv::detail::resultRoi | ( | const std::vector< Point > & | corners, |
| const std::vector< Size > & | sizes | ||
| ) |
#include <opencv2/stitching/detail/util.hpp>
| Rect cv::detail::resultRoiIntersection | ( | const std::vector< Point > & | corners, |
| const std::vector< Size > & | sizes | ||
| ) |
#include <opencv2/stitching/detail/util.hpp>
Referenced by cv::detail::Graph::numVertices().

#include <opencv2/stitching/detail/util.hpp>
Referenced by cv::detail::Graph::numVertices().

| void cv::detail::selectRandomSubset | ( | int | count, |
| int | size, | ||
| std::vector< int > & | subset | ||
| ) |
#include <opencv2/stitching/detail/util.hpp>
Referenced by cv::detail::Graph::numVertices().

| int& cv::detail::stitchingLogLevel | ( | ) |
#include <opencv2/stitching/detail/util.hpp>
Referenced by cv::detail::Graph::numVertices().
