#include <params.h>

Public Attributes | |
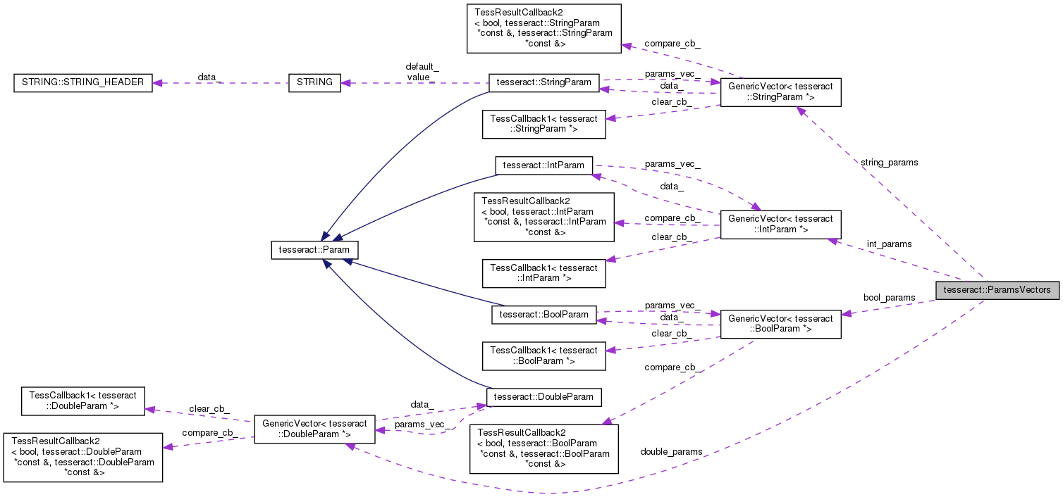
| GenericVector< IntParam * > | int_params |
| GenericVector< BoolParam * > | bool_params |
| GenericVector< StringParam * > | string_params |
| GenericVector< DoubleParam * > | double_params |
| GenericVector<BoolParam *> tesseract::ParamsVectors::bool_params |
| GenericVector<DoubleParam *> tesseract::ParamsVectors::double_params |
| GenericVector<IntParam *> tesseract::ParamsVectors::int_params |
| GenericVector<StringParam *> tesseract::ParamsVectors::string_params |