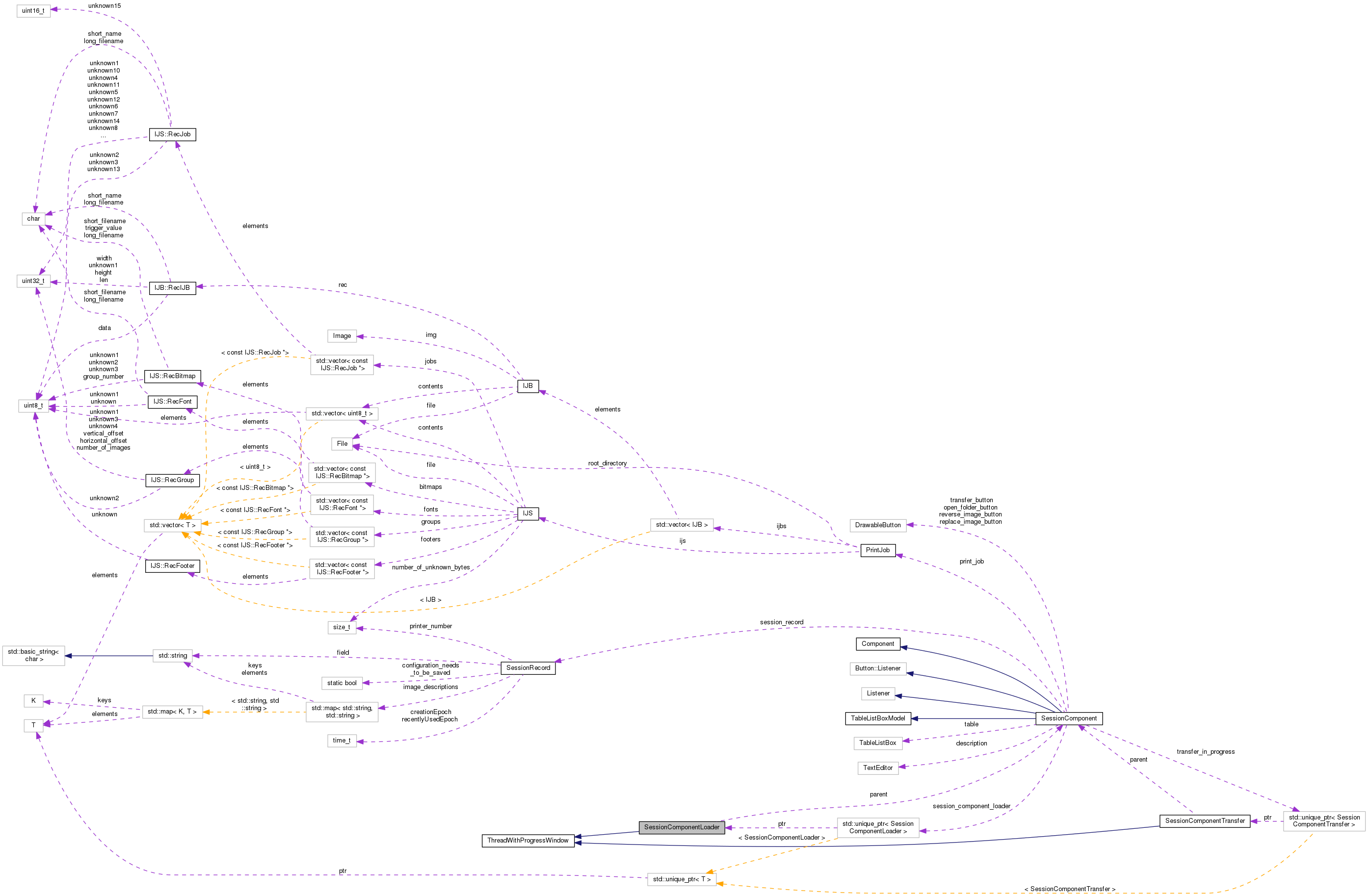
Loads the SessionComponent::print_job object, which can take a while if it has many images. More...


Public Member Functions | |
| SessionComponentLoader (SessionComponent &sc) | |
| Constructor. More... | |
| virtual | ~SessionComponentLoader (void) |
| Destructor. More... | |
| virtual void | run (void) |
| Inherited from ThreadWithProgressWindow. Loads all of the images. More... | |
Public Attributes | |
| SessionComponent & | parent |
Loads the SessionComponent::print_job object, which can take a while if it has many images.
| SessionComponentLoader::SessionComponentLoader | ( | SessionComponent & | sc | ) |
Constructor.
|
virtual |
Destructor.
|
virtual |
Inherited from ThreadWithProgressWindow. Loads all of the images.
References SessionRecord::field, SessionRecord::get_ijs_file(), PrintJob::ijs, PrintJob::load_ijb(), and PrintJob::load_ijs().
