
Public Member Functions | |
| PrintJob (void) | |
| Empty constructor. Use load() to specify the .ijs file. More... | |
| ~PrintJob (void) | |
| Destructor. More... | |
| PrintJob & | load (File file) |
| Load the given .ijs file and every image. More... | |
| PrintJob & | load_ijs (File file) |
| Load just the .ijs file, and skip loading the .ijb files for later. More... | |
| PrintJob & | load_ijb (const size_t idx) |
| Load the .ijb file corresponding to the given index. More... | |
| PrintJob & | copy_to_new_directory (File new_dir) |
| Copy all of the necessary files (.ijs and .ijb) to a new directory. More... | |
Public Attributes | |
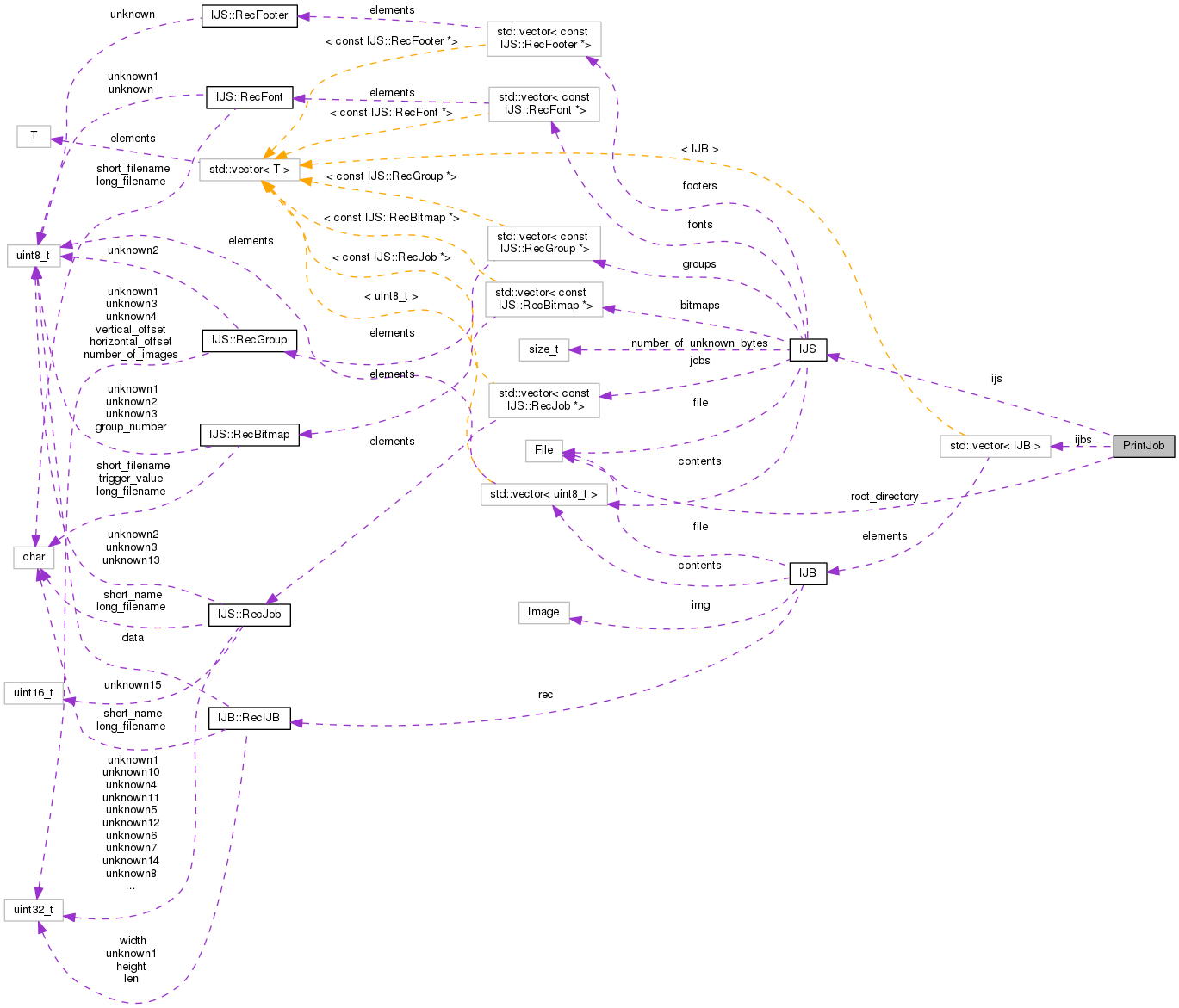
| File | root_directory |
| The root (base) directory for the entire print job. The .ijs and .ijb files are in this directory. More... | |
| IJS | ijs |
| The underlying .ijs file. More... | |
| std::vector< IJB > | ijbs |
| A vector of IJB objects, in stored in the same order as the bitmaps in the ijs file. More... | |
| PrintJob::PrintJob | ( | void | ) |
Empty constructor. Use load() to specify the .ijs file.
| PrintJob::~PrintJob | ( | void | ) |
Destructor.
| PrintJob & PrintJob::load | ( | File | file | ) |
Load the given .ijs file and every image.
The specified .ijs file must exist. Internally, this calls load_isj() and then load_ijb() for every bitmap.
References ijs, load_ijb(), and load_ijs().
Referenced by SummaryComponent::buttonClicked().


| PrintJob & PrintJob::load_ijs | ( | File | file | ) |
Load just the .ijs file, and skip loading the .ijb files for later.
| Lox::Exception | if the file doesn't exist |
| Lox::Exception | if the file doesn't has an extension of .ijs |
| Lox::Exception | if the user chooses to abort loading the .ijs file. |
References ijs, IJS::load(), root_directory, IJS::summary(), and IJS::warnings().
Referenced by load(), and SessionComponentLoader::run().


| PrintJob & PrintJob::load_ijb | ( | const size_t | idx | ) |
Load the .ijb file corresponding to the given index.
| Lox::Exception | if the bitmap index is past the end of the array |
References IJB::create_browseable_image(), ijbs, ijs, IJB::load(), root_directory, and IJB::summary().
Referenced by load(), and SessionComponentLoader::run().


| PrintJob & PrintJob::copy_to_new_directory | ( | File | new_dir | ) |
Copy all of the necessary files (.ijs and .ijb) to a new directory.
By the time this returns, the root directory will have been updated to reflect this change.
| Lox::Exception | if any of the .ijs or .ijb files fail to copy to the new destination |
References IJS::file, ijbs, ijs, and root_directory.
Referenced by SummaryComponent::buttonClicked().

| File PrintJob::root_directory |
The root (base) directory for the entire print job. The .ijs and .ijb files are in this directory.
Referenced by copy_to_new_directory(), load_ijb(), and load_ijs().
| IJS PrintJob::ijs |
The underlying .ijs file.
Referenced by copy_to_new_directory(), load(), load_ijb(), load_ijs(), SessionComponent::paintCell(), SessionComponentLoader::run(), and SessionComponentTransfer::run().
| std::vector<IJB> PrintJob::ijbs |
A vector of IJB objects, in stored in the same order as the bitmaps in the ijs file.
Referenced by SummaryComponent::buttonClicked(), copy_to_new_directory(), load_ijb(), and SessionComponentTransfer::run().