

Public Member Functions | |
| virtual void | resized (void) |
| Inherited from Component. Used to re-layout the widgets. More... | |
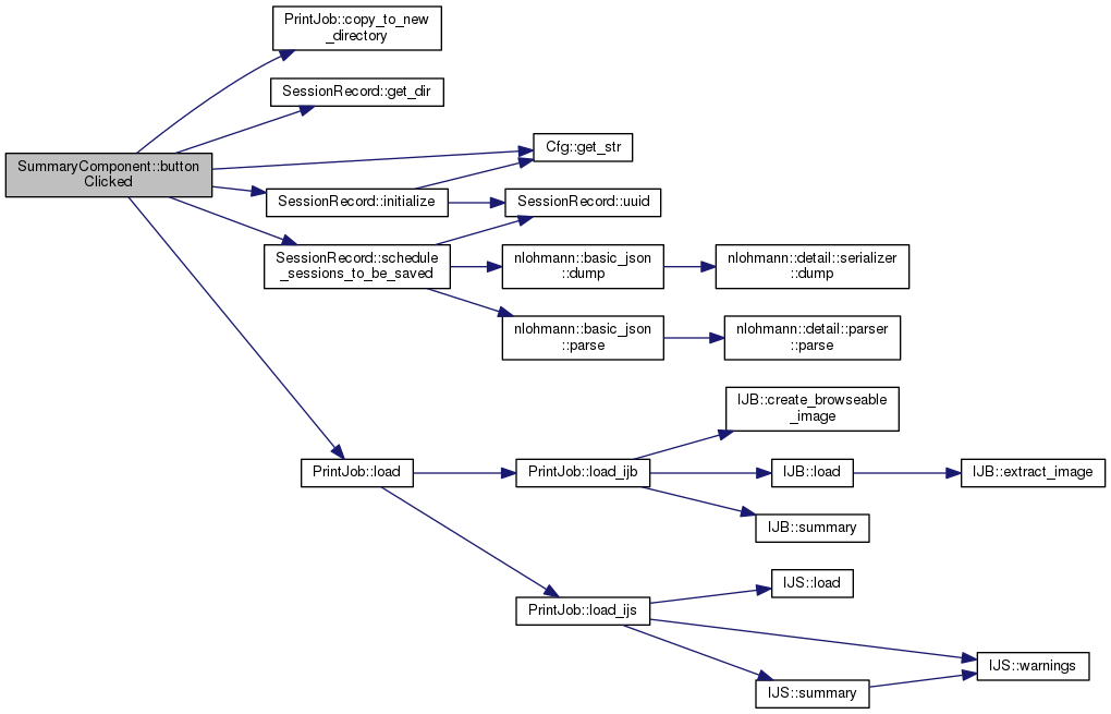
| virtual void | buttonClicked (Button *button) |
| Inherited from ButtonListener. More... | |
| virtual int | getNumRows (void) |
| Inherited from TableListBoxModel. More... | |
| virtual void | paintCell (Graphics &g, int rowNumber, int columnId, int width, int height, bool rowIsSelected) |
| Inherited from TableListBoxModel. More... | |
| virtual void | paintRowBackground (Graphics &g, int rowNumber, int width, int height, bool rowIsSelected) |
| Inherited from TableListBoxModel. More... | |
| virtual void | sortOrderChanged (int newSortColumnId, bool isForwards) |
| Inherited from TableListBoxModel. More... | |
| virtual void | selectedRowsChanged (int lastRowSelected) |
| Inherited from TableListBoxModel. More... | |
| virtual void | cellDoubleClicked (int rowNumber, int columnId, const MouseEvent &mouseEvent) |
| Inherited from TableListBoxModel. More... | |
| virtual void | returnKeyPressed (int rowNumber) |
| Inherited from TableListBoxModel. More... | |
| void | openSession (const int rowNumber) |
| Called from cellDoubleClicked() and returnKeyPressed() to open a specific session. More... | |
| virtual void | timerCallback (void) |
| Inherited from Timer. Used to filter the records and update the status. More... | |
| virtual void | delete_hidden_session_windows (void) |
| void | apply_log_filtering (const bool table_was_sorted=false) |
| void | rebuild_index (void) |
| Re-populate the uuid_index vector. More... | |
| void | remember_selected_rows (void) |
| void | restore_selected_rows (void) |
Public Attributes | |
| VStr | uuid_index |
| Vector of UUIDs which determines how the rows are shown in the table. More... | |
| SStr | uuids_of_selected_rows |
| VStr | filters |
| Vector of strings to store the most recent text filters. More... | |
| Label | summary_label |
| TextEditor | search_bar |
| TextButton | import_button |
| TextButton | clone_button |
| TextButton | refresh_button |
| TableListBox | table |
| CriticalSection | critial_section_for_all_session_windows |
| Stores all records from the database. This vector is not sorted nor filtered beyond what the database view provides by default. More... | |
| MUuidSessionWnd | all_session_windows |
| std::map of all editor window pointers. More... | |
|
virtual |
Inherited from Component. Used to re-layout the widgets.
|
virtual |
Inherited from ButtonListener.
References PrintJob::copy_to_new_directory(), SessionRecord::field, SessionRecord::get_dir(), Cfg::get_str(), PrintJob::ijbs, SessionRecord::initialize(), PrintJob::load(), SessionRecord::printer_number, and SessionRecord::schedule_sessions_to_be_saved().

|
virtual |
Inherited from TableListBoxModel.
|
virtual |
Inherited from TableListBoxModel.
|
virtual |
Inherited from TableListBoxModel.
|
virtual |
Inherited from TableListBoxModel.
References SessionRecord::creationEpoch, and SessionRecord::recentlyUsedEpoch.
|
virtual |
Inherited from TableListBoxModel.
|
virtual |
Inherited from TableListBoxModel.
|
virtual |
Inherited from TableListBoxModel.
| void SummaryComponent::openSession | ( | const int | rowNumber | ) |
Called from cellDoubleClicked() and returnKeyPressed() to open a specific session.
|
virtual |
Inherited from Timer. Used to filter the records and update the status.
| void SummaryComponent::apply_log_filtering | ( | const bool | table_was_sorted = false | ) |
| void SummaryComponent::rebuild_index | ( | void | ) |
Re-populate the uuid_index vector.
| VStr SummaryComponent::uuid_index |
Vector of UUIDs which determines how the rows are shown in the table.
First UUID corresponds to the first row, etc.
| VStr SummaryComponent::filters |
Vector of strings to store the most recent text filters.
| CriticalSection SummaryComponent::critial_section_for_all_session_windows |
Stores all records from the database. This vector is not sorted nor filtered beyond what the database view provides by default.
| MUuidSessionWnd SummaryComponent::all_session_windows |
std::map of all editor window pointers.
Make sure you lock critial_section_for_all_session_windows before using the map.