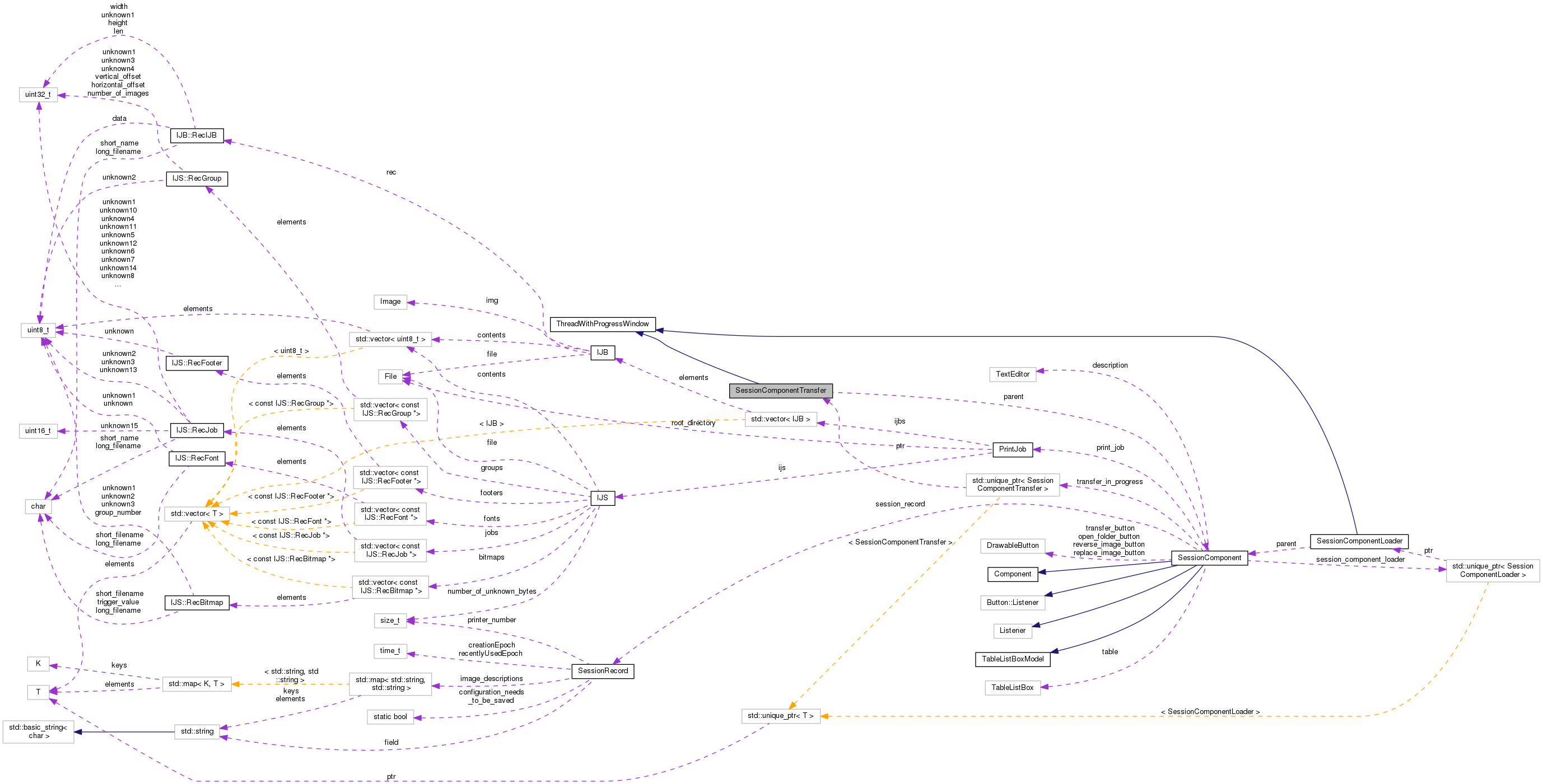
Write the .ijs and .ijb files to the printer, and update a progress bar for the user. More...


Public Member Functions | |
| SessionComponentTransfer (SessionComponent &sc) | |
| Constructor. More... | |
| virtual | ~SessionComponentTransfer (void) |
| Destructor. More... | |
| virtual void | run (void) |
| Inherited from ThreadWithProgressWindow. Transfer files to the IncJet device. More... | |
Public Attributes | |
| SessionComponent & | parent |
Write the .ijs and .ijb files to the printer, and update a progress bar for the user.
| SessionComponentTransfer::SessionComponentTransfer | ( | SessionComponent & | sc | ) |
Constructor.
|
virtual |
Destructor.
|
virtual |
Inherited from ThreadWithProgressWindow. Transfer files to the IncJet device.
References BinaryProtocolConnection::connect(), IJS::contents, SessionRecord::field, Cfg::get_bool(), Cfg::get_int(), Cfg::get_str(), PrintJob::ijbs, PrintJob::ijs, SessionRecord::initialize(), BinaryProtocolConnection::initiate_communications(), SessionRecord::printer_number, SessionRecord::recentlyUsedEpoch, SessionRecord::schedule_sessions_to_be_saved(), BinaryProtocolConnection::send_eof(), and BinaryProtocolConnection::send_file().
