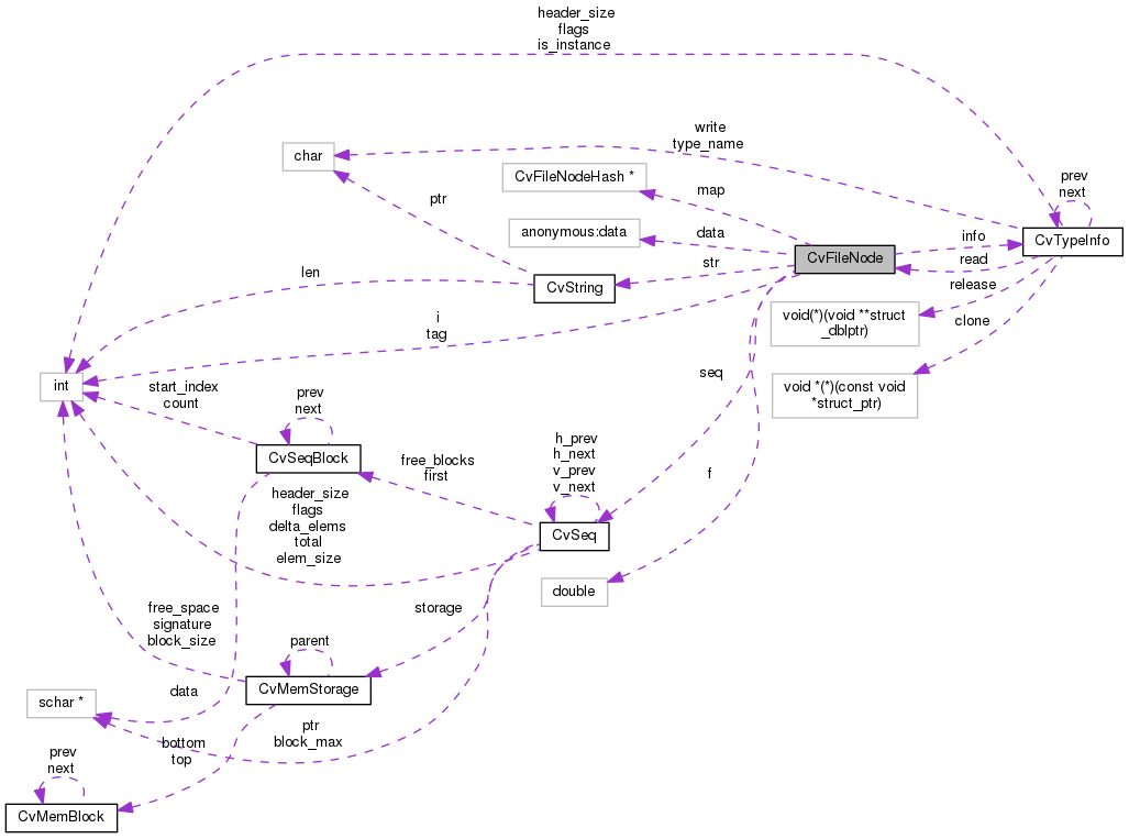
Basic element of the file storage - scalar or collection: More...
#include "types_c.h"

Public Attributes | |
| union { | |
| double f | |
| scalar floating-point number More... | |
| int i | |
| scalar integer number More... | |
| CvFileNodeHash * map | |
| map (collection of named file nodes) More... | |
| CvSeq * seq | |
| sequence (ordered collection of file nodes) More... | |
| CvString str | |
| text string More... | |
| } | data |
| struct CvTypeInfo * | info |
| type information (only for user-defined object, for others it is 0) More... | |
| int | tag |
Basic element of the file storage - scalar or collection:
| union { ... } CvFileNode::data |
Referenced by cvReadReal(), and cvReadString().
| double CvFileNode::f |
scalar floating-point number
Referenced by cvReadReal().
| int CvFileNode::i |
scalar integer number
Referenced by cvReadReal().
| struct CvTypeInfo* CvFileNode::info |
type information (only for user-defined object, for others it is 0)
| CvFileNodeHash* CvFileNode::map |
map (collection of named file nodes)
| CvSeq* CvFileNode::seq |
sequence (ordered collection of file nodes)
| CvString CvFileNode::str |
text string
Referenced by cvReadString().
| int CvFileNode::tag |
Referenced by cvReadReal(), and cvReadString().