#include "types_c.h"

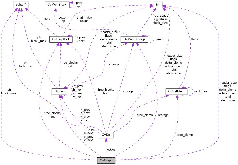
Public Attributes | |
| int | active_count |
| schar * | block_max |
| Maximal bound of the last block. More... | |
| int | delta_elems |
| Grow seq this many at a time. More... | |
| CvSet * | edges |
| int | elem_size |
| Size of sequence element in bytes. More... | |
| CvSeqBlock * | first |
| Pointer to the first sequence block. More... | |
| int | flags |
| Miscellaneous flags. More... | |
| CvSeqBlock * | free_blocks |
| Free blocks list. More... | |
| CvSetElem * | free_elems |
| struct CvSeq * | h_next |
| Next sequence. More... | |
| struct CvSeq * | h_prev |
| Previous sequence. More... | |
| int | header_size |
| Size of sequence header. More... | |
| schar * | ptr |
| Current write pointer. More... | |
| CvMemStorage * | storage |
| Where the seq is stored. More... | |
| int | total |
| Total number of elements. More... | |
| struct CvSeq * | v_next |
| < 2nd next sequence. More... | |
| struct CvSeq * | v_prev |
| 2nd previous sequence. More... | |
| int CvGraph::active_count |
| schar* CvGraph::block_max |
Maximal bound of the last block.
| int CvGraph::delta_elems |
Grow seq this many at a time.
| CvSet* CvGraph::edges |
| int CvGraph::elem_size |
Size of sequence element in bytes.
| CvSeqBlock* CvGraph::first |
Pointer to the first sequence block.
| int CvGraph::flags |
Miscellaneous flags.
| CvSeqBlock* CvGraph::free_blocks |
Free blocks list.
| CvSetElem* CvGraph::free_elems |
| struct CvSeq* CvGraph::h_next |
Next sequence.
| struct CvSeq* CvGraph::h_prev |
Previous sequence.
| int CvGraph::header_size |
Size of sequence header.
| schar* CvGraph::ptr |
Current write pointer.
| CvMemStorage* CvGraph::storage |
Where the seq is stored.
| int CvGraph::total |
Total number of elements.
| struct CvSeq* CvGraph::v_next |
< 2nd next sequence.
| struct CvSeq* CvGraph::v_prev |
2nd previous sequence.