#include "types_c.h"


Public Attributes | |
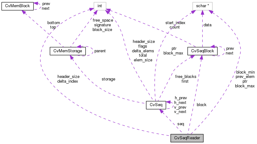
| CvSeqBlock * | block |
| current block More... | |
| schar * | block_max |
| pointer to the end of block More... | |
| schar * | block_min |
| pointer to the beginning of block More... | |
| int | delta_index |
| = seq->first->start_index More... | |
| int | header_size |
| schar * | prev_elem |
| pointer to previous element More... | |
| schar * | ptr |
| pointer to element be read next More... | |
| CvSeq * | seq |
| sequence, beign read More... | |
| CvSeqBlock* CvSeqReader::block |
current block
| schar* CvSeqReader::block_max |
pointer to the end of block
| schar* CvSeqReader::block_min |
pointer to the beginning of block
| int CvSeqReader::delta_index |
= seq->first->start_index
| int CvSeqReader::header_size |
| schar* CvSeqReader::prev_elem |
pointer to previous element
| schar* CvSeqReader::ptr |
pointer to element be read next
| CvSeq* CvSeqReader::seq |
sequence, beign read
Referenced by cv::operator-(), and cv::operator==().