Namespaces | |
| BeagleBone | |
| Font | |
Classes | |
| class | Button |
| Push button. More... | |
| class | Buzzer |
| Audible buzzer. More... | |
| class | ChainableRGBLED |
| RGB LED which can be set programatically to any of 16.7 million colours. More... | |
| class | CommonOLED |
| The I2C 0.96" OLED and I2C 1.12" OLED displays have quite a bit of common functionality. More... | |
| class | FD |
| Used in combination with shared_ptr to reference count open file descriptors. More... | |
| class | GpioManagement |
| Singleton object used to manage GPIO. More... | |
| class | GroveBase |
| class | GroveGPIO |
| Base class for Groves that use the UART interface in GPIO mode (General Purpose Input Output). More... | |
| class | GroveI2C |
| Base class for Groves that use the I2C (Inter-Integrated Circuit) interface. More... | |
| class | GroveI2CAnalog |
| Base class for analog I2C Groves sensors. More... | |
| class | GroveI2CDigital |
| Base class for digital I2C Groves. More... | |
| class | GroveUART |
| Base class for Groves that use the UART (Universal Asynchronous Receiver/Transmitter) interface. More... | |
| class | I2CADC |
| Analog-to-digital converter for analog I2C sensors. More... | |
| class | LCDRGBBacklight |
| LCD RGB backlight. More... | |
| class | LEDBar |
| I2C 10-segment LED gauge bar. More... | |
| class | OLED096 |
| I2C 0.96" x 0.96" square OLED display. More... | |
| class | OLED112 |
| I2C 1.12" rectangular OLED display. More... | |
| struct | RGB8 |
| Simple structure used to store 8-bit RGB colour values. More... | |
| class | SGpp |
| The SGpp class is the central class to the Seeed Grove ++ library. More... | |
| class | TemperatureAndHumiditySensor |
| Temperature and humidity sensor. More... | |
| class | TemperatureSensor |
| Temperature sensor. More... | |
| class | ThreeAxisDigitalCompass |
| 3-axis digital compass. More... | |
| class | VariableColorLED |
| LED which can be turned on or off. More... | |
Typedefs | |
| typedef std::shared_ptr< FD > | SharedFileDescriptor |
| Shared open file descriptor. The file will be closed once the last shared object goes out of scope. More... | |
| typedef VariableColorLED | VariableColourLED |
Alias with the international English spelling of colour. More... | |
| typedef std::vector< EGroveType > | VGroveTypes |
| Vector of Seeed Grove types. More... | |
| typedef std::set< EGroveType > | SGroveTypes |
| Set of unique Seeed Grove types, ordered by numeric type. More... | |
| typedef std::map< EGroveType, std::string > | MGroveTypeNames |
| Map of Seeed Grove types to strings, used to map the types to a usable name. More... | |
| typedef size_t | GPIO |
| typedef std::set< GPIO > | SGPIO |
| typedef std::map< std::string, std::string > | MStr |
| Map of strings, where both the key and the value are strings. More... | |
| typedef std::set< std::string > | SStr |
| Set of strings. More... | |
| typedef std::vector< std::string > | VStr |
| Vector of strings. More... | |
| typedef std::vector< RGB8 > | Colours8 |
| Store a sequence of 8-bit colour values into a vector. More... | |
Functions | |
| std::string | get_build_timestamp (void) |
Format the compiler macros __DATE__ and __TIME__ to make a readable timestamp showing when the SG++ library was last built. More... | |
| std::string | get_version (void) |
| Get the version string. More... | |
| std::string | demangle (const std::string &name) |
| Demangle the C++ function or variable name. Sometimes useful in error messages. More... | |
| bool | file_exists (const std::string &filename) |
| Determine if the specified file exists. More... | |
| bool | file_does_not_exist (const std::string &filename) |
| Determine if the specified file does not exist. More... | |
| std::string | read_file (const std::string &filename) |
| Read the specified file into a single std::string. More... | |
| std::string | trim (const std::string &str) |
| Trim whitespace and return a new string, leaving the original string unchanged. More... | |
| std::string & | trim (std::string &str) |
| Trim whitespace from the provided string. Modifies the original string. More... | |
| uint32_t | get_sku_from_grove_type (const EGroveType &grove_type) |
| Return the Seeed SKU for the given Grove type. More... | |
| VGroveTypes | get_all_grove_types (void) |
| Return a vector containing every possible Grove type. More... | |
| MGroveTypeNames | get_grove_type_name_map (void) |
| Get a map of all the grove types and the corresponding names. More... | |
| std::string | to_string (const EGroveType &type) |
| Get a short text name for the given type. More... | |
| VGroveTypes | detect (void) |
| typedef std::vector<RGB8> SG::Colours8 |
Store a sequence of 8-bit colour values into a vector.
| typedef size_t SG::GPIO |
| typedef std::map<EGroveType, std::string> SG::MGroveTypeNames |
Map of Seeed Grove types to strings, used to map the types to a usable name.
| typedef std::map<std::string, std::string> SG::MStr |
Map of strings, where both the key and the value are strings.
| typedef std::set<EGroveType> SG::SGroveTypes |
Set of unique Seeed Grove types, ordered by numeric type.
| typedef std::shared_ptr<FD> SG::SharedFileDescriptor |
Shared open file descriptor. The file will be closed once the last shared object goes out of scope.
| typedef std::set<std::string> SG::SStr |
Set of strings.
Alias with the international English spelling of colour.
| typedef std::vector<EGroveType> SG::VGroveTypes |
Vector of Seeed Grove types.
| typedef std::vector<std::string> SG::VStr |
Vector of strings.
|
strong |
Grove types ordered by Seeed SKU:
| std::string SG::demangle | ( | const std::string & | name | ) |
Demangle the C++ function or variable name. Sometimes useful in error messages.
Referenced by SG::GroveBase::get_description(), and main().

| SG::VGroveTypes SG::detect | ( | void | ) |
|
inline |
Determine if the specified file does not exist.
References file_exists(), read_file(), and trim().
Referenced by SG::FD::FD().


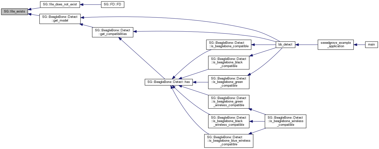
| bool SG::file_exists | ( | const std::string & | filename | ) |
Determine if the specified file exists.
Referenced by file_does_not_exist(), and SG::BeagleBone::Detect::get_model().

| SG::VGroveTypes SG::get_all_grove_types | ( | void | ) |
Return a vector containing every possible Grove type.
Referenced by get_grove_type_name_map().

| std::string SG::get_build_timestamp | ( | void | ) |
Format the compiler macros __DATE__ and __TIME__ to make a readable timestamp showing when the SG++ library was last built.
Format should be similar to "Dec 9 2015 10:35:11".
Referenced by main().

| SG::MGroveTypeNames SG::get_grove_type_name_map | ( | void | ) |
Get a map of all the grove types and the corresponding names.
References get_all_grove_types().
Referenced by list(), list_all(), and to_string().


| uint32_t SG::get_sku_from_grove_type | ( | const EGroveType & | grove_type | ) |
Return the Seeed SKU for the given Grove type.
This is just a guess since I don't work for Seeed and have no insight into their SKU numbers other than what is publicly available on the Seeed web site.
Referenced by SG::GroveBase::get_sku(), and list().

| std::string SG::get_version | ( | void | ) |
Get the version string.
Format should be similar to "0.0.1-1443".
References SG_VERSION.
Referenced by main().

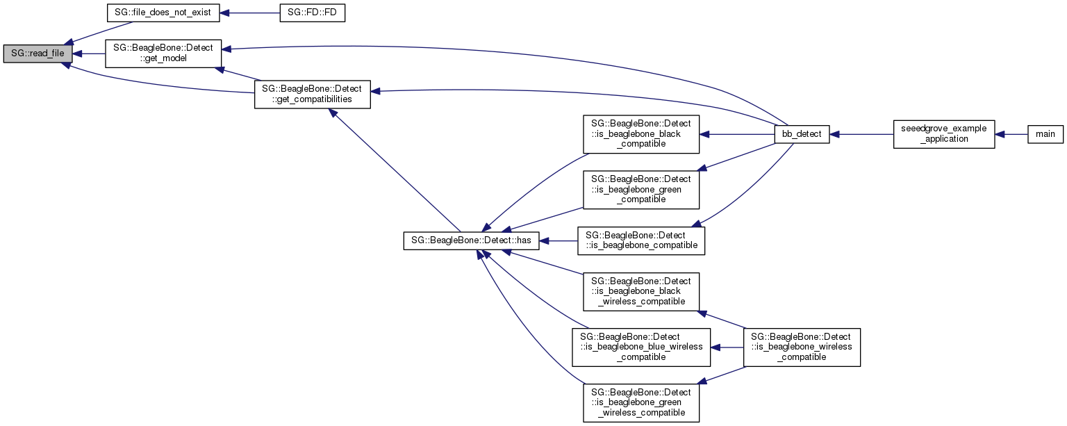
| std::string SG::read_file | ( | const std::string & | filename | ) |
Read the specified file into a single std::string.
Referenced by file_does_not_exist(), SG::BeagleBone::Detect::get_compatibilities(), and SG::BeagleBone::Detect::get_model().

| std::string SG::to_string | ( | const EGroveType & | type | ) |
Get a short text name for the given type.
References get_grove_type_name_map().
Referenced by SG::GroveBase::get_type_name().


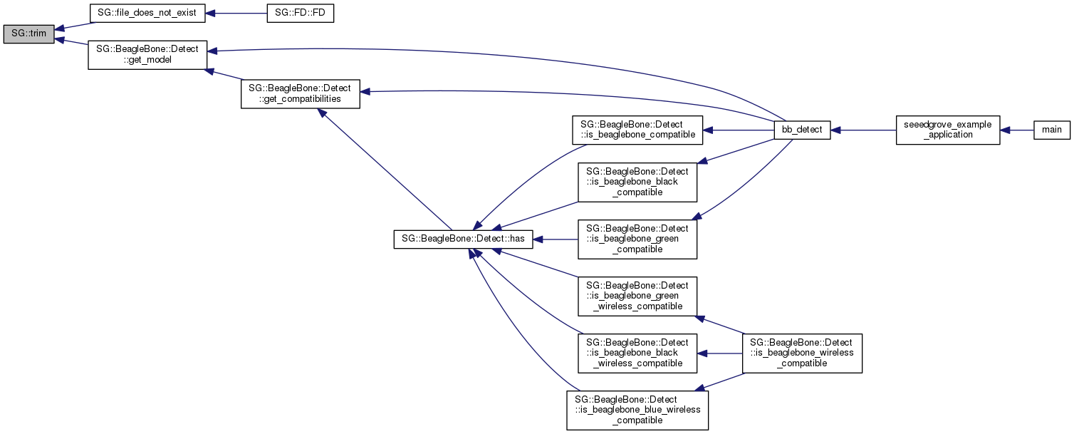
| std::string SG::trim | ( | const std::string & | str | ) |
Trim whitespace and return a new string, leaving the original string unchanged.
Referenced by file_does_not_exist(), and SG::BeagleBone::Detect::get_model().

| std::string & SG::trim | ( | std::string & | str | ) |
Trim whitespace from the provided string. Modifies the original string.