#include <pageres.h>


Public Member Functions | |
| WERD_RES () | |
| WERD_RES (WERD *the_word) | |
| WERD_RES (const WERD_RES &source) | |
| ~WERD_RES () | |
| const char * | BestUTF8 (int blob_index, bool in_rtl_context) const |
| const char * | RawUTF8 (int blob_index) const |
| UNICHARSET::Direction | SymbolDirection (int blob_index) const |
| bool | AnyRtlCharsInWord () const |
| bool | AnyLtrCharsInWord () const |
| bool | UnicharsInReadingOrder () const |
| void | InitNonPointers () |
| void | InitPointers () |
| void | Clear () |
| void | ClearResults () |
| void | ClearWordChoices () |
| void | ClearRatings () |
| WERD_RES & | operator= (const WERD_RES &source) |
| void | CopySimpleFields (const WERD_RES &source) |
| void | InitForRetryRecognition (const WERD_RES &source) |
| bool | SetupForRecognition (const UNICHARSET &unicharset_in, tesseract::Tesseract *tesseract, Pix *pix, int norm_mode, const TBOX *norm_box, bool numeric_mode, bool use_body_size, bool allow_detailed_fx, ROW *row, const BLOCK *block) |
| void | SetupBasicsFromChoppedWord (const UNICHARSET &unicharset_in) |
| void | SetupFake (const UNICHARSET &uch) |
| void | SetupWordScript (const UNICHARSET &unicharset_in) |
| void | SetupBlamerBundle () |
| void | SetupBlobWidthsAndGaps () |
| void | InsertSeam (int blob_number, SEAM *seam) |
| bool | AlternativeChoiceAdjustmentsWorseThan (float threshold) const |
| bool | IsAmbiguous () |
| bool | StatesAllValid () |
| void | DebugWordChoices (bool debug, const char *word_to_debug) |
| void | DebugTopChoice (const char *msg) const |
| void | FilterWordChoices (int debug_level) |
| void | ComputeAdaptionThresholds (float certainty_scale, float min_rating, float max_rating, float rating_margin, float *thresholds) |
| bool | LogNewRawChoice (WERD_CHOICE *word_choice) |
| bool | LogNewCookedChoice (int max_num_choices, bool debug, WERD_CHOICE *word_choice) |
| void | PrintBestChoices () const |
| int | GetBlobsWidth (int start_blob, int last_blob) |
| int | GetBlobsGap (int blob_index) |
| BLOB_CHOICE * | GetBlobChoice (int index) const |
| BLOB_CHOICE_LIST * | GetBlobChoices (int index) const |
| void | ConsumeWordResults (WERD_RES *word) |
| void | ReplaceBestChoice (WERD_CHOICE *choice) |
| void | RebuildBestState () |
| void | CloneChoppedToRebuild () |
| void | SetupBoxWord () |
| void | SetScriptPositions () |
| void | SetAllScriptPositions (tesseract::ScriptPos position) |
| void | FakeClassifyWord (int blob_count, BLOB_CHOICE **choices) |
| void | FakeWordFromRatings (PermuterType permuter) |
| void | BestChoiceToCorrectText () |
| bool | ConditionalBlobMerge (TessResultCallback2< UNICHAR_ID, UNICHAR_ID, UNICHAR_ID > *class_cb, TessResultCallback2< bool, const TBOX &, const TBOX &> *box_cb) |
| void | MergeAdjacentBlobs (int index) |
| UNICHAR_ID | BothQuotes (UNICHAR_ID id1, UNICHAR_ID id2) |
| void | fix_quotes () |
| UNICHAR_ID | BothHyphens (UNICHAR_ID id1, UNICHAR_ID id2) |
| bool | HyphenBoxesOverlap (const TBOX &box1, const TBOX &box2) |
| void | fix_hyphens () |
| UNICHAR_ID | BothSpaces (UNICHAR_ID id1, UNICHAR_ID id2) |
| void | merge_tess_fails () |
| void | copy_on (WERD_RES *word_res) |
| bool | PiecesAllNatural (int start, int count) const |
Public Member Functions inherited from ELIST_LINK | |
| ELIST_LINK () | |
| ELIST_LINK (const ELIST_LINK &) | |
| void | operator= (const ELIST_LINK &) |
Static Public Member Functions | |
| static WERD_RES * | deep_copy (const WERD_RES *src) |
|
inline |
|
inline |
|
inline |
| WERD_RES::~WERD_RES | ( | ) |
| bool WERD_RES::AlternativeChoiceAdjustmentsWorseThan | ( | float | threshold | ) | const |
|
inline |
|
inline |
| void WERD_RES::BestChoiceToCorrectText | ( | ) |
|
inline |
| UNICHAR_ID WERD_RES::BothHyphens | ( | UNICHAR_ID | id1, |
| UNICHAR_ID | id2 | ||
| ) |
| UNICHAR_ID WERD_RES::BothQuotes | ( | UNICHAR_ID | id1, |
| UNICHAR_ID | id2 | ||
| ) |
| UNICHAR_ID WERD_RES::BothSpaces | ( | UNICHAR_ID | id1, |
| UNICHAR_ID | id2 | ||
| ) |
| void WERD_RES::Clear | ( | ) |
| void WERD_RES::ClearRatings | ( | ) |
| void WERD_RES::ClearResults | ( | ) |
| void WERD_RES::ClearWordChoices | ( | ) |
| void WERD_RES::CloneChoppedToRebuild | ( | ) |
| void WERD_RES::ComputeAdaptionThresholds | ( | float | certainty_scale, |
| float | min_rating, | ||
| float | max_rating, | ||
| float | rating_margin, | ||
| float * | thresholds | ||
| ) |
| bool WERD_RES::ConditionalBlobMerge | ( | TessResultCallback2< UNICHAR_ID, UNICHAR_ID, UNICHAR_ID > * | class_cb, |
| TessResultCallback2< bool, const TBOX &, const TBOX &> * | box_cb | ||
| ) |
| void WERD_RES::ConsumeWordResults | ( | WERD_RES * | word | ) |
|
inline |
| void WERD_RES::CopySimpleFields | ( | const WERD_RES & | source | ) |
| void WERD_RES::DebugTopChoice | ( | const char * | msg | ) | const |
| void WERD_RES::DebugWordChoices | ( | bool | debug, |
| const char * | word_to_debug | ||
| ) |
| void WERD_RES::FakeClassifyWord | ( | int | blob_count, |
| BLOB_CHOICE ** | choices | ||
| ) |
| void WERD_RES::FakeWordFromRatings | ( | PermuterType | permuter | ) |
| void WERD_RES::FilterWordChoices | ( | int | debug_level | ) |
| void WERD_RES::fix_hyphens | ( | ) |
| void WERD_RES::fix_quotes | ( | ) |
| BLOB_CHOICE * WERD_RES::GetBlobChoice | ( | int | index | ) | const |
| BLOB_CHOICE_LIST * WERD_RES::GetBlobChoices | ( | int | index | ) | const |
| int WERD_RES::GetBlobsGap | ( | int | blob_index | ) |
| int WERD_RES::GetBlobsWidth | ( | int | start_blob, |
| int | last_blob | ||
| ) |
| void WERD_RES::InitForRetryRecognition | ( | const WERD_RES & | source | ) |
| void WERD_RES::InitNonPointers | ( | ) |
| void WERD_RES::InitPointers | ( | ) |
| void WERD_RES::InsertSeam | ( | int | blob_number, |
| SEAM * | seam | ||
| ) |
| bool WERD_RES::IsAmbiguous | ( | ) |
| bool WERD_RES::LogNewCookedChoice | ( | int | max_num_choices, |
| bool | debug, | ||
| WERD_CHOICE * | word_choice | ||
| ) |
| bool WERD_RES::LogNewRawChoice | ( | WERD_CHOICE * | word_choice | ) |
| void WERD_RES::merge_tess_fails | ( | ) |
| void WERD_RES::MergeAdjacentBlobs | ( | int | index | ) |
| bool WERD_RES::PiecesAllNatural | ( | int | start, |
| int | count | ||
| ) | const |
| void WERD_RES::PrintBestChoices | ( | ) | const |
|
inline |
| void WERD_RES::RebuildBestState | ( | ) |
| void WERD_RES::ReplaceBestChoice | ( | WERD_CHOICE * | choice | ) |
| void WERD_RES::SetAllScriptPositions | ( | tesseract::ScriptPos | position | ) |
| void WERD_RES::SetScriptPositions | ( | ) |
| void WERD_RES::SetupBasicsFromChoppedWord | ( | const UNICHARSET & | unicharset_in | ) |
| void WERD_RES::SetupBlamerBundle | ( | ) |
| void WERD_RES::SetupBlobWidthsAndGaps | ( | ) |
| void WERD_RES::SetupBoxWord | ( | ) |
| void WERD_RES::SetupFake | ( | const UNICHARSET & | uch | ) |
| bool WERD_RES::SetupForRecognition | ( | const UNICHARSET & | unicharset_in, |
| tesseract::Tesseract * | tesseract, | ||
| Pix * | pix, | ||
| int | norm_mode, | ||
| const TBOX * | norm_box, | ||
| bool | numeric_mode, | ||
| bool | use_body_size, | ||
| bool | allow_detailed_fx, | ||
| ROW * | row, | ||
| const BLOCK * | block | ||
| ) |
| void WERD_RES::SetupWordScript | ( | const UNICHARSET & | unicharset_in | ) |
| bool WERD_RES::StatesAllValid | ( | ) |
|
inline |
|
inline |
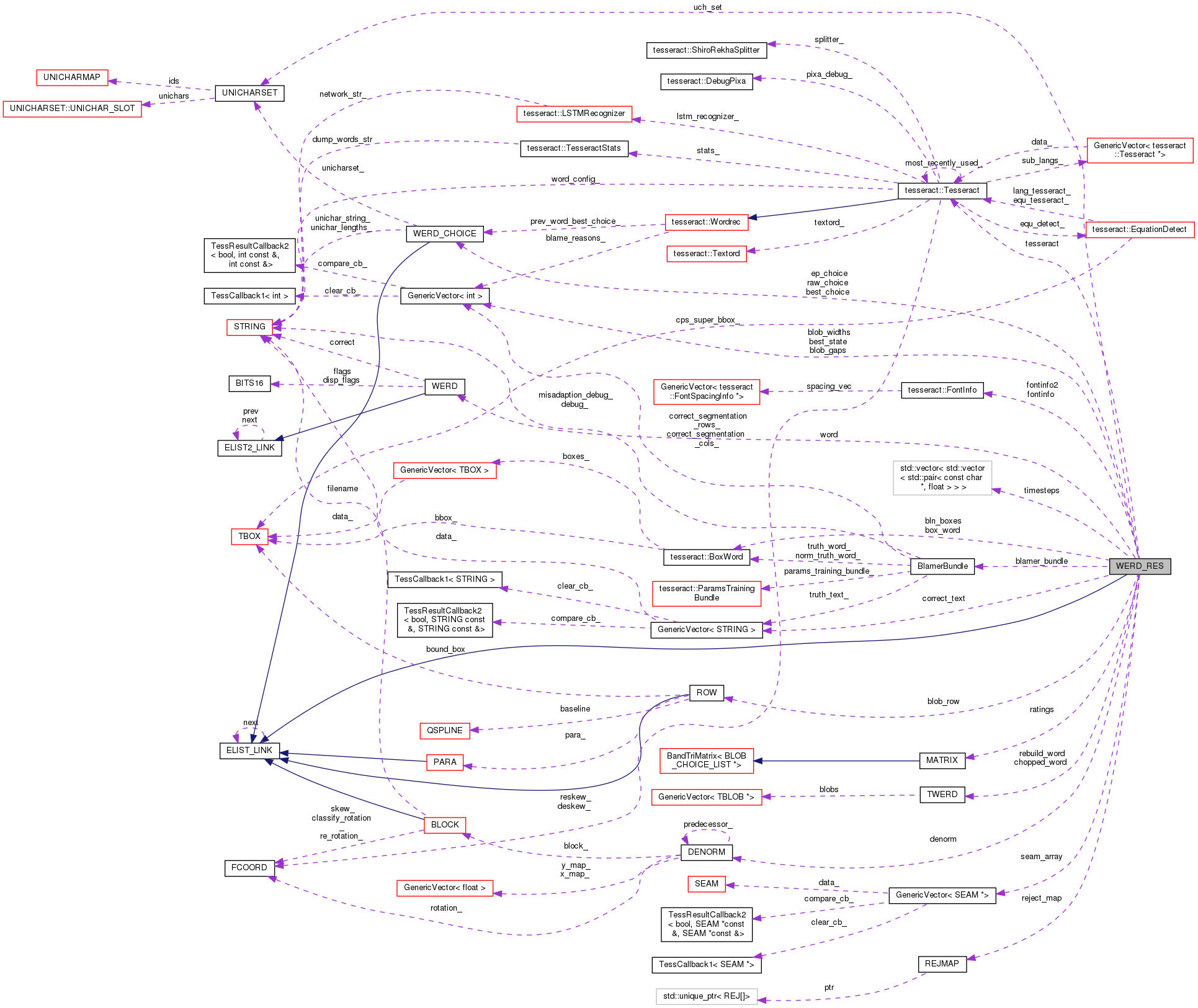
| float WERD_RES::baseline_shift |
| WERD_CHOICE* WERD_RES::best_choice |
| WERD_CHOICE_LIST WERD_RES::best_choices |
| GenericVector<int> WERD_RES::best_state |
| BlamerBundle* WERD_RES::blamer_bundle |
| tesseract::BoxWord* WERD_RES::bln_boxes |
| GenericVector<int> WERD_RES::blob_gaps |
| ROW* WERD_RES::blob_row |
| GenericVector<int> WERD_RES::blob_widths |
| int8_t WERD_RES::bold |
| tesseract::BoxWord* WERD_RES::box_word |
| float WERD_RES::caps_height |
| TWERD* WERD_RES::chopped_word |
| bool WERD_RES::combination |
| GenericVector<STRING> WERD_RES::correct_text |
| DENORM WERD_RES::denorm |
| bool WERD_RES::done |
| WERD_CHOICE* WERD_RES::ep_choice |
| const FontInfo* WERD_RES::fontinfo |
| const FontInfo* WERD_RES::fontinfo2 |
| int8_t WERD_RES::fontinfo_id2_count |
| int8_t WERD_RES::fontinfo_id_count |
| bool WERD_RES::guessed_caps_ht |
| bool WERD_RES::guessed_x_ht |
| int8_t WERD_RES::italic |
| bool WERD_RES::odd_size |
| bool WERD_RES::part_of_combo |
| MATRIX* WERD_RES::ratings |
| WERD_CHOICE* WERD_RES::raw_choice |
| TWERD* WERD_RES::rebuild_word |
| REJMAP WERD_RES::reject_map |
| bool WERD_RES::reject_spaces |
| GenericVector<SEAM*> WERD_RES::seam_array |
| bool WERD_RES::small_caps |
| float WERD_RES::space_certainty |
| bool WERD_RES::tess_accepted |
| bool WERD_RES::tess_failed |
| bool WERD_RES::tess_would_adapt |
| tesseract::Tesseract* WERD_RES::tesseract |
| std::vector<std::vector<std::pair<const char*, float> > > WERD_RES::timesteps |
| const UNICHARSET* WERD_RES::uch_set |
| CRUNCH_MODE WERD_RES::unlv_crunch_mode |
| WERD* WERD_RES::word |
| float WERD_RES::x_height |