tesseract  v4.0.0-17-g361f3264
Open Source OCR Engine
tesseract::Tesseract Class Reference

#include <tesseractclass.h>

Inheritance diagram for tesseract::Tesseract:
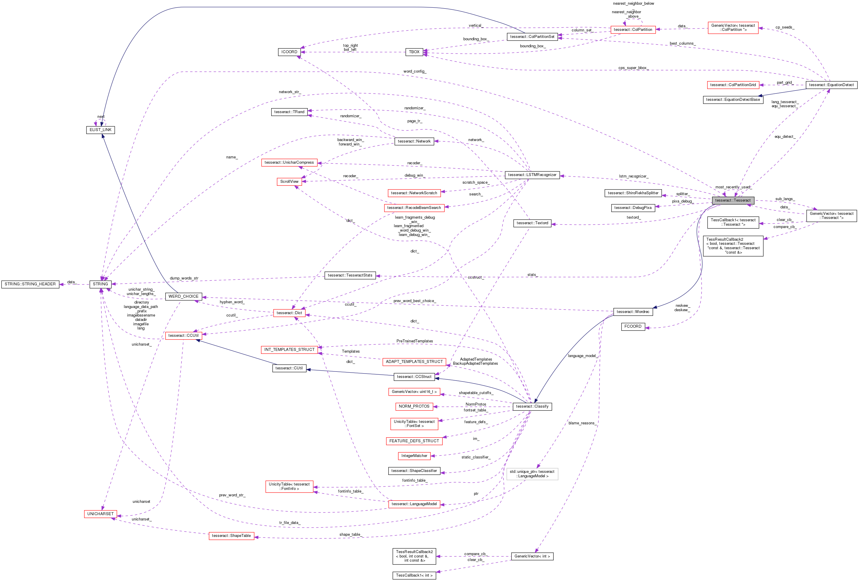
Collaboration diagram for tesseract::Tesseract:

Public Member Functions

 Tesseract ()
 
 ~Tesseract ()
 
DictgetDict () override
 
void Clear ()
 
void ResetAdaptiveClassifier ()
 
void ResetDocumentDictionary ()
 
void SetEquationDetect (EquationDetect *detector)
 
const FCOORDreskew () const
 
Pix ** mutable_pix_binary ()
 
Pix * pix_binary () const
 
Pix * pix_grey () const
 
void set_pix_grey (Pix *grey_pix)
 
Pix * pix_original () const
 
void set_pix_original (Pix *original_pix)
 
Pix * BestPix () const
 
void set_pix_thresholds (Pix *thresholds)
 
int source_resolution () const
 
void set_source_resolution (int ppi)
 
int ImageWidth () const
 
int ImageHeight () const
 
Pix * scaled_color () const
 
int scaled_factor () const
 
void SetScaledColor (int factor, Pix *color)
 
const Textordtextord () const
 
Textordmutable_textord ()
 
bool right_to_left () const
 
int num_sub_langs () const
 
Tesseractget_sub_lang (int index) const
 
bool AnyTessLang () const
 
bool AnyLSTMLang () const
 
void SetBlackAndWhitelist ()
 
void PrepareForPageseg ()
 
void PrepareForTessOCR (BLOCK_LIST *block_list, Tesseract *osd_tess, OSResults *osr)
 
int SegmentPage (const STRING *input_file, BLOCK_LIST *blocks, Tesseract *osd_tess, OSResults *osr)
 
void SetupWordScripts (BLOCK_LIST *blocks)
 
int AutoPageSeg (PageSegMode pageseg_mode, BLOCK_LIST *blocks, TO_BLOCK_LIST *to_blocks, BLOBNBOX_LIST *diacritic_blobs, Tesseract *osd_tess, OSResults *osr)
 
ColumnFinderSetupPageSegAndDetectOrientation (PageSegMode pageseg_mode, BLOCK_LIST *blocks, Tesseract *osd_tess, OSResults *osr, TO_BLOCK_LIST *to_blocks, Pix **photo_mask_pix, Pix **music_mask_pix)
 
void PrerecAllWordsPar (const GenericVector< WordData > &words)
 
void TrainLineRecognizer (const STRING &input_imagename, const STRING &output_basename, BLOCK_LIST *block_list)
 
void TrainFromBoxes (const GenericVector< TBOX > &boxes, const GenericVector< STRING > &texts, BLOCK_LIST *block_list, DocumentData *training_data)
 
ImageDataGetLineData (const TBOX &line_box, const GenericVector< TBOX > &boxes, const GenericVector< STRING > &texts, int start_box, int end_box, const BLOCK &block)
 
ImageDataGetRectImage (const TBOX &box, const BLOCK &block, int padding, TBOX *revised_box) const
 
void LSTMRecognizeWord (const BLOCK &block, ROW *row, WERD_RES *word, PointerVector< WERD_RES > *words)
 
void SearchWords (PointerVector< WERD_RES > *words)
 
bool ProcessTargetWord (const TBOX &word_box, const TBOX &target_word_box, const char *word_config, int pass)
 
void SetupAllWordsPassN (int pass_n, const TBOX *target_word_box, const char *word_config, PAGE_RES *page_res, GenericVector< WordData > *words)
 
void SetupWordPassN (int pass_n, WordData *word)
 
bool RecogAllWordsPassN (int pass_n, ETEXT_DESC *monitor, PAGE_RES_IT *pr_it, GenericVector< WordData > *words)
 
bool recog_all_words (PAGE_RES *page_res, ETEXT_DESC *monitor, const TBOX *target_word_box, const char *word_config, int dopasses)
 
void rejection_passes (PAGE_RES *page_res, ETEXT_DESC *monitor, const TBOX *target_word_box, const char *word_config)
 
void bigram_correction_pass (PAGE_RES *page_res)
 
void blamer_pass (PAGE_RES *page_res)
 
void script_pos_pass (PAGE_RES *page_res)
 
int RetryWithLanguage (const WordData &word_data, WordRecognizer recognizer, bool debug, WERD_RES **in_word, PointerVector< WERD_RES > *best_words)
 
bool ReassignDiacritics (int pass, PAGE_RES_IT *pr_it, bool *make_next_word_fuzzy)
 
void AssignDiacriticsToOverlappingBlobs (const GenericVector< C_OUTLINE *> &outlines, int pass, WERD *real_word, PAGE_RES_IT *pr_it, GenericVector< bool > *word_wanted, GenericVector< bool > *overlapped_any_blob, GenericVector< C_BLOB *> *target_blobs)
 
void AssignDiacriticsToNewBlobs (const GenericVector< C_OUTLINE *> &outlines, int pass, WERD *real_word, PAGE_RES_IT *pr_it, GenericVector< bool > *word_wanted, GenericVector< C_BLOB *> *target_blobs)
 
bool SelectGoodDiacriticOutlines (int pass, float certainty_threshold, PAGE_RES_IT *pr_it, C_BLOB *blob, const GenericVector< C_OUTLINE *> &outlines, int num_outlines, GenericVector< bool > *ok_outlines)
 
float ClassifyBlobPlusOutlines (const GenericVector< bool > &ok_outlines, const GenericVector< C_OUTLINE *> &outlines, int pass_n, PAGE_RES_IT *pr_it, C_BLOB *blob, STRING *best_str)
 
float ClassifyBlobAsWord (int pass_n, PAGE_RES_IT *pr_it, C_BLOB *blob, STRING *best_str, float *c2)
 
void classify_word_and_language (int pass_n, PAGE_RES_IT *pr_it, WordData *word_data)
 
void classify_word_pass1 (const WordData &word_data, WERD_RES **in_word, PointerVector< WERD_RES > *out_words)
 
void recog_pseudo_word (PAGE_RES *page_res, TBOX &selection_box)
 
void fix_rep_char (PAGE_RES_IT *page_res_it)
 
ACCEPTABLE_WERD_TYPE acceptable_word_string (const UNICHARSET &char_set, const char *s, const char *lengths)
 
void match_word_pass_n (int pass_n, WERD_RES *word, ROW *row, BLOCK *block)
 
void classify_word_pass2 (const WordData &word_data, WERD_RES **in_word, PointerVector< WERD_RES > *out_words)
 
void ReportXhtFixResult (bool accept_new_word, float new_x_ht, WERD_RES *word, WERD_RES *new_word)
 
bool RunOldFixXht (WERD_RES *word, BLOCK *block, ROW *row)
 
bool TrainedXheightFix (WERD_RES *word, BLOCK *block, ROW *row)
 
bool TestNewNormalization (int original_misfits, float baseline_shift, float new_x_ht, WERD_RES *word, BLOCK *block, ROW *row)
 
bool recog_interactive (PAGE_RES_IT *pr_it)
 
void set_word_fonts (WERD_RES *word)
 
void font_recognition_pass (PAGE_RES *page_res)
 
void dictionary_correction_pass (PAGE_RES *page_res)
 
bool check_debug_pt (WERD_RES *word, int location)
 
bool SubAndSuperscriptFix (WERD_RES *word_res)
 
void GetSubAndSuperscriptCandidates (const WERD_RES *word, int *num_rebuilt_leading, ScriptPos *leading_pos, float *leading_certainty, int *num_rebuilt_trailing, ScriptPos *trailing_pos, float *trailing_certainty, float *avg_certainty, float *unlikely_threshold)
 
WERD_RESTrySuperscriptSplits (int num_chopped_leading, float leading_certainty, ScriptPos leading_pos, int num_chopped_trailing, float trailing_certainty, ScriptPos trailing_pos, WERD_RES *word, bool *is_good, int *retry_leading, int *retry_trailing)
 
bool BelievableSuperscript (bool debug, const WERD_RES &word, float certainty_threshold, int *left_ok, int *right_ok) const
 
void output_pass (PAGE_RES_IT &page_res_it, const TBOX *target_word_box)
 
void write_results (PAGE_RES_IT &page_res_it, char newline_type, bool force_eol)
 
void set_unlv_suspects (WERD_RES *word)
 
UNICHAR_ID get_rep_char (WERD_RES *word)
 
bool acceptable_number_string (const char *s, const char *lengths)
 
int16_t count_alphanums (const WERD_CHOICE &word)
 
int16_t count_alphas (const WERD_CHOICE &word)
 
void read_config_file (const char *filename, SetParamConstraint constraint)
 
int init_tesseract (const char *arg0, const char *textbase, const char *language, OcrEngineMode oem, char **configs, int configs_size, const GenericVector< STRING > *vars_vec, const GenericVector< STRING > *vars_values, bool set_only_init_params, TessdataManager *mgr)
 
int init_tesseract (const char *datapath, const char *language, OcrEngineMode oem)
 
int init_tesseract_internal (const char *arg0, const char *textbase, const char *language, OcrEngineMode oem, char **configs, int configs_size, const GenericVector< STRING > *vars_vec, const GenericVector< STRING > *vars_values, bool set_only_init_params, TessdataManager *mgr)
 
void SetupUniversalFontIds ()
 
int init_tesseract_lm (const char *arg0, const char *textbase, const char *language, TessdataManager *mgr)
 
void recognize_page (STRING &image_name)
 
void end_tesseract ()
 
bool init_tesseract_lang_data (const char *arg0, const char *textbase, const char *language, OcrEngineMode oem, char **configs, int configs_size, const GenericVector< STRING > *vars_vec, const GenericVector< STRING > *vars_values, bool set_only_init_params, TessdataManager *mgr)
 
void ParseLanguageString (const char *lang_str, GenericVector< STRING > *to_load, GenericVector< STRING > *not_to_load)
 
SVMenuNodebuild_menu_new ()
 
void pgeditor_main (int width, int height, PAGE_RES *page_res)
 
void process_image_event (const SVEvent &event)
 
bool process_cmd_win_event (int32_t cmd_event, char *new_value)
 
void debug_word (PAGE_RES *page_res, const TBOX &selection_box)
 
void do_re_display (bool(tesseract::Tesseract::*word_painter)(PAGE_RES_IT *pr_it))
 
bool word_display (PAGE_RES_IT *pr_it)
 
bool word_bln_display (PAGE_RES_IT *pr_it)
 
bool word_blank_and_set_display (PAGE_RES_IT *pr_its)
 
bool word_set_display (PAGE_RES_IT *pr_it)
 
bool word_dumper (PAGE_RES_IT *pr_it)
 
void blob_feature_display (PAGE_RES *page_res, const TBOX &selection_box)
 
void make_reject_map (WERD_RES *word, ROW *row, int16_t pass)
 
bool one_ell_conflict (WERD_RES *word_res, bool update_map)
 
int16_t first_alphanum_index (const char *word, const char *word_lengths)
 
int16_t first_alphanum_offset (const char *word, const char *word_lengths)
 
int16_t alpha_count (const char *word, const char *word_lengths)
 
bool word_contains_non_1_digit (const char *word, const char *word_lengths)
 
void dont_allow_1Il (WERD_RES *word)
 
int16_t count_alphanums (WERD_RES *word)
 
void flip_0O (WERD_RES *word)
 
bool non_0_digit (const UNICHARSET &ch_set, UNICHAR_ID unichar_id)
 
bool non_O_upper (const UNICHARSET &ch_set, UNICHAR_ID unichar_id)
 
bool repeated_nonalphanum_wd (WERD_RES *word, ROW *row)
 
void nn_match_word (WERD_RES *word, ROW *row)
 
void nn_recover_rejects (WERD_RES *word, ROW *row)
 
void set_done (WERD_RES *word, int16_t pass)
 
int16_t safe_dict_word (const WERD_RES *werd_res)
 
void flip_hyphens (WERD_RES *word)
 
void reject_I_1_L (WERD_RES *word)
 
void reject_edge_blobs (WERD_RES *word)
 
void reject_mostly_rejects (WERD_RES *word)
 
bool word_adaptable (WERD_RES *word, uint16_t mode)
 
void recog_word_recursive (WERD_RES *word)
 
void recog_word (WERD_RES *word)
 
void split_and_recog_word (WERD_RES *word)
 
void split_word (WERD_RES *word, int split_pt, WERD_RES **right_piece, BlamerBundle **orig_blamer_bundle) const
 
void join_words (WERD_RES *word, WERD_RES *word2, BlamerBundle *orig_bb) const
 
void match_current_words (WERD_RES_LIST &words, ROW *row, BLOCK *block)
 
int16_t fp_eval_word_spacing (WERD_RES_LIST &word_res_list)
 
void dump_words (WERD_RES_LIST &perm, int16_t score, int16_t mode, bool improved)
 
bool fixspace_thinks_word_done (WERD_RES *word)
 
GARBAGE_LEVEL garbage_word (WERD_RES *word, BOOL8 ok_dict_word)
 
bool potential_word_crunch (WERD_RES *word, GARBAGE_LEVEL garbage_level, bool ok_dict_word)
 
void tilde_crunch (PAGE_RES_IT &page_res_it)
 
void unrej_good_quality_words (PAGE_RES_IT &page_res_it)
 
void doc_and_block_rejection (PAGE_RES_IT &page_res_it, bool good_quality_doc)
 
void quality_based_rejection (PAGE_RES_IT &page_res_it, bool good_quality_doc)
 
void convert_bad_unlv_chs (WERD_RES *word_res)
 
void tilde_delete (PAGE_RES_IT &page_res_it)
 
int16_t word_blob_quality (WERD_RES *word, ROW *row)
 
void word_char_quality (WERD_RES *word, ROW *row, int16_t *match_count, int16_t *accepted_match_count)
 
void unrej_good_chs (WERD_RES *word, ROW *row)
 
int16_t count_outline_errs (char c, int16_t outline_count)
 
int16_t word_outline_errs (WERD_RES *word)
 
bool terrible_word_crunch (WERD_RES *word, GARBAGE_LEVEL garbage_level)
 
CRUNCH_MODE word_deletable (WERD_RES *word, int16_t &delete_mode)
 
int16_t failure_count (WERD_RES *word)
 
bool noise_outlines (TWERD *word)
 
void tess_segment_pass_n (int pass_n, WERD_RES *word)
 
PAGE_RESApplyBoxes (const STRING &fname, bool find_segmentation, BLOCK_LIST *block_list)
 
void PreenXHeights (BLOCK_LIST *block_list)
 
PAGE_RESSetupApplyBoxes (const GenericVector< TBOX > &boxes, BLOCK_LIST *block_list)
 
void MaximallyChopWord (const GenericVector< TBOX > &boxes, BLOCK *block, ROW *row, WERD_RES *word_res)
 
bool ResegmentCharBox (PAGE_RES *page_res, const TBOX *prev_box, const TBOX &box, const TBOX *next_box, const char *correct_text)
 
bool ResegmentWordBox (BLOCK_LIST *block_list, const TBOX &box, const TBOX *next_box, const char *correct_text)
 
void ReSegmentByClassification (PAGE_RES *page_res)
 
bool ConvertStringToUnichars (const char *utf8, GenericVector< UNICHAR_ID > *class_ids)
 
bool FindSegmentation (const GenericVector< UNICHAR_ID > &target_text, WERD_RES *word_res)
 
void SearchForText (const GenericVector< BLOB_CHOICE_LIST *> *choices, int choices_pos, int choices_length, const GenericVector< UNICHAR_ID > &target_text, int text_index, float rating, GenericVector< int > *segmentation, float *best_rating, GenericVector< int > *best_segmentation)
 
void TidyUp (PAGE_RES *page_res)
 
void ReportFailedBox (int boxfile_lineno, TBOX box, const char *box_ch, const char *err_msg)
 
void CorrectClassifyWords (PAGE_RES *page_res)
 
void ApplyBoxTraining (const STRING &fontname, PAGE_RES *page_res)
 
int CountMisfitTops (WERD_RES *word_res)
 
float ComputeCompatibleXheight (WERD_RES *word_res, float *baseline_shift)
 
 BOOL_VAR_H (tessedit_resegment_from_boxes, false, "Take segmentation and labeling from box file")
 
 BOOL_VAR_H (tessedit_resegment_from_line_boxes, false, "Conversion of word/line box file to char box file")
 
 BOOL_VAR_H (tessedit_train_from_boxes, false, "Generate training data from boxed chars")
 
 BOOL_VAR_H (tessedit_make_boxes_from_boxes, false, "Generate more boxes from boxed chars")
 
 BOOL_VAR_H (tessedit_train_line_recognizer, false, "Break input into lines and remap boxes if present")
 
 BOOL_VAR_H (tessedit_dump_pageseg_images, false, "Dump intermediate images made during page segmentation")
 
 INT_VAR_H (tessedit_pageseg_mode, PSM_SINGLE_BLOCK, "Page seg mode: 0=osd only, 1=auto+osd, 2=auto, 3=col, 4=block," " 5=line, 6=word, 7=char" " (Values from PageSegMode enum in publictypes.h)")
 
 INT_VAR_H (tessedit_ocr_engine_mode, tesseract::OEM_DEFAULT, "Which OCR engine(s) to run (Tesseract, LSTM, both). Defaults" " to loading and running the most accurate available.")
 
 STRING_VAR_H (tessedit_char_blacklist, "", "Blacklist of chars not to recognize")
 
 STRING_VAR_H (tessedit_char_whitelist, "", "Whitelist of chars to recognize")
 
 STRING_VAR_H (tessedit_char_unblacklist, "", "List of chars to override tessedit_char_blacklist")
 
 BOOL_VAR_H (tessedit_ambigs_training, false, "Perform training for ambiguities")
 
 INT_VAR_H (pageseg_devanagari_split_strategy, tesseract::ShiroRekhaSplitter::NO_SPLIT, "Whether to use the top-line splitting process for Devanagari " "documents while performing page-segmentation.")
 
 INT_VAR_H (ocr_devanagari_split_strategy, tesseract::ShiroRekhaSplitter::NO_SPLIT, "Whether to use the top-line splitting process for Devanagari " "documents while performing ocr.")
 
 STRING_VAR_H (tessedit_write_params_to_file, "", "Write all parameters to the given file.")
 
 BOOL_VAR_H (tessedit_adaption_debug, false, "Generate and print debug information for adaption")
 
 INT_VAR_H (bidi_debug, 0, "Debug level for BiDi")
 
 INT_VAR_H (applybox_debug, 1, "Debug level")
 
 INT_VAR_H (applybox_page, 0, "Page number to apply boxes from")
 
 STRING_VAR_H (applybox_exposure_pattern, ".exp", "Exposure value follows this pattern in the image" " filename. The name of the image files are expected" " to be in the form [lang].[fontname].exp[num].tif")
 
 BOOL_VAR_H (applybox_learn_chars_and_char_frags_mode, false, "Learn both character fragments (as is done in the" " special low exposure mode) as well as unfragmented" " characters.")
 
 BOOL_VAR_H (applybox_learn_ngrams_mode, false, "Each bounding box is assumed to contain ngrams. Only" " learn the ngrams whose outlines overlap horizontally.")
 
 BOOL_VAR_H (tessedit_display_outwords, false, "Draw output words")
 
 BOOL_VAR_H (tessedit_dump_choices, false, "Dump char choices")
 
 BOOL_VAR_H (tessedit_timing_debug, false, "Print timing stats")
 
 BOOL_VAR_H (tessedit_fix_fuzzy_spaces, true, "Try to improve fuzzy spaces")
 
 BOOL_VAR_H (tessedit_unrej_any_wd, false, "Don't bother with word plausibility")
 
 BOOL_VAR_H (tessedit_fix_hyphens, true, "Crunch double hyphens?")
 
 BOOL_VAR_H (tessedit_redo_xheight, true, "Check/Correct x-height")
 
 BOOL_VAR_H (tessedit_enable_doc_dict, true, "Add words to the document dictionary")
 
 BOOL_VAR_H (tessedit_debug_fonts, false, "Output font info per char")
 
 BOOL_VAR_H (tessedit_debug_block_rejection, false, "Block and Row stats")
 
 BOOL_VAR_H (tessedit_enable_bigram_correction, true, "Enable correction based on the word bigram dictionary.")
 
 BOOL_VAR_H (tessedit_enable_dict_correction, false, "Enable single word correction based on the dictionary.")
 
 INT_VAR_H (tessedit_bigram_debug, 0, "Amount of debug output for bigram " "correction.")
 
 BOOL_VAR_H (enable_noise_removal, true, "Remove and conditionally reassign small outlines when they" " confuse layout analysis, determining diacritics vs noise")
 
 INT_VAR_H (debug_noise_removal, 0, "Debug reassignment of small outlines")
 
 double_VAR_H (noise_cert_basechar, -8.0, "Hingepoint for base char certainty")
 
 double_VAR_H (noise_cert_disjoint, -2.5, "Hingepoint for disjoint certainty")
 
 double_VAR_H (noise_cert_punc, -2.5, "Threshold for new punc char certainty")
 
 double_VAR_H (noise_cert_factor, 0.375, "Scaling on certainty diff from Hingepoint")
 
 INT_VAR_H (noise_maxperblob, 8, "Max diacritics to apply to a blob")
 
 INT_VAR_H (noise_maxperword, 16, "Max diacritics to apply to a word")
 
 INT_VAR_H (debug_x_ht_level, 0, "Reestimate debug")
 
 BOOL_VAR_H (debug_acceptable_wds, false, "Dump word pass/fail chk")
 
 STRING_VAR_H (chs_leading_punct, "('`\, "Leading punctuation")
 
 STRING_VAR_H (chs_trailing_punct1, ").,;:?!", "1st Trailing punctuation")
 
 STRING_VAR_H (chs_trailing_punct2, ")'`\, "2nd Trailing punctuation")
 
 double_VAR_H (quality_rej_pc, 0.08, "good_quality_doc lte rejection limit")
 
 double_VAR_H (quality_blob_pc, 0.0, "good_quality_doc gte good blobs limit")
 
 double_VAR_H (quality_outline_pc, 1.0, "good_quality_doc lte outline error limit")
 
 double_VAR_H (quality_char_pc, 0.95, "good_quality_doc gte good char limit")
 
 INT_VAR_H (quality_min_initial_alphas_reqd, 2, "alphas in a good word")
 
 INT_VAR_H (tessedit_tess_adaption_mode, 0x27, "Adaptation decision algorithm for tess")
 
 BOOL_VAR_H (tessedit_minimal_rej_pass1, false, "Do minimal rejection on pass 1 output")
 
 BOOL_VAR_H (tessedit_test_adaption, false, "Test adaption criteria")
 
 BOOL_VAR_H (tessedit_matcher_log, false, "Log matcher activity")
 
 INT_VAR_H (tessedit_test_adaption_mode, 3, "Adaptation decision algorithm for tess")
 
 BOOL_VAR_H (test_pt, false, "Test for point")
 
 double_VAR_H (test_pt_x, 99999.99, "xcoord")
 
 double_VAR_H (test_pt_y, 99999.99, "ycoord")
 
 INT_VAR_H (multilang_debug_level, 0, "Print multilang debug info.")
 
 INT_VAR_H (paragraph_debug_level, 0, "Print paragraph debug info.")
 
 BOOL_VAR_H (paragraph_text_based, true, "Run paragraph detection on the post-text-recognition " "(more accurate)")
 
 BOOL_VAR_H (lstm_use_matrix, 1, "Use ratings matrix/beam searct with lstm")
 
 STRING_VAR_H (outlines_odd, "%| ", "Non standard number of outlines")
 
 STRING_VAR_H (outlines_2, "ij!?%\;", "Non standard number of outlines")
 
 BOOL_VAR_H (docqual_excuse_outline_errs, false, "Allow outline errs in unrejection?")
 
 BOOL_VAR_H (tessedit_good_quality_unrej, true, "Reduce rejection on good docs")
 
 BOOL_VAR_H (tessedit_use_reject_spaces, true, "Reject spaces?")
 
 double_VAR_H (tessedit_reject_doc_percent, 65.00, "%rej allowed before rej whole doc")
 
 double_VAR_H (tessedit_reject_block_percent, 45.00, "%rej allowed before rej whole block")
 
 double_VAR_H (tessedit_reject_row_percent, 40.00, "%rej allowed before rej whole row")
 
 double_VAR_H (tessedit_whole_wd_rej_row_percent, 70.00, "Number of row rejects in whole word rejects" "which prevents whole row rejection")
 
 BOOL_VAR_H (tessedit_preserve_blk_rej_perfect_wds, true, "Only rej partially rejected words in block rejection")
 
 BOOL_VAR_H (tessedit_preserve_row_rej_perfect_wds, true, "Only rej partially rejected words in row rejection")
 
 BOOL_VAR_H (tessedit_dont_blkrej_good_wds, false, "Use word segmentation quality metric")
 
 BOOL_VAR_H (tessedit_dont_rowrej_good_wds, false, "Use word segmentation quality metric")
 
 INT_VAR_H (tessedit_preserve_min_wd_len, 2, "Only preserve wds longer than this")
 
 BOOL_VAR_H (tessedit_row_rej_good_docs, true, "Apply row rejection to good docs")
 
 double_VAR_H (tessedit_good_doc_still_rowrej_wd, 1.1, "rej good doc wd if more than this fraction rejected")
 
 BOOL_VAR_H (tessedit_reject_bad_qual_wds, true, "Reject all bad quality wds")
 
 BOOL_VAR_H (tessedit_debug_doc_rejection, false, "Page stats")
 
 BOOL_VAR_H (tessedit_debug_quality_metrics, false, "Output data to debug file")
 
 BOOL_VAR_H (bland_unrej, false, "unrej potential with no checks")
 
 double_VAR_H (quality_rowrej_pc, 1.1, "good_quality_doc gte good char limit")
 
 BOOL_VAR_H (unlv_tilde_crunching, false, "Mark v.bad words for tilde crunch")
 
 BOOL_VAR_H (hocr_font_info, false, "Add font info to hocr output")
 
 BOOL_VAR_H (crunch_early_merge_tess_fails, true, "Before word crunch?")
 
 BOOL_VAR_H (crunch_early_convert_bad_unlv_chs, false, "Take out ~^ early?")
 
 double_VAR_H (crunch_terrible_rating, 80.0, "crunch rating lt this")
 
 BOOL_VAR_H (crunch_terrible_garbage, true, "As it says")
 
 double_VAR_H (crunch_poor_garbage_cert, -9.0, "crunch garbage cert lt this")
 
 double_VAR_H (crunch_poor_garbage_rate, 60, "crunch garbage rating lt this")
 
 double_VAR_H (crunch_pot_poor_rate, 40, "POTENTIAL crunch rating lt this")
 
 double_VAR_H (crunch_pot_poor_cert, -8.0, "POTENTIAL crunch cert lt this")
 
 BOOL_VAR_H (crunch_pot_garbage, true, "POTENTIAL crunch garbage")
 
 double_VAR_H (crunch_del_rating, 60, "POTENTIAL crunch rating lt this")
 
 double_VAR_H (crunch_del_cert, -10.0, "POTENTIAL crunch cert lt this")
 
 double_VAR_H (crunch_del_min_ht, 0.7, "Del if word ht lt xht x this")
 
 double_VAR_H (crunch_del_max_ht, 3.0, "Del if word ht gt xht x this")
 
 double_VAR_H (crunch_del_min_width, 3.0, "Del if word width lt xht x this")
 
 double_VAR_H (crunch_del_high_word, 1.5, "Del if word gt xht x this above bl")
 
 double_VAR_H (crunch_del_low_word, 0.5, "Del if word gt xht x this below bl")
 
 double_VAR_H (crunch_small_outlines_size, 0.6, "Small if lt xht x this")
 
 INT_VAR_H (crunch_rating_max, 10, "For adj length in rating per ch")
 
 INT_VAR_H (crunch_pot_indicators, 1, "How many potential indicators needed")
 
 BOOL_VAR_H (crunch_leave_ok_strings, true, "Don't touch sensible strings")
 
 BOOL_VAR_H (crunch_accept_ok, true, "Use acceptability in okstring")
 
 BOOL_VAR_H (crunch_leave_accept_strings, false, "Don't pot crunch sensible strings")
 
 BOOL_VAR_H (crunch_include_numerals, false, "Fiddle alpha figures")
 
 INT_VAR_H (crunch_leave_lc_strings, 4, "Don't crunch words with long lower case strings")
 
 INT_VAR_H (crunch_leave_uc_strings, 4, "Don't crunch words with long lower case strings")
 
 INT_VAR_H (crunch_long_repetitions, 3, "Crunch words with long repetitions")
 
 INT_VAR_H (crunch_debug, 0, "As it says")
 
 INT_VAR_H (fixsp_non_noise_limit, 1, "How many non-noise blbs either side?")
 
 double_VAR_H (fixsp_small_outlines_size, 0.28, "Small if lt xht x this")
 
 BOOL_VAR_H (tessedit_prefer_joined_punct, false, "Reward punctuation joins")
 
 INT_VAR_H (fixsp_done_mode, 1, "What constitues done for spacing")
 
 INT_VAR_H (debug_fix_space_level, 0, "Contextual fixspace debug")
 
 STRING_VAR_H (numeric_punctuation, ".,", "Punct. chs expected WITHIN numbers")
 
 INT_VAR_H (x_ht_acceptance_tolerance, 8, "Max allowed deviation of blob top outside of font data")
 
 INT_VAR_H (x_ht_min_change, 8, "Min change in xht before actually trying it")
 
 INT_VAR_H (superscript_debug, 0, "Debug level for sub & superscript fixer")
 
 double_VAR_H (superscript_worse_certainty, 2.0, "How many times worse " "certainty does a superscript position glyph need to be for us " "to try classifying it as a char with a different baseline?")
 
 double_VAR_H (superscript_bettered_certainty, 0.97, "What reduction in " "badness do we think sufficient to choose a superscript over " "what we'd thought. For example, a value of 0.6 means we want " "to reduce badness of certainty by 40%")
 
 double_VAR_H (superscript_scaledown_ratio, 0.4, "A superscript scaled down more than this is unbelievably " "small. For example, 0.3 means we expect the font size to " "be no smaller than 30% of the text line font size.")
 
 double_VAR_H (subscript_max_y_top, 0.5, "Maximum top of a character measured as a multiple of x-height " "above the baseline for us to reconsider whether it's a " "subscript.")
 
 double_VAR_H (superscript_min_y_bottom, 0.3, "Minimum bottom of a character measured as a multiple of " "x-height above the baseline for us to reconsider whether it's " "a superscript.")
 
 BOOL_VAR_H (tessedit_write_block_separators, false, "Write block separators in output")
 
 BOOL_VAR_H (tessedit_write_rep_codes, false, "Write repetition char code")
 
 BOOL_VAR_H (tessedit_write_unlv, false, "Write .unlv output file")
 
 BOOL_VAR_H (tessedit_create_txt, false, "Write .txt output file")
 
 BOOL_VAR_H (tessedit_create_hocr, false, "Write .html hOCR output file")
 
 BOOL_VAR_H (tessedit_create_tsv, false, "Write .tsv output file")
 
 BOOL_VAR_H (tessedit_create_pdf, false, "Write .pdf output file")
 
 BOOL_VAR_H (textonly_pdf, false, "Create PDF with only one invisible text layer")
 
 INT_VAR_H (jpg_quality, 85, "Set JPEG quality level")
 
 INT_VAR_H (user_defined_dpi, 0, "Specify DPI for input image")
 
 INT_VAR_H (min_characters_to_try, 50, "Specify minimum characters to try during OSD")
 
 STRING_VAR_H (unrecognised_char, "|", "Output char for unidentified blobs")
 
 INT_VAR_H (suspect_level, 99, "Suspect marker level")
 
 INT_VAR_H (suspect_space_level, 100, "Min suspect level for rejecting spaces")
 
 INT_VAR_H (suspect_short_words, 2, "Don't Suspect dict wds longer than this")
 
 BOOL_VAR_H (suspect_constrain_1Il, false, "UNLV keep 1Il chars rejected")
 
 double_VAR_H (suspect_rating_per_ch, 999.9, "Don't touch bad rating limit")
 
 double_VAR_H (suspect_accept_rating, -999.9, "Accept good rating limit")
 
 BOOL_VAR_H (tessedit_minimal_rejection, false, "Only reject tess failures")
 
 BOOL_VAR_H (tessedit_zero_rejection, false, "Don't reject ANYTHING")
 
 BOOL_VAR_H (tessedit_word_for_word, false, "Make output have exactly one word per WERD")
 
 BOOL_VAR_H (tessedit_zero_kelvin_rejection, false, "Don't reject ANYTHING AT ALL")
 
 BOOL_VAR_H (tessedit_consistent_reps, true, "Force all rep chars the same")
 
 INT_VAR_H (tessedit_reject_mode, 0, "Rejection algorithm")
 
 BOOL_VAR_H (tessedit_rejection_debug, false, "Adaption debug")
 
 BOOL_VAR_H (tessedit_flip_0O, true, "Contextual 0O O0 flips")
 
 double_VAR_H (tessedit_lower_flip_hyphen, 1.5, "Aspect ratio dot/hyphen test")
 
 double_VAR_H (tessedit_upper_flip_hyphen, 1.8, "Aspect ratio dot/hyphen test")
 
 BOOL_VAR_H (rej_trust_doc_dawg, false, "Use DOC dawg in 11l conf. detector")
 
 BOOL_VAR_H (rej_1Il_use_dict_word, false, "Use dictword test")
 
 BOOL_VAR_H (rej_1Il_trust_permuter_type, true, "Don't double check")
 
 BOOL_VAR_H (rej_use_tess_accepted, true, "Individual rejection control")
 
 BOOL_VAR_H (rej_use_tess_blanks, true, "Individual rejection control")
 
 BOOL_VAR_H (rej_use_good_perm, true, "Individual rejection control")
 
 BOOL_VAR_H (rej_use_sensible_wd, false, "Extend permuter check")
 
 BOOL_VAR_H (rej_alphas_in_number_perm, false, "Extend permuter check")
 
 double_VAR_H (rej_whole_of_mostly_reject_word_fract, 0.85, "if >this fract")
 
 INT_VAR_H (tessedit_image_border, 2, "Rej blbs near image edge limit")
 
 STRING_VAR_H (ok_repeated_ch_non_alphanum_wds, "-?*\5", "Allow NN to unrej")
 
 STRING_VAR_H (conflict_set_I_l_1, "Il1[]", "Il1 conflict set")
 
 INT_VAR_H (min_sane_x_ht_pixels, 8, "Reject any x-ht lt or eq than this")
 
 BOOL_VAR_H (tessedit_create_boxfile, false, "Output text with boxes")
 
 INT_VAR_H (tessedit_page_number, -1, "-1 -> All pages, else specific page to process")
 
 BOOL_VAR_H (tessedit_write_images, false, "Capture the image from the IPE")
 
 BOOL_VAR_H (interactive_display_mode, false, "Run interactively?")
 
 STRING_VAR_H (file_type, ".tif", "Filename extension")
 
 BOOL_VAR_H (tessedit_override_permuter, true, "According to dict_word")
 
 STRING_VAR_H (tessedit_load_sublangs, "", "List of languages to load with this one")
 
 BOOL_VAR_H (tessedit_use_primary_params_model, false, "In multilingual mode use params model of the primary language")
 
 double_VAR_H (min_orientation_margin, 7.0, "Min acceptable orientation margin")
 
 BOOL_VAR_H (textord_tabfind_show_vlines, false, "Debug line finding")
 
 BOOL_VAR_H (textord_use_cjk_fp_model, FALSE, "Use CJK fixed pitch model")
 
 BOOL_VAR_H (poly_allow_detailed_fx, false, "Allow feature extractors to see the original outline")
 
 BOOL_VAR_H (tessedit_init_config_only, false, "Only initialize with the config file. Useful if the instance is " "not going to be used for OCR but say only for layout analysis.")
 
 BOOL_VAR_H (textord_equation_detect, false, "Turn on equation detector")
 
 BOOL_VAR_H (textord_tabfind_vertical_text, true, "Enable vertical detection")
 
 BOOL_VAR_H (textord_tabfind_force_vertical_text, false, "Force using vertical text page mode")
 
 double_VAR_H (textord_tabfind_vertical_text_ratio, 0.5, "Fraction of textlines deemed vertical to use vertical page " "mode")
 
 double_VAR_H (textord_tabfind_aligned_gap_fraction, 0.75, "Fraction of height used as a minimum gap for aligned blobs.")
 
 INT_VAR_H (tessedit_parallelize, 0, "Run in parallel where possible")
 
 BOOL_VAR_H (preserve_interword_spaces, false, "Preserve multiple interword spaces")
 
 STRING_VAR_H (page_separator, "\, "Page separator(default is form feed control character)")
 
 INT_VAR_H (lstm_choice_mode, 0, "Allows to include alternative symbols choices in the hOCR output. " "Valid input values are 0, 1 and 2. 0 is the default value. " "With 1 the alternative symbol choices per timestep are included. " "With 2 the alternative symbol choices are accumulated per character.")
 
FILE * init_recog_training (const STRING &fname)
 
void recog_training_segmented (const STRING &fname, PAGE_RES *page_res, volatile ETEXT_DESC *monitor, FILE *output_file)
 
void ambigs_classify_and_output (const char *label, PAGE_RES_IT *pr_it, FILE *output_file)
 
eval_word_spacing()

The basic measure is the number of characters in contextually confirmed words. (I.e the word is done) If all words are contextually confirmed the evaluation is deemed perfect.

Some fiddles are done to handle "1"s as these are VERY frequent causes of fuzzy spaces. The problem with the basic measure is that "561 63" would score the same as "56163", though given our knowledge that the space is fuzzy, and that there is a "1" next to the fuzzy space, we need to ensure that "56163" is preferred.

The solution is to NOT COUNT the score of any word which has a digit at one end and a "1Il" as the character the other side of the space.

Conversely, any character next to a "1" within a word is counted as a positive score. Thus "561 63" would score 4 (3 chars in a numeric word plus 1 side of the "1" joined). "56163" would score 7 - all chars in a numeric word + 2 sides of a "1" joined.

The joined 1 rule is applied to any word REGARDLESS of contextual confirmation. Thus "PS7a71 3/7a" scores 1 (neither word is contexutally confirmed. The only score is from the joined 1. "PS7a713/7a" scores 2.

bool digit_or_numeric_punct (WERD_RES *word, int char_position)
 
int16_t eval_word_spacing (WERD_RES_LIST &word_res_list)
 
fix_sp_fp_word()

Test the current word to see if it can be split by deleting noise blobs. If so, do the business. Return with the iterator pointing to the same place if the word is unchanged, or the last of the replacement words.

void fix_noisy_space_list (WERD_RES_LIST &best_perm, ROW *row, BLOCK *block)
 
void fix_sp_fp_word (WERD_RES_IT &word_res_it, ROW *row, BLOCK *block)
 
int16_t worst_noise_blob (WERD_RES *word_res, float *worst_noise_score)
 
float blob_noise_score (TBLOB *blob)
 
void break_noisiest_blob_word (WERD_RES_LIST &words)
 
fix_fuzzy_spaces()

Walk over the page finding sequences of words joined by fuzzy spaces. Extract them as a sublist, process the sublist to find the optimal arrangement of spaces then replace the sublist in the ROW_RES.

Parameters
monitorprogress monitor
word_countcount of words in doc
[out]page_res
void fix_fuzzy_space_list (WERD_RES_LIST &best_perm, ROW *row, BLOCK *block)
 
void fix_fuzzy_spaces (ETEXT_DESC *monitor, int32_t word_count, PAGE_RES *page_res)
 
process_selected_words()

Walk the current block list applying the specified word processor function to each word that overlaps the selection_box.

void process_selected_words (PAGE_RES *page_res, TBOX &selection_box, bool(tesseract::Tesseract::*word_processor)(PAGE_RES_IT *pr_it))
 
tess_add_doc_word

Add the given word to the document dictionary

void tess_add_doc_word (WERD_CHOICE *word_choice)
 
tess_acceptable_word
Returns
true if the word is regarded as "good enough".
Parameters
word_choiceafter context
raw_choicebefore context
bool tess_acceptable_word (WERD_RES *word)
 
- Public Member Functions inherited from tesseract::Wordrec
 BOOL_VAR_H (merge_fragments_in_matrix, TRUE, "Merge the fragments in the ratings matrix and delete them " "after merging")
 
 BOOL_VAR_H (wordrec_no_block, FALSE, "Don't output block information")
 
 BOOL_VAR_H (wordrec_enable_assoc, TRUE, "Associator Enable")
 
 BOOL_VAR_H (force_word_assoc, FALSE, "force associator to run regardless of what enable_assoc is." "This is used for CJK where component grouping is necessary.")
 
 double_VAR_H (wordrec_worst_state, 1, "Worst segmentation state")
 
 BOOL_VAR_H (fragments_guide_chopper, FALSE, "Use information from fragments to guide chopping process")
 
 INT_VAR_H (repair_unchopped_blobs, 1, "Fix blobs that aren't chopped")
 
 double_VAR_H (tessedit_certainty_threshold, -2.25, "Good blob limit")
 
 INT_VAR_H (chop_debug, 0, "Chop debug")
 
 BOOL_VAR_H (chop_enable, 1, "Chop enable")
 
 BOOL_VAR_H (chop_vertical_creep, 0, "Vertical creep")
 
 INT_VAR_H (chop_split_length, 10000, "Split Length")
 
 INT_VAR_H (chop_same_distance, 2, "Same distance")
 
 INT_VAR_H (chop_min_outline_points, 6, "Min Number of Points on Outline")
 
 INT_VAR_H (chop_seam_pile_size, 150, "Max number of seams in seam_pile")
 
 BOOL_VAR_H (chop_new_seam_pile, 1, "Use new seam_pile")
 
 INT_VAR_H (chop_inside_angle, -50, "Min Inside Angle Bend")
 
 INT_VAR_H (chop_min_outline_area, 2000, "Min Outline Area")
 
 double_VAR_H (chop_split_dist_knob, 0.5, "Split length adjustment")
 
 double_VAR_H (chop_overlap_knob, 0.9, "Split overlap adjustment")
 
 double_VAR_H (chop_center_knob, 0.15, "Split center adjustment")
 
 INT_VAR_H (chop_centered_maxwidth, 90, "Width of (smaller) chopped blobs " "above which we don't care that a chop is not near the center.")
 
 double_VAR_H (chop_sharpness_knob, 0.06, "Split sharpness adjustment")
 
 double_VAR_H (chop_width_change_knob, 5.0, "Width change adjustment")
 
 double_VAR_H (chop_ok_split, 100.0, "OK split limit")
 
 double_VAR_H (chop_good_split, 50.0, "Good split limit")
 
 INT_VAR_H (chop_x_y_weight, 3, "X / Y length weight")
 
 INT_VAR_H (segment_adjust_debug, 0, "Segmentation adjustment debug")
 
 BOOL_VAR_H (assume_fixed_pitch_char_segment, FALSE, "include fixed-pitch heuristics in char segmentation")
 
 INT_VAR_H (wordrec_debug_level, 0, "Debug level for wordrec")
 
 INT_VAR_H (wordrec_max_join_chunks, 4, "Max number of broken pieces to associate")
 
 BOOL_VAR_H (wordrec_skip_no_truth_words, false, "Only run OCR for words that had truth recorded in BlamerBundle")
 
 BOOL_VAR_H (wordrec_debug_blamer, false, "Print blamer debug messages")
 
 BOOL_VAR_H (wordrec_run_blamer, false, "Try to set the blame for errors")
 
 INT_VAR_H (segsearch_debug_level, 0, "SegSearch debug level")
 
 INT_VAR_H (segsearch_max_pain_points, 2000, "Maximum number of pain points stored in the queue")
 
 INT_VAR_H (segsearch_max_futile_classifications, 10, "Maximum number of pain point classifications per word.")
 
 double_VAR_H (segsearch_max_char_wh_ratio, 2.0, "Maximum character width-to-height ratio")
 
 BOOL_VAR_H (save_alt_choices, true, "Save alternative paths found during chopping " "and segmentation search")
 
 Wordrec ()
 
virtual ~Wordrec ()=default
 
void SaveAltChoices (const LIST &best_choices, WERD_RES *word)
 
void FillLattice (const MATRIX &ratings, const WERD_CHOICE_LIST &best_choices, const UNICHARSET &unicharset, BlamerBundle *blamer_bundle)
 
void CallFillLattice (const MATRIX &ratings, const WERD_CHOICE_LIST &best_choices, const UNICHARSET &unicharset, BlamerBundle *blamer_bundle)
 
void SegSearch (WERD_RES *word_res, BestChoiceBundle *best_choice_bundle, BlamerBundle *blamer_bundle)
 
void InitialSegSearch (WERD_RES *word_res, LMPainPoints *pain_points, GenericVector< SegSearchPending > *pending, BestChoiceBundle *best_choice_bundle, BlamerBundle *blamer_bundle)
 
void DoSegSearch (WERD_RES *word_res)
 
void add_seam_to_queue (float new_priority, SEAM *new_seam, SeamQueue *seams)
 
void choose_best_seam (SeamQueue *seam_queue, const SPLIT *split, PRIORITY priority, SEAM **seam_result, TBLOB *blob, SeamPile *seam_pile)
 
void combine_seam (const SeamPile &seam_pile, const SEAM *seam, SeamQueue *seam_queue)
 
SEAMpick_good_seam (TBLOB *blob)
 
void try_point_pairs (EDGEPT *points[50], int16_t num_points, SeamQueue *seam_queue, SeamPile *seam_pile, SEAM **seam, TBLOB *blob)
 
void try_vertical_splits (EDGEPT *points[50], int16_t num_points, EDGEPT_CLIST *new_points, SeamQueue *seam_queue, SeamPile *seam_pile, SEAM **seam, TBLOB *blob)
 
PRIORITY grade_split_length (SPLIT *split)
 
PRIORITY grade_sharpness (SPLIT *split)
 
bool near_point (EDGEPT *point, EDGEPT *line_pt_0, EDGEPT *line_pt_1, EDGEPT **near_pt)
 
virtual BLOB_CHOICE_LIST * classify_piece (const GenericVector< SEAM *> &seams, int16_t start, int16_t end, const char *description, TWERD *word, BlamerBundle *blamer_bundle)
 
void merge_fragments (MATRIX *ratings, int16_t num_blobs)
 
void get_fragment_lists (int16_t current_frag, int16_t current_row, int16_t start, int16_t num_frag_parts, int16_t num_blobs, MATRIX *ratings, BLOB_CHOICE_LIST *choice_lists)
 
void merge_and_put_fragment_lists (int16_t row, int16_t column, int16_t num_frag_parts, BLOB_CHOICE_LIST *choice_lists, MATRIX *ratings)
 
void fill_filtered_fragment_list (BLOB_CHOICE_LIST *choices, int fragment_pos, int num_frag_parts, BLOB_CHOICE_LIST *filtered_choices)
 
void program_editup (const char *textbase, TessdataManager *init_classifier, TessdataManager *init_dict)
 
void cc_recog (WERD_RES *word)
 
void program_editdown (int32_t elasped_time)
 
void set_pass1 ()
 
void set_pass2 ()
 
int end_recog ()
 
BLOB_CHOICE_LIST * call_matcher (TBLOB *blob)
 
int dict_word (const WERD_CHOICE &word)
 
BLOB_CHOICE_LIST * classify_blob (TBLOB *blob, const char *string, C_COL color, BlamerBundle *blamer_bundle)
 
PRIORITY point_priority (EDGEPT *point)
 
void add_point_to_list (PointHeap *point_heap, EDGEPT *point)
 
bool is_inside_angle (EDGEPT *pt)
 
int angle_change (EDGEPT *point1, EDGEPT *point2, EDGEPT *point3)
 
EDGEPTpick_close_point (EDGEPT *critical_point, EDGEPT *vertical_point, int *best_dist)
 
void prioritize_points (TESSLINE *outline, PointHeap *points)
 
void new_min_point (EDGEPT *local_min, PointHeap *points)
 
void new_max_point (EDGEPT *local_max, PointHeap *points)
 
void vertical_projection_point (EDGEPT *split_point, EDGEPT *target_point, EDGEPT **best_point, EDGEPT_CLIST *new_points)
 
SEAMattempt_blob_chop (TWERD *word, TBLOB *blob, int32_t blob_number, bool italic_blob, const GenericVector< SEAM *> &seams)
 
SEAMchop_numbered_blob (TWERD *word, int32_t blob_number, bool italic_blob, const GenericVector< SEAM *> &seams)
 
SEAMchop_overlapping_blob (const GenericVector< TBOX > &boxes, bool italic_blob, WERD_RES *word_res, int *blob_number)
 
SEAMimprove_one_blob (const GenericVector< BLOB_CHOICE *> &blob_choices, DANGERR *fixpt, bool split_next_to_fragment, bool italic_blob, WERD_RES *word, int *blob_number)
 
SEAMchop_one_blob (const GenericVector< TBOX > &boxes, const GenericVector< BLOB_CHOICE *> &blob_choices, WERD_RES *word_res, int *blob_number)
 
void chop_word_main (WERD_RES *word)
 
void improve_by_chopping (float rating_cert_scale, WERD_RES *word, BestChoiceBundle *best_choice_bundle, BlamerBundle *blamer_bundle, LMPainPoints *pain_points, GenericVector< SegSearchPending > *pending)
 
int select_blob_to_split (const GenericVector< BLOB_CHOICE *> &blob_choices, float rating_ceiling, bool split_next_to_fragment)
 
int select_blob_to_split_from_fixpt (DANGERR *fixpt)
 
- Public Member Functions inherited from tesseract::Classify
 Classify ()
 
virtual ~Classify ()
 
const ShapeTableshape_table () const
 
void SetStaticClassifier (ShapeClassifier *static_classifier)
 
void AddLargeSpeckleTo (int blob_length, BLOB_CHOICE_LIST *choices)
 
bool LargeSpeckle (const TBLOB &blob)
 
ADAPT_TEMPLATES NewAdaptedTemplates (bool InitFromUnicharset)
 
int GetFontinfoId (ADAPT_CLASS Class, uint8_t ConfigId)
 
int PruneClasses (const INT_TEMPLATES_STRUCT *int_templates, int num_features, int keep_this, const INT_FEATURE_STRUCT *features, const uint8_t *normalization_factors, const uint16_t *expected_num_features, GenericVector< CP_RESULT_STRUCT > *results)
 
void ReadNewCutoffs (TFile *fp, CLASS_CUTOFF_ARRAY Cutoffs)
 
void PrintAdaptedTemplates (FILE *File, ADAPT_TEMPLATES Templates)
 
void WriteAdaptedTemplates (FILE *File, ADAPT_TEMPLATES Templates)
 
ADAPT_TEMPLATES ReadAdaptedTemplates (TFile *File)
 
float ComputeNormMatch (CLASS_ID ClassId, const FEATURE_STRUCT &feature, bool DebugMatch)
 
void FreeNormProtos ()
 
NORM_PROTOSReadNormProtos (TFile *fp)
 
void ConvertProto (PROTO Proto, int ProtoId, INT_CLASS Class)
 
INT_TEMPLATES CreateIntTemplates (CLASSES FloatProtos, const UNICHARSET &target_unicharset)
 
void LearnWord (const char *fontname, WERD_RES *word)
 
void LearnPieces (const char *fontname, int start, int length, float threshold, CharSegmentationType segmentation, const char *correct_text, WERD_RES *word)
 
void InitAdaptiveClassifier (TessdataManager *mgr)
 
void InitAdaptedClass (TBLOB *Blob, CLASS_ID ClassId, int FontinfoId, ADAPT_CLASS Class, ADAPT_TEMPLATES Templates)
 
void AmbigClassifier (const GenericVector< INT_FEATURE_STRUCT > &int_features, const INT_FX_RESULT_STRUCT &fx_info, const TBLOB *blob, INT_TEMPLATES templates, ADAPT_CLASS *classes, UNICHAR_ID *ambiguities, ADAPT_RESULTS *results)
 
void MasterMatcher (INT_TEMPLATES templates, int16_t num_features, const INT_FEATURE_STRUCT *features, const uint8_t *norm_factors, ADAPT_CLASS *classes, int debug, int matcher_multiplier, const TBOX &blob_box, const GenericVector< CP_RESULT_STRUCT > &results, ADAPT_RESULTS *final_results)
 
void ExpandShapesAndApplyCorrections (ADAPT_CLASS *classes, bool debug, int class_id, int bottom, int top, float cp_rating, int blob_length, int matcher_multiplier, const uint8_t *cn_factors, UnicharRating *int_result, ADAPT_RESULTS *final_results)
 
double ComputeCorrectedRating (bool debug, int unichar_id, double cp_rating, double im_rating, int feature_misses, int bottom, int top, int blob_length, int matcher_multiplier, const uint8_t *cn_factors)
 
void ConvertMatchesToChoices (const DENORM &denorm, const TBOX &box, ADAPT_RESULTS *Results, BLOB_CHOICE_LIST *Choices)
 
void AddNewResult (const UnicharRating &new_result, ADAPT_RESULTS *results)
 
int GetAdaptiveFeatures (TBLOB *Blob, INT_FEATURE_ARRAY IntFeatures, FEATURE_SET *FloatFeatures)
 
void DebugAdaptiveClassifier (TBLOB *Blob, ADAPT_RESULTS *Results)
 
PROTO_ID MakeNewTempProtos (FEATURE_SET Features, int NumBadFeat, FEATURE_ID BadFeat[], INT_CLASS IClass, ADAPT_CLASS Class, BIT_VECTOR TempProtoMask)
 
int MakeNewTemporaryConfig (ADAPT_TEMPLATES Templates, CLASS_ID ClassId, int FontinfoId, int NumFeatures, INT_FEATURE_ARRAY Features, FEATURE_SET FloatFeatures)
 
void MakePermanent (ADAPT_TEMPLATES Templates, CLASS_ID ClassId, int ConfigId, TBLOB *Blob)
 
void PrintAdaptiveMatchResults (const ADAPT_RESULTS &results)
 
void RemoveExtraPuncs (ADAPT_RESULTS *Results)
 
void RemoveBadMatches (ADAPT_RESULTS *Results)
 
void SetAdaptiveThreshold (float Threshold)
 
void ShowBestMatchFor (int shape_id, const INT_FEATURE_STRUCT *features, int num_features)
 
STRING ClassIDToDebugStr (const INT_TEMPLATES_STRUCT *templates, int class_id, int config_id) const
 
int ClassAndConfigIDToFontOrShapeID (int class_id, int int_result_config) const
 
int ShapeIDToClassID (int shape_id) const
 
UNICHAR_ID * BaselineClassifier (TBLOB *Blob, const GenericVector< INT_FEATURE_STRUCT > &int_features, const INT_FX_RESULT_STRUCT &fx_info, ADAPT_TEMPLATES Templates, ADAPT_RESULTS *Results)
 
int CharNormClassifier (TBLOB *blob, const TrainingSample &sample, ADAPT_RESULTS *adapt_results)
 
int CharNormTrainingSample (bool pruner_only, int keep_this, const TrainingSample &sample, GenericVector< UnicharRating > *results)
 
UNICHAR_ID * GetAmbiguities (TBLOB *Blob, CLASS_ID CorrectClass)
 
void DoAdaptiveMatch (TBLOB *Blob, ADAPT_RESULTS *Results)
 
void AdaptToChar (TBLOB *Blob, CLASS_ID ClassId, int FontinfoId, float Threshold, ADAPT_TEMPLATES adaptive_templates)
 
void DisplayAdaptedChar (TBLOB *blob, INT_CLASS_STRUCT *int_class)
 
bool AdaptableWord (WERD_RES *word)
 
void EndAdaptiveClassifier ()
 
void SettupPass1 ()
 
void SettupPass2 ()
 
void AdaptiveClassifier (TBLOB *Blob, BLOB_CHOICE_LIST *Choices)
 
void ClassifyAsNoise (ADAPT_RESULTS *Results)
 
void ResetAdaptiveClassifierInternal ()
 
void SwitchAdaptiveClassifier ()
 
void StartBackupAdaptiveClassifier ()
 
int GetCharNormFeature (const INT_FX_RESULT_STRUCT &fx_info, INT_TEMPLATES templates, uint8_t *pruner_norm_array, uint8_t *char_norm_array)
 
void ComputeCharNormArrays (FEATURE_STRUCT *norm_feature, INT_TEMPLATES_STRUCT *templates, uint8_t *char_norm_array, uint8_t *pruner_array)
 
bool TempConfigReliable (CLASS_ID class_id, const TEMP_CONFIG &config)
 
void UpdateAmbigsGroup (CLASS_ID class_id, TBLOB *Blob)
 
bool AdaptiveClassifierIsFull () const
 
bool AdaptiveClassifierIsEmpty () const
 
bool LooksLikeGarbage (TBLOB *blob)
 
void RefreshDebugWindow (ScrollView **win, const char *msg, int y_offset, const TBOX &wbox)
 
void ClearCharNormArray (uint8_t *char_norm_array)
 
void ComputeIntCharNormArray (const FEATURE_STRUCT &norm_feature, uint8_t *char_norm_array)
 
void ComputeIntFeatures (FEATURE_SET Features, INT_FEATURE_ARRAY IntFeatures)
 
INT_TEMPLATES ReadIntTemplates (TFile *fp)
 
void WriteIntTemplates (FILE *File, INT_TEMPLATES Templates, const UNICHARSET &target_unicharset)
 
CLASS_ID GetClassToDebug (const char *Prompt, bool *adaptive_on, bool *pretrained_on, int *shape_id)
 
void ShowMatchDisplay ()
 
UnicityTable< FontInfo > & get_fontinfo_table ()
 
const UnicityTable< FontInfo > & get_fontinfo_table () const
 
UnicityTable< FontSet > & get_fontset_table ()
 
void NormalizeOutlines (LIST Outlines, float *XScale, float *YScale)
 
FEATURE_SET ExtractOutlineFeatures (TBLOB *Blob)
 
FEATURE_SET ExtractPicoFeatures (TBLOB *Blob)
 
FEATURE_SET ExtractIntCNFeatures (const TBLOB &blob, const INT_FX_RESULT_STRUCT &fx_info)
 
FEATURE_SET ExtractIntGeoFeatures (const TBLOB &blob, const INT_FX_RESULT_STRUCT &fx_info)
 
void LearnBlob (const STRING &fontname, TBLOB *Blob, const DENORM &cn_denorm, const INT_FX_RESULT_STRUCT &fx_info, const char *blob_text)
 
bool WriteTRFile (const STRING &filename)
 
 BOOL_VAR_H (allow_blob_division, true, "Use divisible blobs chopping")
 
 BOOL_VAR_H (prioritize_division, FALSE, "Prioritize blob division over chopping")
 
 INT_VAR_H (tessedit_single_match, FALSE, "Top choice only from CP")
 
 BOOL_VAR_H (classify_enable_learning, true, "Enable adaptive classifier")
 
 INT_VAR_H (classify_debug_level, 0, "Classify debug level")
 
 INT_VAR_H (classify_norm_method, character, "Normalization Method ...")
 
 double_VAR_H (classify_char_norm_range, 0.2, "Character Normalization Range ...")
 
 double_VAR_H (classify_min_norm_scale_x, 0.0, "Min char x-norm scale ...")
 
 double_VAR_H (classify_max_norm_scale_x, 0.325, "Max char x-norm scale ...")
 
 double_VAR_H (classify_min_norm_scale_y, 0.0, "Min char y-norm scale ...")
 
 double_VAR_H (classify_max_norm_scale_y, 0.325, "Max char y-norm scale ...")
 
 double_VAR_H (classify_max_rating_ratio, 1.5, "Veto ratio between classifier ratings")
 
 double_VAR_H (classify_max_certainty_margin, 5.5, "Veto difference between classifier certainties")
 
 BOOL_VAR_H (tess_cn_matching, 0, "Character Normalized Matching")
 
 BOOL_VAR_H (tess_bn_matching, 0, "Baseline Normalized Matching")
 
 BOOL_VAR_H (classify_enable_adaptive_matcher, 1, "Enable adaptive classifier")
 
 BOOL_VAR_H (classify_use_pre_adapted_templates, 0, "Use pre-adapted classifier templates")
 
 BOOL_VAR_H (classify_save_adapted_templates, 0, "Save adapted templates to a file")
 
 BOOL_VAR_H (classify_enable_adaptive_debugger, 0, "Enable match debugger")
 
 BOOL_VAR_H (classify_nonlinear_norm, 0, "Non-linear stroke-density normalization")
 
 INT_VAR_H (matcher_debug_level, 0, "Matcher Debug Level")
 
 INT_VAR_H (matcher_debug_flags, 0, "Matcher Debug Flags")
 
 INT_VAR_H (classify_learning_debug_level, 0, "Learning Debug Level: ")
 
 double_VAR_H (matcher_good_threshold, 0.125, "Good Match (0-1)")
 
 double_VAR_H (matcher_reliable_adaptive_result, 0.0, "Great Match (0-1)")
 
 double_VAR_H (matcher_perfect_threshold, 0.02, "Perfect Match (0-1)")
 
 double_VAR_H (matcher_bad_match_pad, 0.15, "Bad Match Pad (0-1)")
 
 double_VAR_H (matcher_rating_margin, 0.1, "New template margin (0-1)")
 
 double_VAR_H (matcher_avg_noise_size, 12.0, "Avg. noise blob length: ")
 
 INT_VAR_H (matcher_permanent_classes_min, 1, "Min # of permanent classes")
 
 INT_VAR_H (matcher_min_examples_for_prototyping, 3, "Reliable Config Threshold")
 
 INT_VAR_H (matcher_sufficient_examples_for_prototyping, 5, "Enable adaption even if the ambiguities have not been seen")
 
 double_VAR_H (matcher_clustering_max_angle_delta, 0.015, "Maximum angle delta for prototype clustering")
 
 double_VAR_H (classify_misfit_junk_penalty, 0.0, "Penalty to apply when a non-alnum is vertically out of " "its expected textline position")
 
 double_VAR_H (rating_scale, 1.5, "Rating scaling factor")
 
 double_VAR_H (certainty_scale, 20.0, "Certainty scaling factor")
 
 double_VAR_H (tessedit_class_miss_scale, 0.00390625, "Scale factor for features not used")
 
 double_VAR_H (classify_adapted_pruning_factor, 2.5, "Prune poor adapted results this much worse than best result")
 
 double_VAR_H (classify_adapted_pruning_threshold, -1.0, "Threshold at which classify_adapted_pruning_factor starts")
 
 INT_VAR_H (classify_adapt_proto_threshold, 230, "Threshold for good protos during adaptive 0-255")
 
 INT_VAR_H (classify_adapt_feature_threshold, 230, "Threshold for good features during adaptive 0-255")
 
 BOOL_VAR_H (disable_character_fragments, TRUE, "Do not include character fragments in the" " results of the classifier")
 
 double_VAR_H (classify_character_fragments_garbage_certainty_threshold, -3.0, "Exclude fragments that do not match any whole character" " with at least this certainty")
 
 BOOL_VAR_H (classify_debug_character_fragments, FALSE, "Bring up graphical debugging windows for fragments training")
 
 BOOL_VAR_H (matcher_debug_separate_windows, FALSE, "Use two different windows for debugging the matching: " "One for the protos and one for the features.")
 
 STRING_VAR_H (classify_learn_debug_str, "", "Class str to debug learning")
 
 INT_VAR_H (classify_class_pruner_threshold, 229, "Class Pruner Threshold 0-255")
 
 INT_VAR_H (classify_class_pruner_multiplier, 15, "Class Pruner Multiplier 0-255: ")
 
 INT_VAR_H (classify_cp_cutoff_strength, 7, "Class Pruner CutoffStrength: ")
 
 INT_VAR_H (classify_integer_matcher_multiplier, 10, "Integer Matcher Multiplier 0-255: ")
 
 INT_VAR_H (il1_adaption_test, 0, "Don't adapt to i/I at beginning of word")
 
 BOOL_VAR_H (classify_bln_numeric_mode, 0, "Assume the input is numbers [0-9].")
 
 double_VAR_H (speckle_large_max_size, 0.30, "Max large speckle size")
 
 double_VAR_H (speckle_rating_penalty, 10.0, "Penalty to add to worst rating for noise")
 
- Public Member Functions inherited from tesseract::CCStruct
 CCStruct ()=default
 
virtual ~CCStruct ()
 
- Public Member Functions inherited from tesseract::CUtil
 CUtil ()=default
 
virtual ~CUtil ()
 
void read_variables (const char *filename, bool global_only)
 
- Public Member Functions inherited from tesseract::CCUtil
 CCUtil ()
 
virtual ~CCUtil ()
 
void main_setup (const char *argv0, const char *basename)
 CCUtil::main_setup - set location of tessdata and name of image. More...
 
ParamsVectorsparams ()
 

Private Attributes

const char * backup_config_file_
 
STRING word_config_
 
Pix * pix_binary_
 
Pix * pix_grey_
 
Pix * pix_original_
 
Pix * pix_thresholds_
 
DebugPixa pixa_debug_
 
int source_resolution_
 
ShiroRekhaSplitter splitter_
 
Textord textord_
 
bool right_to_left_
 
Pix * scaled_color_
 
int scaled_factor_
 
FCOORD deskew_
 
FCOORD reskew_
 
TesseractStats stats_
 
GenericVector< Tesseract * > sub_langs_
 
Tesseractmost_recently_used_
 
int font_table_size_
 
EquationDetectequ_detect_
 
LSTMRecognizerlstm_recognizer_
 
int train_line_page_num_
 

Additional Inherited Members

- Static Public Member Functions inherited from tesseract::Classify
static void SetupBLCNDenorms (const TBLOB &blob, bool nonlinear_norm, DENORM *bl_denorm, DENORM *cn_denorm, INT_FX_RESULT_STRUCT *fx_info)
 
static void ExtractFeatures (const TBLOB &blob, bool nonlinear_norm, GenericVector< INT_FEATURE_STRUCT > *bl_features, GenericVector< INT_FEATURE_STRUCT > *cn_features, INT_FX_RESULT_STRUCT *results, GenericVector< int > *outline_cn_counts)
 
- Public Attributes inherited from tesseract::Wordrec
std::unique_ptr< LanguageModellanguage_model_
 
PRIORITY pass2_ok_split
 
WERD_CHOICEprev_word_best_choice_
 
GenericVector< int > blame_reasons_
 
void(Wordrec::* fill_lattice_ )(const MATRIX &ratings, const WERD_CHOICE_LIST &best_choices, const UNICHARSET &unicharset, BlamerBundle *blamer_bundle)
 
- Public Attributes inherited from tesseract::Classify
INT_TEMPLATES PreTrainedTemplates
 
ADAPT_TEMPLATES AdaptedTemplates
 
ADAPT_TEMPLATES BackupAdaptedTemplates
 
BIT_VECTOR AllProtosOn
 
BIT_VECTOR AllConfigsOn
 
BIT_VECTOR AllConfigsOff
 
BIT_VECTOR TempProtoMask
 
bool EnableLearning
 
NORM_PROTOSNormProtos
 
UnicityTable< FontInfofontinfo_table_
 
UnicityTable< FontSetfontset_table_
 
- Public Attributes inherited from tesseract::CCUtil
STRING datadir
 
STRING imagebasename
 
STRING lang
 
STRING language_data_path_prefix
 
UNICHARSET unicharset
 
UnicharAmbigs unichar_ambigs
 
STRING imagefile
 
STRING directory
 
tesseract::IntParam ambigs_debug_level
 
tesseract::BoolParam use_definite_ambigs_for_classifier
 
tesseract::BoolParam use_ambigs_for_adaption
 
- Static Public Attributes inherited from tesseract::CCStruct
static const double kDescenderFraction = 0.25
 
static const double kXHeightFraction = 0.5
 
static const double kAscenderFraction = 0.25
 
static const double kXHeightCapRatio
 
- Protected Member Functions inherited from tesseract::Wordrec
bool SegSearchDone (int num_futile_classifications)
 
void UpdateSegSearchNodes (float rating_cert_scale, int starting_col, GenericVector< SegSearchPending > *pending, WERD_RES *word_res, LMPainPoints *pain_points, BestChoiceBundle *best_choice_bundle, BlamerBundle *blamer_bundle)
 
void ProcessSegSearchPainPoint (float pain_point_priority, const MATRIX_COORD &pain_point, const char *pain_point_type, GenericVector< SegSearchPending > *pending, WERD_RES *word_res, LMPainPoints *pain_points, BlamerBundle *blamer_bundle)
 
void ResetNGramSearch (WERD_RES *word_res, BestChoiceBundle *best_choice_bundle, GenericVector< SegSearchPending > *pending)
 
void InitBlamerForSegSearch (WERD_RES *word_res, LMPainPoints *pain_points, BlamerBundle *blamer_bundle, STRING *blamer_debug)
 
- Protected Attributes inherited from tesseract::Classify
IntegerMatcher im_
 
FEATURE_DEFS_STRUCT feature_defs_
 
ShapeTableshape_table_
 

Constructor & Destructor Documentation

◆ Tesseract()

tesseract::Tesseract::Tesseract ( )

◆ ~Tesseract()

tesseract::Tesseract::~Tesseract ( )

Member Function Documentation

◆ acceptable_number_string()

bool tesseract::Tesseract::acceptable_number_string ( const char *  s,
const char *  lengths 
)

◆ acceptable_word_string()

ACCEPTABLE_WERD_TYPE tesseract::Tesseract::acceptable_word_string ( const UNICHARSET char_set,
const char *  s,
const char *  lengths 
)

◆ alpha_count()

int16_t tesseract::Tesseract::alpha_count ( const char *  word,
const char *  word_lengths 
)

◆ ambigs_classify_and_output()

void tesseract::Tesseract::ambigs_classify_and_output ( const char *  label,
PAGE_RES_IT pr_it,
FILE *  output_file 
)

◆ AnyLSTMLang()

bool tesseract::Tesseract::AnyLSTMLang ( ) const
inline

◆ AnyTessLang()

bool tesseract::Tesseract::AnyTessLang ( ) const
inline

◆ ApplyBoxes()

PAGE_RES * tesseract::Tesseract::ApplyBoxes ( const STRING fname,
bool  find_segmentation,
BLOCK_LIST *  block_list 
)

◆ ApplyBoxTraining()

void tesseract::Tesseract::ApplyBoxTraining ( const STRING fontname,
PAGE_RES page_res 
)

Calls LearnWord to extract features for labelled blobs within each word. Features are stored in an internal buffer.

◆ AssignDiacriticsToNewBlobs()

void tesseract::Tesseract::AssignDiacriticsToNewBlobs ( const GenericVector< C_OUTLINE *> &  outlines,
int  pass,
WERD real_word,
PAGE_RES_IT pr_it,
GenericVector< bool > *  word_wanted,
GenericVector< C_BLOB *> *  target_blobs 
)

◆ AssignDiacriticsToOverlappingBlobs()

void tesseract::Tesseract::AssignDiacriticsToOverlappingBlobs ( const GenericVector< C_OUTLINE *> &  outlines,
int  pass,
WERD real_word,
PAGE_RES_IT pr_it,
GenericVector< bool > *  word_wanted,
GenericVector< bool > *  overlapped_any_blob,
GenericVector< C_BLOB *> *  target_blobs 
)

◆ AutoPageSeg()

int tesseract::Tesseract::AutoPageSeg ( PageSegMode  pageseg_mode,
BLOCK_LIST *  blocks,
TO_BLOCK_LIST *  to_blocks,
BLOBNBOX_LIST *  diacritic_blobs,
Tesseract osd_tess,
OSResults osr 
)

Auto page segmentation. Divide the page image into blocks of uniform text linespacing and images.

Resolution (in ppi) is derived from the input image.

The output goes in the blocks list with corresponding TO_BLOCKs in the to_blocks list.

If !PSM_COL_FIND_ENABLED(pageseg_mode), then no attempt is made to divide the image into columns, but multiple blocks are still made if the text is of non-uniform linespacing.

If diacritic_blobs is non-null, then diacritics/noise blobs, that would confuse layout analysis by causing textline overlap, are placed there, with the expectation that they will be reassigned to words later and noise/diacriticness determined via classification.

If osd (orientation and script detection) is true then that is performed as well. If only_osd is true, then only orientation and script detection is performed. If osd is desired, (osd or only_osd) then osr_tess must be another Tesseract that was initialized especially for osd, and the results will be output into osr (orientation and script result).

◆ BelievableSuperscript()

bool tesseract::Tesseract::BelievableSuperscript ( bool  debug,
const WERD_RES word,
float  certainty_threshold,
int *  left_ok,
int *  right_ok 
) const

Return whether this is believable superscript or subscript text.

We insist that:

  • there are no punctuation marks.
  • there are no italics.
  • no normal-sized character is smaller than superscript_scaledown_ratio of what it ought to be, and
  • each character is at least as certain as certainty_threshold.
Parameters
[in]debugIf true, spew debug output
[in]wordThe word whose best_choice we're evaluating
[in]certainty_thresholdIf any of the characters have less certainty than this, reject.
[out]left_okHow many left-side characters were ok?
[out]right_okHow many right-side characters were ok?
Returns
Whether the complete best choice is believable as a superscript.

◆ BestPix()

Pix* tesseract::Tesseract::BestPix ( ) const
inline

◆ bigram_correction_pass()

void tesseract::Tesseract::bigram_correction_pass ( PAGE_RES page_res)

◆ blamer_pass()

void tesseract::Tesseract::blamer_pass ( PAGE_RES page_res)

◆ blob_feature_display()

void tesseract::Tesseract::blob_feature_display ( PAGE_RES page_res,
const TBOX selection_box 
)

◆ blob_noise_score()

float tesseract::Tesseract::blob_noise_score ( TBLOB blob)

◆ BOOL_VAR_H() [1/90]

tesseract::Tesseract::BOOL_VAR_H ( tessedit_resegment_from_boxes  ,
false  ,
"Take segmentation and labeling from box file"   
)

◆ BOOL_VAR_H() [2/90]

tesseract::Tesseract::BOOL_VAR_H ( tessedit_resegment_from_line_boxes  ,
false  ,
"Conversion of word/line box file to char box file"   
)

◆ BOOL_VAR_H() [3/90]

tesseract::Tesseract::BOOL_VAR_H ( tessedit_train_from_boxes  ,
false  ,
"Generate training data from boxed chars"   
)

◆ BOOL_VAR_H() [4/90]

tesseract::Tesseract::BOOL_VAR_H ( tessedit_make_boxes_from_boxes  ,
false  ,
"Generate more boxes from boxed chars"   
)

◆ BOOL_VAR_H() [5/90]

tesseract::Tesseract::BOOL_VAR_H ( tessedit_train_line_recognizer  ,
false  ,
"Break input into lines and remap boxes if present"   
)

◆ BOOL_VAR_H() [6/90]

tesseract::Tesseract::BOOL_VAR_H ( tessedit_dump_pageseg_images  ,
false  ,
"Dump intermediate images made during page segmentation"   
)

◆ BOOL_VAR_H() [7/90]

tesseract::Tesseract::BOOL_VAR_H ( tessedit_ambigs_training  ,
false  ,
"Perform training for ambiguities"   
)

◆ BOOL_VAR_H() [8/90]

tesseract::Tesseract::BOOL_VAR_H ( tessedit_adaption_debug  ,
false  ,
"Generate and print debug information for adaption"   
)

◆ BOOL_VAR_H() [9/90]

tesseract::Tesseract::BOOL_VAR_H ( applybox_learn_chars_and_char_frags_mode  ,
false  ,
"Learn both character fragments (as is done in the" " special low exposure mode) as well as unfragmented" " characters."   
)

◆ BOOL_VAR_H() [10/90]

tesseract::Tesseract::BOOL_VAR_H ( applybox_learn_ngrams_mode  ,
false  ,
"Each bounding box is assumed to contain ngrams. Only" " learn the ngrams whose outlines overlap horizontally."   
)

◆ BOOL_VAR_H() [11/90]

tesseract::Tesseract::BOOL_VAR_H ( tessedit_display_outwords  ,
false  ,
"Draw output words"   
)

◆ BOOL_VAR_H() [12/90]

tesseract::Tesseract::BOOL_VAR_H ( tessedit_dump_choices  ,
false  ,
"Dump char choices"   
)

◆ BOOL_VAR_H() [13/90]

tesseract::Tesseract::BOOL_VAR_H ( tessedit_timing_debug  ,
false  ,
"Print timing stats"   
)

◆ BOOL_VAR_H() [14/90]

tesseract::Tesseract::BOOL_VAR_H ( tessedit_fix_fuzzy_spaces  ,
true  ,
"Try to improve fuzzy spaces"   
)

◆ BOOL_VAR_H() [15/90]

tesseract::Tesseract::BOOL_VAR_H ( tessedit_unrej_any_wd  ,
false  ,
"Don't bother with word plausibility"   
)

◆ BOOL_VAR_H() [16/90]

tesseract::Tesseract::BOOL_VAR_H ( tessedit_fix_hyphens  ,
true  ,
"Crunch double hyphens?"   
)

◆ BOOL_VAR_H() [17/90]

tesseract::Tesseract::BOOL_VAR_H ( tessedit_redo_xheight  ,
true  ,
"Check/Correct x-height"   
)

◆ BOOL_VAR_H() [18/90]

tesseract::Tesseract::BOOL_VAR_H ( tessedit_enable_doc_dict  ,
true  ,
"Add words to the document dictionary"   
)

◆ BOOL_VAR_H() [19/90]

tesseract::Tesseract::BOOL_VAR_H ( tessedit_debug_fonts  ,
false  ,
"Output font info per char"   
)

◆ BOOL_VAR_H() [20/90]

tesseract::Tesseract::BOOL_VAR_H ( tessedit_debug_block_rejection  ,
false  ,
"Block and Row stats"   
)

◆ BOOL_VAR_H() [21/90]

tesseract::Tesseract::BOOL_VAR_H ( tessedit_enable_bigram_correction  ,
true  ,
"Enable correction based on the word bigram dictionary."   
)

◆ BOOL_VAR_H() [22/90]

tesseract::Tesseract::BOOL_VAR_H ( tessedit_enable_dict_correction  ,
false  ,
"Enable single word correction based on the dictionary."   
)

◆ BOOL_VAR_H() [23/90]

tesseract::Tesseract::BOOL_VAR_H ( enable_noise_removal  ,
true  ,
"Remove and conditionally reassign small outlines when they" " confuse layout  analysis,
determining diacritics vs noise"   
)

◆ BOOL_VAR_H() [24/90]

tesseract::Tesseract::BOOL_VAR_H ( debug_acceptable_wds  ,
false  ,
"Dump word pass/fail chk"   
)

◆ BOOL_VAR_H() [25/90]

tesseract::Tesseract::BOOL_VAR_H ( tessedit_minimal_rej_pass1  ,
false  ,
"Do minimal rejection on pass 1 output"   
)

◆ BOOL_VAR_H() [26/90]

tesseract::Tesseract::BOOL_VAR_H ( tessedit_test_adaption  ,
false  ,
"Test adaption criteria"   
)

◆ BOOL_VAR_H() [27/90]

tesseract::Tesseract::BOOL_VAR_H ( tessedit_matcher_log  ,
false  ,
"Log matcher activity"   
)

◆ BOOL_VAR_H() [28/90]

tesseract::Tesseract::BOOL_VAR_H ( test_pt  ,
false  ,
"Test for point"   
)

◆ BOOL_VAR_H() [29/90]

tesseract::Tesseract::BOOL_VAR_H ( paragraph_text_based  ,
true  ,
"Run paragraph detection on the post-text-recognition " "(more accurate)"   
)

◆ BOOL_VAR_H() [30/90]

tesseract::Tesseract::BOOL_VAR_H ( lstm_use_matrix  ,
,
"Use ratings matrix/beam searct with lstm"   
)

◆ BOOL_VAR_H() [31/90]

tesseract::Tesseract::BOOL_VAR_H ( docqual_excuse_outline_errs  ,
false  ,
"Allow outline errs in unrejection?"   
)

◆ BOOL_VAR_H() [32/90]

tesseract::Tesseract::BOOL_VAR_H ( tessedit_good_quality_unrej  ,
true  ,
"Reduce rejection on good docs"   
)

◆ BOOL_VAR_H() [33/90]

tesseract::Tesseract::BOOL_VAR_H ( tessedit_use_reject_spaces  ,
true  ,
"Reject spaces?"   
)

◆ BOOL_VAR_H() [34/90]

tesseract::Tesseract::BOOL_VAR_H ( tessedit_preserve_blk_rej_perfect_wds  ,
true  ,
"Only rej partially rejected words in block rejection"   
)

◆ BOOL_VAR_H() [35/90]

tesseract::Tesseract::BOOL_VAR_H ( tessedit_preserve_row_rej_perfect_wds  ,
true  ,
"Only rej partially rejected words in row rejection"   
)

◆ BOOL_VAR_H() [36/90]

tesseract::Tesseract::BOOL_VAR_H ( tessedit_dont_blkrej_good_wds  ,
false  ,
"Use word segmentation quality metric"   
)

◆ BOOL_VAR_H() [37/90]

tesseract::Tesseract::BOOL_VAR_H ( tessedit_dont_rowrej_good_wds  ,
false  ,
"Use word segmentation quality metric"   
)

◆ BOOL_VAR_H() [38/90]

tesseract::Tesseract::BOOL_VAR_H ( tessedit_row_rej_good_docs  ,
true  ,
"Apply row rejection to good docs"   
)

◆ BOOL_VAR_H() [39/90]

tesseract::Tesseract::BOOL_VAR_H ( tessedit_reject_bad_qual_wds  ,
true  ,
"Reject all bad quality wds"   
)

◆ BOOL_VAR_H() [40/90]

tesseract::Tesseract::BOOL_VAR_H ( tessedit_debug_doc_rejection  ,
false  ,
"Page stats"   
)

◆ BOOL_VAR_H() [41/90]

tesseract::Tesseract::BOOL_VAR_H ( tessedit_debug_quality_metrics  ,
false  ,
"Output data to debug file"   
)

◆ BOOL_VAR_H() [42/90]

tesseract::Tesseract::BOOL_VAR_H ( bland_unrej  ,
false  ,
"unrej potential with no checks"   
)

◆ BOOL_VAR_H() [43/90]

tesseract::Tesseract::BOOL_VAR_H ( unlv_tilde_crunching  ,
false  ,
"Mark v.bad words for tilde crunch"   
)

◆ BOOL_VAR_H() [44/90]

tesseract::Tesseract::BOOL_VAR_H ( hocr_font_info  ,
false  ,
"Add font info to hocr output"   
)

◆ BOOL_VAR_H() [45/90]

tesseract::Tesseract::BOOL_VAR_H ( crunch_early_merge_tess_fails  ,
true  ,
"Before word crunch?"   
)

◆ BOOL_VAR_H() [46/90]

tesseract::Tesseract::BOOL_VAR_H ( crunch_early_convert_bad_unlv_chs  ,
false  ,
"Take out ~^ early?"   
)

◆ BOOL_VAR_H() [47/90]

tesseract::Tesseract::BOOL_VAR_H ( crunch_terrible_garbage  ,
true  ,
"As it says"   
)

◆ BOOL_VAR_H() [48/90]

tesseract::Tesseract::BOOL_VAR_H ( crunch_pot_garbage  ,
true  ,
"POTENTIAL crunch garbage"   
)

◆ BOOL_VAR_H() [49/90]

tesseract::Tesseract::BOOL_VAR_H ( crunch_leave_ok_strings  ,
true  ,
"Don't touch sensible strings"   
)

◆ BOOL_VAR_H() [50/90]

tesseract::Tesseract::BOOL_VAR_H ( crunch_accept_ok  ,
true  ,
"Use acceptability in okstring"   
)

◆ BOOL_VAR_H() [51/90]

tesseract::Tesseract::BOOL_VAR_H ( crunch_leave_accept_strings  ,
false  ,
"Don't pot crunch sensible strings"   
)

◆ BOOL_VAR_H() [52/90]

tesseract::Tesseract::BOOL_VAR_H ( crunch_include_numerals  ,
false  ,
"Fiddle alpha figures"   
)

◆ BOOL_VAR_H() [53/90]

tesseract::Tesseract::BOOL_VAR_H ( tessedit_prefer_joined_punct  ,
false  ,
"Reward punctuation joins"   
)

◆ BOOL_VAR_H() [54/90]

tesseract::Tesseract::BOOL_VAR_H ( tessedit_write_block_separators  ,
false  ,
"Write block separators in output"   
)

◆ BOOL_VAR_H() [55/90]

tesseract::Tesseract::BOOL_VAR_H ( tessedit_write_rep_codes  ,
false  ,
"Write repetition char code"   
)

◆ BOOL_VAR_H() [56/90]

tesseract::Tesseract::BOOL_VAR_H ( tessedit_write_unlv  ,
false  ,
"Write .unlv output file"   
)

◆ BOOL_VAR_H() [57/90]

tesseract::Tesseract::BOOL_VAR_H ( tessedit_create_txt  ,
false  ,
"Write .txt output file"   
)

◆ BOOL_VAR_H() [58/90]

tesseract::Tesseract::BOOL_VAR_H ( tessedit_create_hocr  ,
false  ,
"Write .html hOCR output file"   
)

◆ BOOL_VAR_H() [59/90]

tesseract::Tesseract::BOOL_VAR_H ( tessedit_create_tsv  ,
false  ,
"Write .tsv output file"   
)

◆ BOOL_VAR_H() [60/90]

tesseract::Tesseract::BOOL_VAR_H ( tessedit_create_pdf  ,
false  ,
"Write .pdf output file"   
)

◆ BOOL_VAR_H() [61/90]

tesseract::Tesseract::BOOL_VAR_H ( textonly_pdf  ,
false  ,
"Create PDF with only one invisible text layer"   
)

◆ BOOL_VAR_H() [62/90]

tesseract::Tesseract::BOOL_VAR_H ( suspect_constrain_1Il  ,
false  ,
"UNLV keep 1Il chars rejected"   
)

◆ BOOL_VAR_H() [63/90]

tesseract::Tesseract::BOOL_VAR_H ( tessedit_minimal_rejection  ,
false  ,
"Only reject tess failures"   
)

◆ BOOL_VAR_H() [64/90]

tesseract::Tesseract::BOOL_VAR_H ( tessedit_zero_rejection  ,
false  ,
"Don't reject ANYTHING"   
)

◆ BOOL_VAR_H() [65/90]

tesseract::Tesseract::BOOL_VAR_H ( tessedit_word_for_word  ,
false  ,
"Make output have exactly one word per WERD  
)

◆ BOOL_VAR_H() [66/90]

tesseract::Tesseract::BOOL_VAR_H ( tessedit_zero_kelvin_rejection  ,
false  ,
"Don't reject ANYTHING AT ALL"   
)

◆ BOOL_VAR_H() [67/90]

tesseract::Tesseract::BOOL_VAR_H ( tessedit_consistent_reps  ,
true  ,
"Force all rep chars the same"   
)

◆ BOOL_VAR_H() [68/90]

tesseract::Tesseract::BOOL_VAR_H ( tessedit_rejection_debug  ,
false  ,
"Adaption debug"   
)

◆ BOOL_VAR_H() [69/90]

tesseract::Tesseract::BOOL_VAR_H ( tessedit_flip_0O  ,
true  ,
"Contextual 0O O0 flips"   
)

◆ BOOL_VAR_H() [70/90]

tesseract::Tesseract::BOOL_VAR_H ( rej_trust_doc_dawg  ,
false  ,
"Use DOC dawg in 11l conf. detector"   
)

◆ BOOL_VAR_H() [71/90]

tesseract::Tesseract::BOOL_VAR_H ( rej_1Il_use_dict_word  ,
false  ,
"Use dictword test"   
)

◆ BOOL_VAR_H() [72/90]

tesseract::Tesseract::BOOL_VAR_H ( rej_1Il_trust_permuter_type  ,
true  ,
"Don't double check"   
)

◆ BOOL_VAR_H() [73/90]

tesseract::Tesseract::BOOL_VAR_H ( rej_use_tess_accepted  ,
true  ,
"Individual rejection control"   
)

◆ BOOL_VAR_H() [74/90]

tesseract::Tesseract::BOOL_VAR_H ( rej_use_tess_blanks  ,
true  ,
"Individual rejection control"   
)

◆ BOOL_VAR_H() [75/90]

tesseract::Tesseract::BOOL_VAR_H ( rej_use_good_perm  ,
true  ,
"Individual rejection control"   
)

◆ BOOL_VAR_H() [76/90]

tesseract::Tesseract::BOOL_VAR_H ( rej_use_sensible_wd  ,
false  ,
"Extend permuter check"   
)

◆ BOOL_VAR_H() [77/90]

tesseract::Tesseract::BOOL_VAR_H ( rej_alphas_in_number_perm  ,
false  ,
"Extend permuter check"   
)

◆ BOOL_VAR_H() [78/90]

tesseract::Tesseract::BOOL_VAR_H ( tessedit_create_boxfile  ,
false  ,
"Output text with boxes"   
)

◆ BOOL_VAR_H() [79/90]

tesseract::Tesseract::BOOL_VAR_H ( tessedit_write_images  ,
false  ,
"Capture the image from the IPE"   
)

◆ BOOL_VAR_H() [80/90]

tesseract::Tesseract::BOOL_VAR_H ( interactive_display_mode  ,
false  ,
"Run interactively?"   
)

◆ BOOL_VAR_H() [81/90]

tesseract::Tesseract::BOOL_VAR_H ( tessedit_override_permuter  ,
true  ,
"According to dict_word  
)

◆ BOOL_VAR_H() [82/90]

tesseract::Tesseract::BOOL_VAR_H ( tessedit_use_primary_params_model  ,
false  ,
"In multilingual mode use params model of the primary language"   
)

◆ BOOL_VAR_H() [83/90]

tesseract::Tesseract::BOOL_VAR_H ( textord_tabfind_show_vlines  ,
false  ,
"Debug line finding"   
)

◆ BOOL_VAR_H() [84/90]

tesseract::Tesseract::BOOL_VAR_H ( textord_use_cjk_fp_model  ,
FALSE  ,
"Use CJK fixed pitch model"   
)

◆ BOOL_VAR_H() [85/90]

tesseract::Tesseract::BOOL_VAR_H ( poly_allow_detailed_fx  ,
false  ,
"Allow feature extractors to see the original outline"   
)

◆ BOOL_VAR_H() [86/90]

tesseract::Tesseract::BOOL_VAR_H ( tessedit_init_config_only  ,
false  ,
"Only initialize with the config file. Useful if the instance is " "not going to be used for OCR but say only for layout analysis."   
)

◆ BOOL_VAR_H() [87/90]

tesseract::Tesseract::BOOL_VAR_H ( textord_equation_detect  ,
false  ,
"Turn on equation detector"   
)

◆ BOOL_VAR_H() [88/90]

tesseract::Tesseract::BOOL_VAR_H ( textord_tabfind_vertical_text  ,
true  ,
"Enable vertical detection"   
)

◆ BOOL_VAR_H() [89/90]

tesseract::Tesseract::BOOL_VAR_H ( textord_tabfind_force_vertical_text  ,
false  ,
"Force using vertical text page mode"   
)

◆ BOOL_VAR_H() [90/90]

tesseract::Tesseract::BOOL_VAR_H ( preserve_interword_spaces  ,
false  ,
"Preserve multiple interword spaces"   
)

◆ break_noisiest_blob_word()

void tesseract::Tesseract::break_noisiest_blob_word ( WERD_RES_LIST &  words)

break_noisiest_blob_word() Find the word with the blob which looks like the worst noise. Break the word into two, deleting the noise blob.

◆ build_menu_new()

SVMenuNode * tesseract::Tesseract::build_menu_new ( )

◆ check_debug_pt()

bool tesseract::Tesseract::check_debug_pt ( WERD_RES word,
int  location 
)

◆ classify_word_and_language()

void tesseract::Tesseract::classify_word_and_language ( int  pass_n,
PAGE_RES_IT pr_it,
WordData word_data 
)

◆ classify_word_pass1()

void tesseract::Tesseract::classify_word_pass1 ( const WordData word_data,
WERD_RES **  in_word,
PointerVector< WERD_RES > *  out_words 
)

classify_word_pass1

Baseline normalize the word and pass it to Tess.

◆ classify_word_pass2()

void tesseract::Tesseract::classify_word_pass2 ( const WordData word_data,
WERD_RES **  in_word,
PointerVector< WERD_RES > *  out_words 
)

classify_word_pass2

Control what to do with the word in pass 2

◆ ClassifyBlobAsWord()

float tesseract::Tesseract::ClassifyBlobAsWord ( int  pass_n,
PAGE_RES_IT pr_it,
C_BLOB blob,
STRING best_str,
float *  c2 
)

◆ ClassifyBlobPlusOutlines()

float tesseract::Tesseract::ClassifyBlobPlusOutlines ( const GenericVector< bool > &  ok_outlines,
const GenericVector< C_OUTLINE *> &  outlines,
int  pass_n,
PAGE_RES_IT pr_it,
C_BLOB blob,
STRING best_str 
)

◆ Clear()

void tesseract::Tesseract::Clear ( )

◆ ComputeCompatibleXheight()

float tesseract::Tesseract::ComputeCompatibleXheight ( WERD_RES word_res,
float *  baseline_shift 
)

◆ convert_bad_unlv_chs()

void tesseract::Tesseract::convert_bad_unlv_chs ( WERD_RES word_res)

◆ ConvertStringToUnichars()

bool tesseract::Tesseract::ConvertStringToUnichars ( const char *  utf8,
GenericVector< UNICHAR_ID > *  class_ids 
)

Converts the space-delimited string of utf8 text to a vector of UNICHAR_ID.

Returns
false if an invalid UNICHAR_ID is encountered.

◆ CorrectClassifyWords()

void tesseract::Tesseract::CorrectClassifyWords ( PAGE_RES page_res)

Creates a fake best_choice entry in each WERD_RES with the correct text.

◆ count_alphanums() [1/2]

int16_t tesseract::Tesseract::count_alphanums ( const WERD_CHOICE word)

◆ count_alphanums() [2/2]

int16_t tesseract::Tesseract::count_alphanums ( WERD_RES word)

◆ count_alphas()

int16_t tesseract::Tesseract::count_alphas ( const WERD_CHOICE word)

◆ count_outline_errs()

int16_t tesseract::Tesseract::count_outline_errs ( char  c,
int16_t  outline_count 
)

◆ CountMisfitTops()

int tesseract::Tesseract::CountMisfitTops ( WERD_RES word_res)

◆ debug_word()

void tesseract::Tesseract::debug_word ( PAGE_RES page_res,
const TBOX selection_box 
)

debug_word

Process the whole image, but load word_config_ for the selected word(s).

◆ dictionary_correction_pass()

void tesseract::Tesseract::dictionary_correction_pass ( PAGE_RES page_res)

◆ digit_or_numeric_punct()

bool tesseract::Tesseract::digit_or_numeric_punct ( WERD_RES word,
int  char_position 
)

◆ do_re_display()

void tesseract::Tesseract::do_re_display ( bool(tesseract::Tesseract::*)(PAGE_RES_IT *pr_it)  word_painter)

do_re_display()

Redisplay page

◆ doc_and_block_rejection()

void tesseract::Tesseract::doc_and_block_rejection ( PAGE_RES_IT page_res_it,
bool  good_quality_doc 
)

◆ dont_allow_1Il()

void tesseract::Tesseract::dont_allow_1Il ( WERD_RES word)

◆ double_VAR_H() [1/43]

tesseract::Tesseract::double_VAR_H ( noise_cert_basechar  ,
-8.  0,
"Hingepoint for base char certainty"   
)

◆ double_VAR_H() [2/43]

tesseract::Tesseract::double_VAR_H ( noise_cert_disjoint  ,
-2.  5,
"Hingepoint for disjoint certainty"   
)

◆ double_VAR_H() [3/43]

tesseract::Tesseract::double_VAR_H ( noise_cert_punc  ,
-2.  5,
"Threshold for new punc char certainty"   
)

◆ double_VAR_H() [4/43]

tesseract::Tesseract::double_VAR_H ( noise_cert_factor  ,
0.  375,
"Scaling on certainty diff from Hingepoint"   
)

◆ double_VAR_H() [5/43]

tesseract::Tesseract::double_VAR_H ( quality_rej_pc  ,
0.  08,
"good_quality_doc lte rejection limit"   
)

◆ double_VAR_H() [6/43]

tesseract::Tesseract::double_VAR_H ( quality_blob_pc  ,
0.  0,
"good_quality_doc gte good blobs limit"   
)

◆ double_VAR_H() [7/43]

tesseract::Tesseract::double_VAR_H ( quality_outline_pc  ,
1.  0,
"good_quality_doc lte outline error limit"   
)

◆ double_VAR_H() [8/43]

tesseract::Tesseract::double_VAR_H ( quality_char_pc  ,
0.  95,
"good_quality_doc gte good char limit"   
)

◆ double_VAR_H() [9/43]

tesseract::Tesseract::double_VAR_H ( test_pt_x  ,
99999.  99,
"xcoord"   
)

◆ double_VAR_H() [10/43]

tesseract::Tesseract::double_VAR_H ( test_pt_y  ,
99999.  99,
"ycoord"   
)

◆ double_VAR_H() [11/43]

tesseract::Tesseract::double_VAR_H ( tessedit_reject_doc_percent  ,
65.  00,
"%rej allowed before rej whole doc"   
)

◆ double_VAR_H() [12/43]

tesseract::Tesseract::double_VAR_H ( tessedit_reject_block_percent  ,
45.  00,
"%rej allowed before rej whole block"   
)

◆ double_VAR_H() [13/43]

tesseract::Tesseract::double_VAR_H ( tessedit_reject_row_percent  ,
40.  00,
"%rej allowed before rej whole row"   
)

◆ double_VAR_H() [14/43]

tesseract::Tesseract::double_VAR_H ( tessedit_whole_wd_rej_row_percent  ,
70.  00,
"Number of row rejects in whole word rejects" "which prevents whole row rejection"   
)

◆ double_VAR_H() [15/43]

tesseract::Tesseract::double_VAR_H ( tessedit_good_doc_still_rowrej_wd  ,
1.  1,
"rej good doc wd if more than this fraction rejected"   
)

◆ double_VAR_H() [16/43]

tesseract::Tesseract::double_VAR_H ( quality_rowrej_pc  ,
1.  1,
"good_quality_doc gte good char limit"   
)

◆ double_VAR_H() [17/43]

tesseract::Tesseract::double_VAR_H ( crunch_terrible_rating  ,
80.  0,
"crunch rating lt this"   
)

◆ double_VAR_H() [18/43]

tesseract::Tesseract::double_VAR_H ( crunch_poor_garbage_cert  ,
-9.  0,
"crunch garbage cert lt this"   
)

◆ double_VAR_H() [19/43]

tesseract::Tesseract::double_VAR_H ( crunch_poor_garbage_rate  ,
60  ,
"crunch garbage rating lt this"   
)

◆ double_VAR_H() [20/43]

tesseract::Tesseract::double_VAR_H ( crunch_pot_poor_rate  ,
40  ,
"POTENTIAL crunch rating lt this"   
)

◆ double_VAR_H() [21/43]

tesseract::Tesseract::double_VAR_H ( crunch_pot_poor_cert  ,
-8.  0,
"POTENTIAL crunch cert lt this"   
)

◆ double_VAR_H() [22/43]

tesseract::Tesseract::double_VAR_H ( crunch_del_rating  ,
60  ,
"POTENTIAL crunch rating lt this"   
)

◆ double_VAR_H() [23/43]

tesseract::Tesseract::double_VAR_H ( crunch_del_cert  ,
-10.  0,
"POTENTIAL crunch cert lt this"   
)

◆ double_VAR_H() [24/43]

tesseract::Tesseract::double_VAR_H ( crunch_del_min_ht  ,
0.  7,
"Del if word ht lt xht x this"   
)

◆ double_VAR_H() [25/43]

tesseract::Tesseract::double_VAR_H ( crunch_del_max_ht  ,
3.  0,
"Del if word ht gt xht x this"   
)

◆ double_VAR_H() [26/43]

tesseract::Tesseract::double_VAR_H ( crunch_del_min_width  ,
3.  0,
"Del if word width lt xht x this"   
)

◆ double_VAR_H() [27/43]

tesseract::Tesseract::double_VAR_H ( crunch_del_high_word  ,
1.  5,
"Del if word gt xht x this above bl"   
)

◆ double_VAR_H() [28/43]

tesseract::Tesseract::double_VAR_H ( crunch_del_low_word  ,
0.  5,
"Del if word gt xht x this below bl"   
)

◆ double_VAR_H() [29/43]

tesseract::Tesseract::double_VAR_H ( crunch_small_outlines_size  ,
0.  6,
"Small if lt xht x this"   
)

◆ double_VAR_H() [30/43]

tesseract::Tesseract::double_VAR_H ( fixsp_small_outlines_size  ,
0.  28,
"Small if lt xht x this"   
)

◆ double_VAR_H() [31/43]

tesseract::Tesseract::double_VAR_H ( superscript_worse_certainty  ,
2.  0,
"How many times worse " "certainty does a superscript position glyph need to be for us " "to try classifying it as a char with a different baseline?"   
)

◆ double_VAR_H() [32/43]

tesseract::Tesseract::double_VAR_H ( superscript_bettered_certainty  ,
0.  97,
"What reduction in " "badness do we think sufficient to choose a superscript over " "what we'd thought. For  example,
a value of 0.6 means we want " "to reduce badness of certainty by 40%"   
)

◆ double_VAR_H() [33/43]

tesseract::Tesseract::double_VAR_H ( superscript_scaledown_ratio  ,
0.  4,
"A superscript scaled down more than this is unbelievably " "small. For  example,
0.3 means we expect the font size to " "be no smaller than 30% of the text line font size."   
)

◆ double_VAR_H() [34/43]

tesseract::Tesseract::double_VAR_H ( subscript_max_y_top  ,
0.  5,
"Maximum top of a character measured as a multiple of x-height " "above the baseline for us to reconsider whether it's a " "subscript."   
)

◆ double_VAR_H() [35/43]

tesseract::Tesseract::double_VAR_H ( superscript_min_y_bottom  ,
0.  3,
"Minimum bottom of a character measured as a multiple of " "x-height above the baseline for us to reconsider whether it's " "a superscript."   
)

◆ double_VAR_H() [36/43]

tesseract::Tesseract::double_VAR_H ( suspect_rating_per_ch  ,
999.  9,
"Don't touch bad rating limit"   
)

◆ double_VAR_H() [37/43]

tesseract::Tesseract::double_VAR_H ( suspect_accept_rating  ,
-999.  9,
"Accept good rating limit"   
)

◆ double_VAR_H() [38/43]

tesseract::Tesseract::double_VAR_H ( tessedit_lower_flip_hyphen  ,
1.  5,
"Aspect ratio dot/hyphen test"   
)

◆ double_VAR_H() [39/43]

tesseract::Tesseract::double_VAR_H ( tessedit_upper_flip_hyphen  ,
1.  8,
"Aspect ratio dot/hyphen test"   
)

◆ double_VAR_H() [40/43]

tesseract::Tesseract::double_VAR_H ( rej_whole_of_mostly_reject_word_fract  ,
0.  85,
if,
this fract"   
)

◆ double_VAR_H() [41/43]

tesseract::Tesseract::double_VAR_H ( min_orientation_margin  ,
7.  0,
"Min acceptable orientation margin"   
)

◆ double_VAR_H() [42/43]

tesseract::Tesseract::double_VAR_H ( textord_tabfind_vertical_text_ratio  ,
0.  5,
"Fraction of textlines deemed vertical to use vertical page " "mode"   
)

◆ double_VAR_H() [43/43]

tesseract::Tesseract::double_VAR_H ( textord_tabfind_aligned_gap_fraction  ,
0.  75,
"Fraction of height used as a minimum gap for aligned blobs."   
)

◆ dump_words()

void tesseract::Tesseract::dump_words ( WERD_RES_LIST &  perm,
int16_t  score,
int16_t  mode,
bool  improved 
)

◆ end_tesseract()

void tesseract::Tesseract::end_tesseract ( )

◆ eval_word_spacing()

int16_t tesseract::Tesseract::eval_word_spacing ( WERD_RES_LIST &  word_res_list)

◆ failure_count()

int16_t tesseract::Tesseract::failure_count ( WERD_RES word)

◆ FindSegmentation()

bool tesseract::Tesseract::FindSegmentation ( const GenericVector< UNICHAR_ID > &  target_text,
WERD_RES word_res 
)

Resegments the word to achieve the target_text from the classifier. Returns false if the re-segmentation fails. Uses brute-force combination of up to #kMaxGroupSize adjacent blobs, and applies a full search on the classifier results to find the best classified segmentation. As a compromise to obtain better recall, 1-1 ambiguity substitutions ARE used.

◆ first_alphanum_index()

int16_t tesseract::Tesseract::first_alphanum_index ( const char *  word,
const char *  word_lengths 
)

◆ first_alphanum_offset()

int16_t tesseract::Tesseract::first_alphanum_offset ( const char *  word,
const char *  word_lengths 
)

◆ fix_fuzzy_space_list()

void tesseract::Tesseract::fix_fuzzy_space_list ( WERD_RES_LIST &  best_perm,
ROW row,
BLOCK block 
)

◆ fix_fuzzy_spaces()

void tesseract::Tesseract::fix_fuzzy_spaces ( ETEXT_DESC monitor,
int32_t  word_count,
PAGE_RES page_res 
)

◆ fix_noisy_space_list()

void tesseract::Tesseract::fix_noisy_space_list ( WERD_RES_LIST &  best_perm,
ROW row,
BLOCK block 
)

◆ fix_rep_char()

void tesseract::Tesseract::fix_rep_char ( PAGE_RES_IT page_res_it)

fix_rep_char() The word is a repeated char. (Leader.) Find the repeated char character. Create the appropriate single-word or multi-word sequence according to the size of spaces in between blobs, and correct the classifications where some of the characters disagree with the majority.

◆ fix_sp_fp_word()

void tesseract::Tesseract::fix_sp_fp_word ( WERD_RES_IT &  word_res_it,
ROW row,
BLOCK block 
)

◆ fixspace_thinks_word_done()

bool tesseract::Tesseract::fixspace_thinks_word_done ( WERD_RES word)

◆ flip_0O()

void tesseract::Tesseract::flip_0O ( WERD_RES word)

◆ flip_hyphens()

void tesseract::Tesseract::flip_hyphens ( WERD_RES word)

◆ font_recognition_pass()

void tesseract::Tesseract::font_recognition_pass ( PAGE_RES page_res)

font_recognition_pass

Smooth the fonts for the document.

◆ fp_eval_word_spacing()

int16_t tesseract::Tesseract::fp_eval_word_spacing ( WERD_RES_LIST &  word_res_list)

◆ garbage_word()

GARBAGE_LEVEL tesseract::Tesseract::garbage_word ( WERD_RES word,
BOOL8  ok_dict_word 
)

◆ get_rep_char()

UNICHAR_ID tesseract::Tesseract::get_rep_char ( WERD_RES word)

◆ get_sub_lang()

Tesseract* tesseract::Tesseract::get_sub_lang ( int  index) const
inline

◆ getDict()

Dict & tesseract::Tesseract::getDict ( )
overridevirtual

Reimplemented from tesseract::Classify.

◆ GetLineData()

ImageData * tesseract::Tesseract::GetLineData ( const TBOX line_box,
const GenericVector< TBOX > &  boxes,
const GenericVector< STRING > &  texts,
int  start_box,
int  end_box,
const BLOCK block 
)

◆ GetRectImage()

ImageData * tesseract::Tesseract::GetRectImage ( const TBOX box,
const BLOCK block,
int  padding,
TBOX revised_box 
) const

◆ GetSubAndSuperscriptCandidates()

void tesseract::Tesseract::GetSubAndSuperscriptCandidates ( const WERD_RES word,
int *  num_rebuilt_leading,
ScriptPos leading_pos,
float *  leading_certainty,
int *  num_rebuilt_trailing,
ScriptPos trailing_pos,
float *  trailing_certainty,
float *  avg_certainty,
float *  unlikely_threshold 
)

Determine how many characters (rebuilt blobs) on each end of a given word might plausibly be superscripts so SubAndSuperscriptFix can try to re-recognize them. Even if we find no whole blobs at either end, we will set *unlikely_threshold to a certainty that might be used to select "bad enough" outlier characters. If *unlikely_threshold is set to 0, though, there's really no hope.

Parameters
[in]wordThe word to examine.
[out]num_rebuilt_leadingthe number of rebuilt blobs at the start of the word which are all up or down and seem badly classified.
[out]leading_pos"super" or "sub" (for debugging)
[out]leading_certaintythe worst certainty in the leading blobs.
[out]num_rebuilt_trailingthe number of rebuilt blobs at the end of the word which are all up or down and seem badly classified.
[out]trailing_pos"super" or "sub" (for debugging)
[out]trailing_certaintythe worst certainty in the trailing blobs.
[out]avg_certaintythe average certainty of "normal" blobs in the word.
[out]unlikely_thresholdthe threshold (on certainty) we used to select "bad enough" outlier characters.

◆ ImageHeight()

int tesseract::Tesseract::ImageHeight ( ) const
inline

◆ ImageWidth()

int tesseract::Tesseract::ImageWidth ( ) const
inline

◆ init_recog_training()

FILE * tesseract::Tesseract::init_recog_training ( const STRING fname)

◆ init_tesseract() [1/2]

int tesseract::Tesseract::init_tesseract ( const char *  arg0,
const char *  textbase,
const char *  language,
OcrEngineMode  oem,
char **  configs,
int  configs_size,
const GenericVector< STRING > *  vars_vec,
const GenericVector< STRING > *  vars_values,
bool  set_only_init_params,
TessdataManager mgr 
)

◆ init_tesseract() [2/2]

int tesseract::Tesseract::init_tesseract ( const char *  datapath,
const char *  language,
OcrEngineMode  oem 
)
inline

◆ init_tesseract_internal()

int tesseract::Tesseract::init_tesseract_internal ( const char *  arg0,
const char *  textbase,
const char *  language,
OcrEngineMode  oem,
char **  configs,
int  configs_size,
const GenericVector< STRING > *  vars_vec,
const GenericVector< STRING > *  vars_values,
bool  set_only_init_params,
TessdataManager mgr 
)

◆ init_tesseract_lang_data()

bool tesseract::Tesseract::init_tesseract_lang_data ( const char *  arg0,
const char *  textbase,
const char *  language,
OcrEngineMode  oem,
char **  configs,
int  configs_size,
const GenericVector< STRING > *  vars_vec,
const GenericVector< STRING > *  vars_values,
bool  set_only_init_params,
TessdataManager mgr 
)

◆ init_tesseract_lm()

int tesseract::Tesseract::init_tesseract_lm ( const char *  arg0,
const char *  textbase,
const char *  language,
TessdataManager mgr 
)

◆ INT_VAR_H() [1/42]

tesseract::Tesseract::INT_VAR_H ( tessedit_pageseg_mode  ,
PSM_SINGLE_BLOCK  ,
"Page seg mode:  0 = osd only,
= auto+osd,
= auto,
= col,
= block,
" "  5 = line,
= word 
)

◆ INT_VAR_H() [2/42]

tesseract::Tesseract::INT_VAR_H ( tessedit_ocr_engine_mode  ,
tesseract::OEM_DEFAULT  ,
"Which OCR engine(s) to run (Tesseract, LSTM, both). Defaults" " to loading and running the most accurate available."   
)

◆ INT_VAR_H() [3/42]

tesseract::Tesseract::INT_VAR_H ( pageseg_devanagari_split_strategy  ,
tesseract::ShiroRekhaSplitter::NO_SPLIT  ,
"Whether to use the top-line splitting process for Devanagari " "documents while performing page-segmentation."   
)

◆ INT_VAR_H() [4/42]

tesseract::Tesseract::INT_VAR_H ( ocr_devanagari_split_strategy  ,
tesseract::ShiroRekhaSplitter::NO_SPLIT  ,
"Whether to use the top-line splitting process for Devanagari " "documents while performing ocr."   
)

◆ INT_VAR_H() [5/42]

tesseract::Tesseract::INT_VAR_H ( bidi_debug  ,
,
"Debug level for BiDi"   
)

◆ INT_VAR_H() [6/42]

tesseract::Tesseract::INT_VAR_H ( applybox_debug  ,
,
"Debug level"   
)

◆ INT_VAR_H() [7/42]

tesseract::Tesseract::INT_VAR_H ( applybox_page  ,
,
"Page number to apply boxes from"   
)

◆ INT_VAR_H() [8/42]

tesseract::Tesseract::INT_VAR_H ( tessedit_bigram_debug  ,
,
"Amount of debug output for bigram " "correction."   
)

◆ INT_VAR_H() [9/42]

tesseract::Tesseract::INT_VAR_H ( debug_noise_removal  ,
,
"Debug reassignment of small outlines"   
)

◆ INT_VAR_H() [10/42]

tesseract::Tesseract::INT_VAR_H ( noise_maxperblob  ,
,
"Max diacritics to apply to a blob"   
)

◆ INT_VAR_H() [11/42]

tesseract::Tesseract::INT_VAR_H ( noise_maxperword  ,
16  ,
"Max diacritics to apply to a word"   
)

◆ INT_VAR_H() [12/42]

tesseract::Tesseract::INT_VAR_H ( debug_x_ht_level  ,
,
"Reestimate debug"   
)

◆ INT_VAR_H() [13/42]

tesseract::Tesseract::INT_VAR_H ( quality_min_initial_alphas_reqd  ,
,
"alphas in a good word"   
)

◆ INT_VAR_H() [14/42]

tesseract::Tesseract::INT_VAR_H ( tessedit_tess_adaption_mode  ,
0x27  ,
"Adaptation decision algorithm for tess"   
)

◆ INT_VAR_H() [15/42]

tesseract::Tesseract::INT_VAR_H ( tessedit_test_adaption_mode  ,
,
"Adaptation decision algorithm for tess"   
)

◆ INT_VAR_H() [16/42]

tesseract::Tesseract::INT_VAR_H ( multilang_debug_level  ,
,
"Print multilang debug info."   
)

◆ INT_VAR_H() [17/42]

tesseract::Tesseract::INT_VAR_H ( paragraph_debug_level  ,
,
"Print paragraph debug info."   
)

◆ INT_VAR_H() [18/42]

tesseract::Tesseract::INT_VAR_H ( tessedit_preserve_min_wd_len  ,
,
"Only preserve wds longer than this"   
)

◆ INT_VAR_H() [19/42]

tesseract::Tesseract::INT_VAR_H ( crunch_rating_max  ,
10  ,
"For adj length in rating per ch"   
)

◆ INT_VAR_H() [20/42]

tesseract::Tesseract::INT_VAR_H ( crunch_pot_indicators  ,
,
"How many potential indicators needed"   
)

◆ INT_VAR_H() [21/42]

tesseract::Tesseract::INT_VAR_H ( crunch_leave_lc_strings  ,
,
"Don't crunch words with long lower case strings"   
)

◆ INT_VAR_H() [22/42]

tesseract::Tesseract::INT_VAR_H ( crunch_leave_uc_strings  ,
,
"Don't crunch words with long lower case strings"   
)

◆ INT_VAR_H() [23/42]

tesseract::Tesseract::INT_VAR_H ( crunch_long_repetitions  ,
,
"Crunch words with long repetitions"   
)

◆ INT_VAR_H() [24/42]

tesseract::Tesseract::INT_VAR_H ( crunch_debug  ,
,
"As it says"   
)

◆ INT_VAR_H() [25/42]

tesseract::Tesseract::INT_VAR_H ( fixsp_non_noise_limit  ,
,
"How many non-noise blbs either side?"   
)

◆ INT_VAR_H() [26/42]

tesseract::Tesseract::INT_VAR_H ( fixsp_done_mode  ,
,
"What constitues done for spacing"   
)

◆ INT_VAR_H() [27/42]

tesseract::Tesseract::INT_VAR_H ( debug_fix_space_level  ,
,
"Contextual fixspace debug"   
)

◆ INT_VAR_H() [28/42]

tesseract::Tesseract::INT_VAR_H ( x_ht_acceptance_tolerance  ,
,
"Max allowed deviation of blob top outside of font data"   
)

◆ INT_VAR_H() [29/42]

tesseract::Tesseract::INT_VAR_H ( x_ht_min_change  ,
,
"Min change in xht before actually trying it"   
)

◆ INT_VAR_H() [30/42]

tesseract::Tesseract::INT_VAR_H ( superscript_debug  ,
,
"Debug level for sub & superscript fixer"   
)

◆ INT_VAR_H() [31/42]

tesseract::Tesseract::INT_VAR_H ( jpg_quality  ,
85  ,
"Set JPEG quality level"   
)

◆ INT_VAR_H() [32/42]

tesseract::Tesseract::INT_VAR_H ( user_defined_dpi  ,
,
"Specify DPI for input image"   
)

◆ INT_VAR_H() [33/42]

tesseract::Tesseract::INT_VAR_H ( min_characters_to_try  ,
50  ,
"Specify minimum characters to try during OSD"   
)

◆ INT_VAR_H() [34/42]

tesseract::Tesseract::INT_VAR_H ( suspect_level  ,
99  ,
"Suspect marker level"   
)

◆ INT_VAR_H() [35/42]

tesseract::Tesseract::INT_VAR_H ( suspect_space_level  ,
100  ,
"Min suspect level for rejecting spaces"   
)

◆ INT_VAR_H() [36/42]

tesseract::Tesseract::INT_VAR_H ( suspect_short_words  ,
,
"Don't Suspect dict wds longer than this"   
)

◆ INT_VAR_H() [37/42]

tesseract::Tesseract::INT_VAR_H ( tessedit_reject_mode  ,
,
"Rejection algorithm"   
)

◆ INT_VAR_H() [38/42]

tesseract::Tesseract::INT_VAR_H ( tessedit_image_border  ,
,
"Rej blbs near image edge limit"   
)

◆ INT_VAR_H() [39/42]

tesseract::Tesseract::INT_VAR_H ( min_sane_x_ht_pixels  ,
,
"Reject any x-ht lt or eq than this"   
)

◆ INT_VAR_H() [40/42]

tesseract::Tesseract::INT_VAR_H ( tessedit_page_number  ,
1,
"-1 -> All  pages,
else specific page to process"   
)

◆ INT_VAR_H() [41/42]

tesseract::Tesseract::INT_VAR_H ( tessedit_parallelize  ,
,
"Run in parallel where possible"   
)

◆ INT_VAR_H() [42/42]

tesseract::Tesseract::INT_VAR_H ( lstm_choice_mode  ,
,
"Allows to include alternative symbols choices in the hOCR output. " "Valid input values are  0,
1 and 2. 0 is the default value. " "With 1 the alternative symbol choices per timestep are included. " "With 2 the alternative symbol choices are accumulated per character."   
)

◆ join_words()

void tesseract::Tesseract::join_words ( WERD_RES word,
WERD_RES word2,
BlamerBundle orig_bb 
) const

◆ LSTMRecognizeWord()

void tesseract::Tesseract::LSTMRecognizeWord ( const BLOCK block,
ROW row,
WERD_RES word,
PointerVector< WERD_RES > *  words 
)

◆ make_reject_map()

void tesseract::Tesseract::make_reject_map ( WERD_RES word,
ROW row,
int16_t  pass 
)

◆ match_current_words()

void tesseract::Tesseract::match_current_words ( WERD_RES_LIST &  words,
ROW row,
BLOCK block 
)

◆ match_word_pass_n()

void tesseract::Tesseract::match_word_pass_n ( int  pass_n,
WERD_RES word,
ROW row,
BLOCK block 
)

match_word_pass2

Baseline normalize the word and pass it to Tess.

◆ MaximallyChopWord()

void tesseract::Tesseract::MaximallyChopWord ( const GenericVector< TBOX > &  boxes,
BLOCK block,
ROW row,
WERD_RES word_res 
)

Tests the chopper by exhaustively running chop_one_blob. The word_res will contain filled chopped_word, seam_array, denorm, box_word and best_state for the maximally chopped word.

◆ mutable_pix_binary()

Pix** tesseract::Tesseract::mutable_pix_binary ( )
inline

◆ mutable_textord()

Textord* tesseract::Tesseract::mutable_textord ( )
inline

◆ nn_match_word()

void tesseract::Tesseract::nn_match_word ( WERD_RES word,
ROW row 
)

◆ nn_recover_rejects()

void tesseract::Tesseract::nn_recover_rejects ( WERD_RES word,
ROW row 
)

◆ noise_outlines()

bool tesseract::Tesseract::noise_outlines ( TWERD word)

◆ non_0_digit()

bool tesseract::Tesseract::non_0_digit ( const UNICHARSET ch_set,
UNICHAR_ID  unichar_id 
)

◆ non_O_upper()

bool tesseract::Tesseract::non_O_upper ( const UNICHARSET ch_set,
UNICHAR_ID  unichar_id 
)

◆ num_sub_langs()

int tesseract::Tesseract::num_sub_langs ( ) const
inline

◆ one_ell_conflict()

bool tesseract::Tesseract::one_ell_conflict ( WERD_RES word_res,
bool  update_map 
)

◆ output_pass()

void tesseract::Tesseract::output_pass ( PAGE_RES_IT page_res_it,
const TBOX target_word_box 
)

◆ ParseLanguageString()

void tesseract::Tesseract::ParseLanguageString ( const char *  lang_str,
GenericVector< STRING > *  to_load,
GenericVector< STRING > *  not_to_load 
)

◆ pgeditor_main()

void tesseract::Tesseract::pgeditor_main ( int  width,
int  height,
PAGE_RES page_res 
)

pgeditor_main()

Top level editor operation: Setup a new window and an according event handler

◆ pix_binary()

Pix* tesseract::Tesseract::pix_binary ( ) const
inline

◆ pix_grey()

Pix* tesseract::Tesseract::pix_grey ( ) const
inline

◆ pix_original()

Pix* tesseract::Tesseract::pix_original ( ) const
inline

◆ potential_word_crunch()

bool tesseract::Tesseract::potential_word_crunch ( WERD_RES word,
GARBAGE_LEVEL  garbage_level,
bool  ok_dict_word 
)

◆ PreenXHeights()

void tesseract::Tesseract::PreenXHeights ( BLOCK_LIST *  block_list)

Any row xheight that is significantly different from the median is set to the median.

◆ PrepareForPageseg()

void tesseract::Tesseract::PrepareForPageseg ( )

◆ PrepareForTessOCR()

void tesseract::Tesseract::PrepareForTessOCR ( BLOCK_LIST *  block_list,
Tesseract osd_tess,
OSResults osr 
)

◆ PrerecAllWordsPar()

void tesseract::Tesseract::PrerecAllWordsPar ( const GenericVector< WordData > &  words)

◆ process_cmd_win_event()

bool tesseract::Tesseract::process_cmd_win_event ( int32_t  cmd_event,
char *  new_value 
)

◆ process_image_event()

void tesseract::Tesseract::process_image_event ( const SVEvent event)

process_image_event()

User has done something in the image window - mouse down or up. Work out what it is and do something with it. If DOWN - just remember where it was. If UP - for each word in the selected area do the operation defined by the current mode.

◆ process_selected_words()

void tesseract::Tesseract::process_selected_words ( PAGE_RES page_res,
TBOX selection_box,
bool(tesseract::Tesseract::*)(PAGE_RES_IT *pr_it)  word_processor 
)

◆ ProcessTargetWord()

bool tesseract::Tesseract::ProcessTargetWord ( const TBOX word_box,
const TBOX target_word_box,
const char *  word_config,
int  pass 
)

◆ quality_based_rejection()

void tesseract::Tesseract::quality_based_rejection ( PAGE_RES_IT page_res_it,
bool  good_quality_doc 
)

◆ read_config_file()

void tesseract::Tesseract::read_config_file ( const char *  filename,
SetParamConstraint  constraint 
)

◆ ReassignDiacritics()

bool tesseract::Tesseract::ReassignDiacritics ( int  pass,
PAGE_RES_IT pr_it,
bool *  make_next_word_fuzzy 
)

◆ recog_all_words()

bool tesseract::Tesseract::recog_all_words ( PAGE_RES page_res,
ETEXT_DESC monitor,
const TBOX target_word_box,
const char *  word_config,
int  dopasses 
)

recog_all_words()

Walk the page_res, recognizing all the words. If monitor is not null, it is used as a progress monitor/timeout/cancel. If dopasses is 0, all recognition passes are run, 1 just pass 1, 2 passes2 and higher. If target_word_box is not null, special things are done to words that overlap the target_word_box: if word_config is not null, the word config file is read for just the target word(s), otherwise, on pass 2 and beyond ONLY the target words are processed (Jetsoft modification.) Returns false if we cancelled prematurely.

Parameters
page_respage structure
monitorprogress monitor
word_configword_config file
target_word_boxspecifies just to extract a rectangle
dopasses0 - all, 1 just pass 1, 2 passes 2 and higher

◆ recog_interactive()

bool tesseract::Tesseract::recog_interactive ( PAGE_RES_IT pr_it)

Recognize a single word in interactive mode.

Parameters
pr_itthe page results iterator

◆ recog_pseudo_word()

void tesseract::Tesseract::recog_pseudo_word ( PAGE_RES page_res,
TBOX selection_box 
)

◆ recog_training_segmented()

void tesseract::Tesseract::recog_training_segmented ( const STRING fname,
PAGE_RES page_res,
volatile ETEXT_DESC monitor,
FILE *  output_file 
)

◆ recog_word()

void tesseract::Tesseract::recog_word ( WERD_RES word)

◆ recog_word_recursive()

void tesseract::Tesseract::recog_word_recursive ( WERD_RES word)

◆ RecogAllWordsPassN()

bool tesseract::Tesseract::RecogAllWordsPassN ( int  pass_n,
ETEXT_DESC monitor,
PAGE_RES_IT pr_it,
GenericVector< WordData > *  words 
)

◆ recognize_page()

void tesseract::Tesseract::recognize_page ( STRING image_name)

◆ reject_edge_blobs()

void tesseract::Tesseract::reject_edge_blobs ( WERD_RES word)

◆ reject_I_1_L()

void tesseract::Tesseract::reject_I_1_L ( WERD_RES word)

◆ reject_mostly_rejects()

void tesseract::Tesseract::reject_mostly_rejects ( WERD_RES word)

◆ rejection_passes()

void tesseract::Tesseract::rejection_passes ( PAGE_RES page_res,
ETEXT_DESC monitor,
const TBOX target_word_box,
const char *  word_config 
)

◆ repeated_nonalphanum_wd()

bool tesseract::Tesseract::repeated_nonalphanum_wd ( WERD_RES word,
ROW row 
)

◆ ReportFailedBox()

void tesseract::Tesseract::ReportFailedBox ( int  boxfile_lineno,
TBOX  box,
const char *  box_ch,
const char *  err_msg 
)

Logs a bad box by line in the box file and box coords.

◆ ReportXhtFixResult()

void tesseract::Tesseract::ReportXhtFixResult ( bool  accept_new_word,
float  new_x_ht,
WERD_RES word,
WERD_RES new_word 
)

◆ ReSegmentByClassification()

void tesseract::Tesseract::ReSegmentByClassification ( PAGE_RES page_res)

Resegments the words by running the classifier in an attempt to find the correct segmentation that produces the required string.

◆ ResegmentCharBox()

bool tesseract::Tesseract::ResegmentCharBox ( PAGE_RES page_res,
const TBOX prev_box,
const TBOX box,
const TBOX next_box,
const char *  correct_text 
)

Gather consecutive blobs that match the given box into the best_state and corresponding correct_text.

Fights over which box owns which blobs are settled by pre-chopping and applying the blobs to box or next_box with the least non-overlap.

Returns
false if the box was in error, which can only be caused by failing to find an appropriate blob for a box.

This means that occasionally, blobs may be incorrectly segmented if the chopper fails to find a suitable chop point.

◆ ResegmentWordBox()

bool tesseract::Tesseract::ResegmentWordBox ( BLOCK_LIST *  block_list,
const TBOX box,
const TBOX next_box,
const char *  correct_text 
)

Consume all source blobs that strongly overlap the given box, putting them into a new word, with the correct_text label. Fights over which box owns which blobs are settled by applying the blobs to box or next_box with the least non-overlap.

Returns
false if the box was in error, which can only be caused by failing to find an overlapping blob for a box.

◆ ResetAdaptiveClassifier()

void tesseract::Tesseract::ResetAdaptiveClassifier ( )

◆ ResetDocumentDictionary()

void tesseract::Tesseract::ResetDocumentDictionary ( )

◆ reskew()

const FCOORD& tesseract::Tesseract::reskew ( ) const
inline

◆ RetryWithLanguage()

int tesseract::Tesseract::RetryWithLanguage ( const WordData word_data,
WordRecognizer  recognizer,
bool  debug,
WERD_RES **  in_word,
PointerVector< WERD_RES > *  best_words 
)

◆ right_to_left()

bool tesseract::Tesseract::right_to_left ( ) const
inline

◆ RunOldFixXht()

bool tesseract::Tesseract::RunOldFixXht ( WERD_RES word,
BLOCK block,
ROW row 
)

◆ safe_dict_word()

int16_t tesseract::Tesseract::safe_dict_word ( const WERD_RES werd_res)

◆ scaled_color()

Pix* tesseract::Tesseract::scaled_color ( ) const
inline

◆ scaled_factor()

int tesseract::Tesseract::scaled_factor ( ) const
inline

◆ script_pos_pass()

void tesseract::Tesseract::script_pos_pass ( PAGE_RES page_res)

◆ SearchForText()

void tesseract::Tesseract::SearchForText ( const GenericVector< BLOB_CHOICE_LIST *> *  choices,
int  choices_pos,
int  choices_length,
const GenericVector< UNICHAR_ID > &  target_text,
int  text_index,
float  rating,
GenericVector< int > *  segmentation,
float *  best_rating,
GenericVector< int > *  best_segmentation 
)

Recursive helper to find a match to the target_text (from text_index position) in the choices (from choices_pos position).

Parameters
choicesis an array of GenericVectors, of length choices_length, with each element representing a starting position in the word, and the GenericVector holding classification results for a sequence of consecutive blobs, with index 0 being a single blob, index 1 being 2 blobs etc.
choices_pos
choices_length
target_text
text_index
rating
segmentation
best_rating
best_segmentation

◆ SearchWords()

void tesseract::Tesseract::SearchWords ( PointerVector< WERD_RES > *  words)

◆ SegmentPage()

int tesseract::Tesseract::SegmentPage ( const STRING input_file,
BLOCK_LIST *  blocks,
Tesseract osd_tess,
OSResults osr 
)

Segment the page according to the current value of tessedit_pageseg_mode. pix_binary_ is used as the source image and should not be nullptr. On return the blocks list owns all the constructed page layout.

◆ SelectGoodDiacriticOutlines()

bool tesseract::Tesseract::SelectGoodDiacriticOutlines ( int  pass,
float  certainty_threshold,
PAGE_RES_IT pr_it,
C_BLOB blob,
const GenericVector< C_OUTLINE *> &  outlines,
int  num_outlines,
GenericVector< bool > *  ok_outlines 
)

◆ set_done()

void tesseract::Tesseract::set_done ( WERD_RES word,
int16_t  pass 
)

◆ set_pix_grey()

void tesseract::Tesseract::set_pix_grey ( Pix *  grey_pix)
inline

◆ set_pix_original()

void tesseract::Tesseract::set_pix_original ( Pix *  original_pix)
inline

◆ set_pix_thresholds()

void tesseract::Tesseract::set_pix_thresholds ( Pix *  thresholds)
inline

◆ set_source_resolution()

void tesseract::Tesseract::set_source_resolution ( int  ppi)
inline

◆ set_unlv_suspects()

void tesseract::Tesseract::set_unlv_suspects ( WERD_RES word)

◆ set_word_fonts()

void tesseract::Tesseract::set_word_fonts ( WERD_RES word)

set_word_fonts

Get the fonts for the word.

◆ SetBlackAndWhitelist()

void tesseract::Tesseract::SetBlackAndWhitelist ( )

◆ SetEquationDetect()

void tesseract::Tesseract::SetEquationDetect ( EquationDetect detector)

◆ SetScaledColor()

void tesseract::Tesseract::SetScaledColor ( int  factor,
Pix *  color 
)
inline

◆ SetupAllWordsPassN()

void tesseract::Tesseract::SetupAllWordsPassN ( int  pass_n,
const TBOX target_word_box,
const char *  word_config,
PAGE_RES page_res,
GenericVector< WordData > *  words 
)

If tesseract is to be run, sets the words up ready for it.

◆ SetupApplyBoxes()

PAGE_RES * tesseract::Tesseract::SetupApplyBoxes ( const GenericVector< TBOX > &  boxes,
BLOCK_LIST *  block_list 
)

Builds a PAGE_RES from the block_list in the way required for ApplyBoxes: All fuzzy spaces are removed, and all the words are maximally chopped.

◆ SetupPageSegAndDetectOrientation()

ColumnFinder * tesseract::Tesseract::SetupPageSegAndDetectOrientation ( PageSegMode  pageseg_mode,
BLOCK_LIST *  blocks,
Tesseract osd_tess,
OSResults osr,
TO_BLOCK_LIST *  to_blocks,
Pix **  photo_mask_pix,
Pix **  music_mask_pix 
)

Sets up auto page segmentation, determines the orientation, and corrects it. Somewhat arbitrary chunk of functionality, factored out of AutoPageSeg to facilitate testing. photo_mask_pix is a pointer to a nullptr pointer that will be filled on return with the leptonica photo mask, which must be pixDestroyed by the caller. to_blocks is an empty list that will be filled with (usually a single) block that is used during layout analysis. This ugly API is required because of the possibility of a unlv zone file. TODO(rays) clean this up. See AutoPageSeg for other arguments. The returned ColumnFinder must be deleted after use.

◆ SetupUniversalFontIds()

void tesseract::Tesseract::SetupUniversalFontIds ( )

◆ SetupWordPassN()

void tesseract::Tesseract::SetupWordPassN ( int  pass_n,
WordData word 
)

◆ SetupWordScripts()

void tesseract::Tesseract::SetupWordScripts ( BLOCK_LIST *  blocks)

◆ source_resolution()

int tesseract::Tesseract::source_resolution ( ) const
inline

◆ split_and_recog_word()

void tesseract::Tesseract::split_and_recog_word ( WERD_RES word)

◆ split_word()

void tesseract::Tesseract::split_word ( WERD_RES word,
int  split_pt,
WERD_RES **  right_piece,
BlamerBundle **  orig_blamer_bundle 
) const

◆ STRING_VAR_H() [1/17]

tesseract::Tesseract::STRING_VAR_H ( tessedit_char_blacklist  ,
""  ,
"Blacklist of chars not to recognize"   
)

◆ STRING_VAR_H() [2/17]

tesseract::Tesseract::STRING_VAR_H ( tessedit_char_whitelist  ,
""  ,
"Whitelist of chars to recognize"   
)

◆ STRING_VAR_H() [3/17]

tesseract::Tesseract::STRING_VAR_H ( tessedit_char_unblacklist  ,
""  ,
"List of chars to override tessedit_char_blacklist"   
)

◆ STRING_VAR_H() [4/17]

tesseract::Tesseract::STRING_VAR_H ( tessedit_write_params_to_file  ,
""  ,
"Write all parameters to the given file."   
)

◆ STRING_VAR_H() [5/17]

tesseract::Tesseract::STRING_VAR_H ( applybox_exposure_pattern  ,
".exp"  ,
"Exposure value follows this pattern in the image" " filename. The name of the image files are expected" " to be in the form ..exp.tif"  [lang][fontname][num] 
)

◆ STRING_VAR_H() [6/17]

tesseract::Tesseract::STRING_VAR_H ( chs_leading_punct  )

◆ STRING_VAR_H() [7/17]

tesseract::Tesseract::STRING_VAR_H ( chs_trailing_punct1  ,
 
)

◆ STRING_VAR_H() [8/17]

tesseract::Tesseract::STRING_VAR_H ( chs_trailing_punct2  ,
 
)

◆ STRING_VAR_H() [9/17]

tesseract::Tesseract::STRING_VAR_H ( outlines_odd  ,
"%| "  ,
"Non standard number of outlines"   
)

◆ STRING_VAR_H() [10/17]

tesseract::Tesseract::STRING_VAR_H ( outlines_2  ,
"ij!?%\  ,
"Non standard number of outlines"   
)

◆ STRING_VAR_H() [11/17]

tesseract::Tesseract::STRING_VAR_H ( numeric_punctuation  ,
.,
,
"Punct. chs expected WITHIN numbers"   
)

◆ STRING_VAR_H() [12/17]

tesseract::Tesseract::STRING_VAR_H ( unrecognised_char  ,
"|"  ,
"Output char for unidentified blobs"   
)

◆ STRING_VAR_H() [13/17]

tesseract::Tesseract::STRING_VAR_H ( ok_repeated_ch_non_alphanum_wds  ,
"-?*\  ,
"Allow NN to unrej"   
)

◆ STRING_VAR_H() [14/17]

tesseract::Tesseract::STRING_VAR_H ( conflict_set_I_l_1  ,
"Il1"  [],
"Il1 conflict set"   
)

◆ STRING_VAR_H() [15/17]

tesseract::Tesseract::STRING_VAR_H ( file_type  ,
".tif"  ,
"Filename extension"   
)

◆ STRING_VAR_H() [16/17]

tesseract::Tesseract::STRING_VAR_H ( tessedit_load_sublangs  ,
""  ,
"List of languages to load with this one"   
)

◆ STRING_VAR_H() [17/17]

tesseract::Tesseract::STRING_VAR_H ( page_separator  ,
"\  ,
"Page separator(default is form feed control character)"   
)

◆ SubAndSuperscriptFix()

bool tesseract::Tesseract::SubAndSuperscriptFix ( WERD_RES word)

Attempt to split off any high (or low) bits at the ends of the word with poor certainty and recognize them separately. If the certainty gets much better and other sanity checks pass, accept.

This superscript fix is meant to be called in the second pass of recognition when we have tried once and already have a preliminary answer for word.

Returns
Whether we modified the given word.

◆ terrible_word_crunch()

bool tesseract::Tesseract::terrible_word_crunch ( WERD_RES word,
GARBAGE_LEVEL  garbage_level 
)

◆ tess_acceptable_word()

bool tesseract::Tesseract::tess_acceptable_word ( WERD_RES word)

◆ tess_add_doc_word()

void tesseract::Tesseract::tess_add_doc_word ( WERD_CHOICE word_choice)

◆ tess_segment_pass_n()

void tesseract::Tesseract::tess_segment_pass_n ( int  pass_n,
WERD_RES word 
)

◆ TestNewNormalization()

bool tesseract::Tesseract::TestNewNormalization ( int  original_misfits,
float  baseline_shift,
float  new_x_ht,
WERD_RES word,
BLOCK block,
ROW row 
)

◆ textord()

const Textord& tesseract::Tesseract::textord ( ) const
inline

◆ TidyUp()

void tesseract::Tesseract::TidyUp ( PAGE_RES page_res)
  • Counts up the labelled words and the blobs within.
  • Deletes all unused or emptied words, counting the unused ones.
  • Resets W_BOL and W_EOL flags correctly.
  • Builds the rebuild_word and rebuilds the box_word and the best_choice.

◆ tilde_crunch()

void tesseract::Tesseract::tilde_crunch ( PAGE_RES_IT page_res_it)

◆ tilde_delete()

void tesseract::Tesseract::tilde_delete ( PAGE_RES_IT page_res_it)

◆ TrainedXheightFix()

bool tesseract::Tesseract::TrainedXheightFix ( WERD_RES word,
BLOCK block,
ROW row 
)

◆ TrainFromBoxes()

void tesseract::Tesseract::TrainFromBoxes ( const GenericVector< TBOX > &  boxes,
const GenericVector< STRING > &  texts,
BLOCK_LIST *  block_list,
DocumentData training_data 
)

◆ TrainLineRecognizer()

void tesseract::Tesseract::TrainLineRecognizer ( const STRING input_imagename,
const STRING output_basename,
BLOCK_LIST *  block_list 
)

◆ TrySuperscriptSplits()

WERD_RES * tesseract::Tesseract::TrySuperscriptSplits ( int  num_chopped_leading,
float  leading_certainty,
ScriptPos  leading_pos,
int  num_chopped_trailing,
float  trailing_certainty,
ScriptPos  trailing_pos,
WERD_RES word,
bool *  is_good,
int *  retry_rebuild_leading,
int *  retry_rebuild_trailing 
)

Try splitting off the given number of (chopped) blobs from the front and back of the given word and recognizing the pieces.

Parameters
[in]num_chopped_leadinghow many chopped blobs from the left end of the word to chop off and try recognizing as a superscript (or subscript)
[in]leading_certaintythe (minimum) certainty had by the characters in the original leading section.
[in]leading_pos"super" or "sub" (for debugging)
[in]num_chopped_trailinghow many chopped blobs from the right end of the word to chop off and try recognizing as a superscript (or subscript)
[in]trailing_certaintythe (minimum) certainty had by the characters in the original trailing section.
[in]trailing_pos"super" or "sub" (for debugging)
[in]wordthe word to try to chop up.
[out]is_gooddo we believe our result?
[out]retry_rebuild_leading,retry_rebuild_trailingIf non-zero, and !is_good, then the caller may have luck trying to split the returned word with this number of (rebuilt) leading and trailing blobs / unichars.
Returns
A word which is the result of re-recognizing as asked.

◆ unrej_good_chs()

void tesseract::Tesseract::unrej_good_chs ( WERD_RES word,
ROW row 
)

◆ unrej_good_quality_words()

void tesseract::Tesseract::unrej_good_quality_words ( PAGE_RES_IT page_res_it)

◆ word_adaptable()

bool tesseract::Tesseract::word_adaptable ( WERD_RES word,
uint16_t  mode 
)

◆ word_blank_and_set_display()

bool tesseract::Tesseract::word_blank_and_set_display ( PAGE_RES_IT pr_its)

◆ word_bln_display()

bool tesseract::Tesseract::word_bln_display ( PAGE_RES_IT pr_it)

word_bln_display()

Normalize word and display in word window

◆ word_blob_quality()

int16_t tesseract::Tesseract::word_blob_quality ( WERD_RES word,
ROW row 
)

◆ word_char_quality()

void tesseract::Tesseract::word_char_quality ( WERD_RES word,
ROW row,
int16_t *  match_count,
int16_t *  accepted_match_count 
)

◆ word_contains_non_1_digit()

bool tesseract::Tesseract::word_contains_non_1_digit ( const char *  word,
const char *  word_lengths 
)

◆ word_deletable()

CRUNCH_MODE tesseract::Tesseract::word_deletable ( WERD_RES word,
int16_t &  delete_mode 
)

◆ word_display()

bool tesseract::Tesseract::word_display ( PAGE_RES_IT pr_it)

word_display() Word Processor

Display a word according to its display modes

◆ word_dumper()

bool tesseract::Tesseract::word_dumper ( PAGE_RES_IT pr_it)

word_dumper()

Dump members to the debug window

◆ word_outline_errs()

int16_t tesseract::Tesseract::word_outline_errs ( WERD_RES word)

◆ word_set_display()

bool tesseract::Tesseract::word_set_display ( PAGE_RES_IT pr_it)

word_set_display() Word processor

Display word according to current display mode settings

◆ worst_noise_blob()

int16_t tesseract::Tesseract::worst_noise_blob ( WERD_RES word_res,
float *  worst_noise_score 
)

◆ write_results()

void tesseract::Tesseract::write_results ( PAGE_RES_IT page_res_it,
char  newline_type,
bool  force_eol 
)

Member Data Documentation

◆ backup_config_file_

const char* tesseract::Tesseract::backup_config_file_
private

◆ deskew_

FCOORD tesseract::Tesseract::deskew_
private

◆ equ_detect_

EquationDetect* tesseract::Tesseract::equ_detect_
private

◆ font_table_size_

int tesseract::Tesseract::font_table_size_
private

◆ lstm_recognizer_

LSTMRecognizer* tesseract::Tesseract::lstm_recognizer_
private

◆ most_recently_used_

Tesseract* tesseract::Tesseract::most_recently_used_
private

◆ pix_binary_

Pix* tesseract::Tesseract::pix_binary_
private

◆ pix_grey_

Pix* tesseract::Tesseract::pix_grey_
private

◆ pix_original_

Pix* tesseract::Tesseract::pix_original_
private

◆ pix_thresholds_

Pix* tesseract::Tesseract::pix_thresholds_
private

◆ pixa_debug_

DebugPixa tesseract::Tesseract::pixa_debug_
private

◆ reskew_

FCOORD tesseract::Tesseract::reskew_
private

◆ right_to_left_

bool tesseract::Tesseract::right_to_left_
private

◆ scaled_color_

Pix* tesseract::Tesseract::scaled_color_
private

◆ scaled_factor_

int tesseract::Tesseract::scaled_factor_
private

◆ source_resolution_

int tesseract::Tesseract::source_resolution_
private

◆ splitter_

ShiroRekhaSplitter tesseract::Tesseract::splitter_
private

◆ stats_

TesseractStats tesseract::Tesseract::stats_
private

◆ sub_langs_

GenericVector<Tesseract*> tesseract::Tesseract::sub_langs_
private

◆ textord_

Textord tesseract::Tesseract::textord_
private

◆ train_line_page_num_

int tesseract::Tesseract::train_line_page_num_
private

◆ word_config_

STRING tesseract::Tesseract::word_config_
private

The documentation for this class was generated from the following files: