Bundle together all the things pertaining to the best choice/state. More...
#include <lm_state.h>

Public Member Functions | |
| BestChoiceBundle (int matrix_dimension) | |
| ~BestChoiceBundle () | |
Public Attributes | |
| bool | updated |
| Flag to indicate whether anything was changed. More... | |
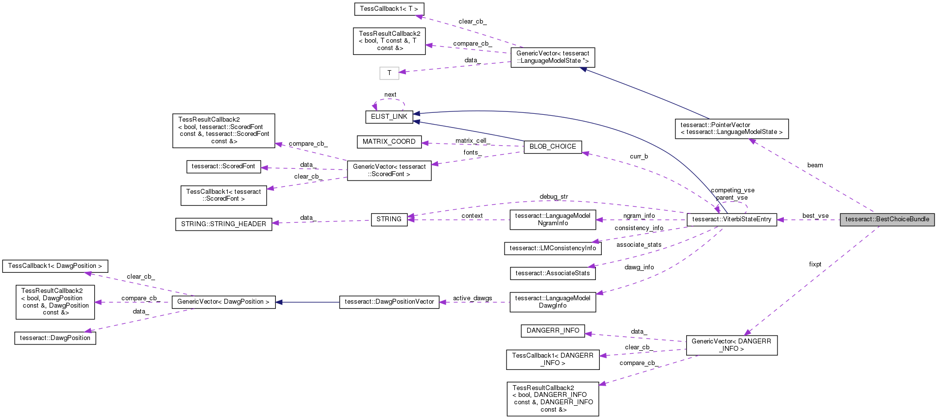
| DANGERR | fixpt |
| Places to try to fix the word suggested by ambiguity checking. More... | |
| PointerVector< LanguageModelState > | beam |
| ViterbiStateEntry * | best_vse |
| Best ViterbiStateEntry and BLOB_CHOICE. More... | |
Bundle together all the things pertaining to the best choice/state.
|
inlineexplicit |
|
inline |
| PointerVector<LanguageModelState> tesseract::BestChoiceBundle::beam |
The beam. One LanguageModelState containing a list of ViterbiStateEntry per row in the ratings matrix containing all VSEs whose BLOB_CHOICE is somewhere in the corresponding row.
| ViterbiStateEntry* tesseract::BestChoiceBundle::best_vse |
Best ViterbiStateEntry and BLOB_CHOICE.
| DANGERR tesseract::BestChoiceBundle::fixpt |
Places to try to fix the word suggested by ambiguity checking.
| bool tesseract::BestChoiceBundle::updated |
Flag to indicate whether anything was changed.