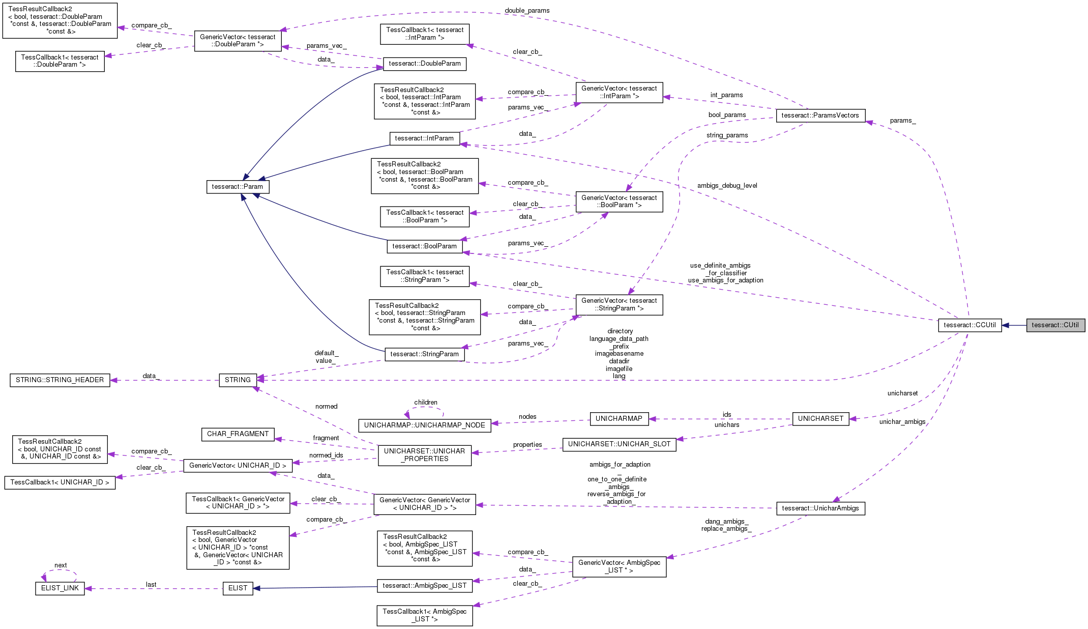
#include <cutil_class.h>


Public Member Functions | |
| CUtil ()=default | |
| virtual | ~CUtil () |
| void | read_variables (const char *filename, bool global_only) |
Public Member Functions inherited from tesseract::CCUtil | |
| CCUtil () | |
| virtual | ~CCUtil () |
| void | main_setup (const char *argv0, const char *basename) |
| CCUtil::main_setup - set location of tessdata and name of image. More... | |
| ParamsVectors * | params () |
Additional Inherited Members | |
Public Attributes inherited from tesseract::CCUtil | |
| STRING | datadir |
| STRING | imagebasename |
| STRING | lang |
| STRING | language_data_path_prefix |
| UNICHARSET | unicharset |
| UnicharAmbigs | unichar_ambigs |
| STRING | imagefile |
| STRING | directory |
| tesseract::IntParam | ambigs_debug_level |
| tesseract::BoolParam | use_definite_ambigs_for_classifier |
| tesseract::BoolParam | use_ambigs_for_adaption |
|
default |
|
virtualdefault |
| void tesseract::CUtil::read_variables | ( | const char * | filename, |
| bool | global_only | ||
| ) |