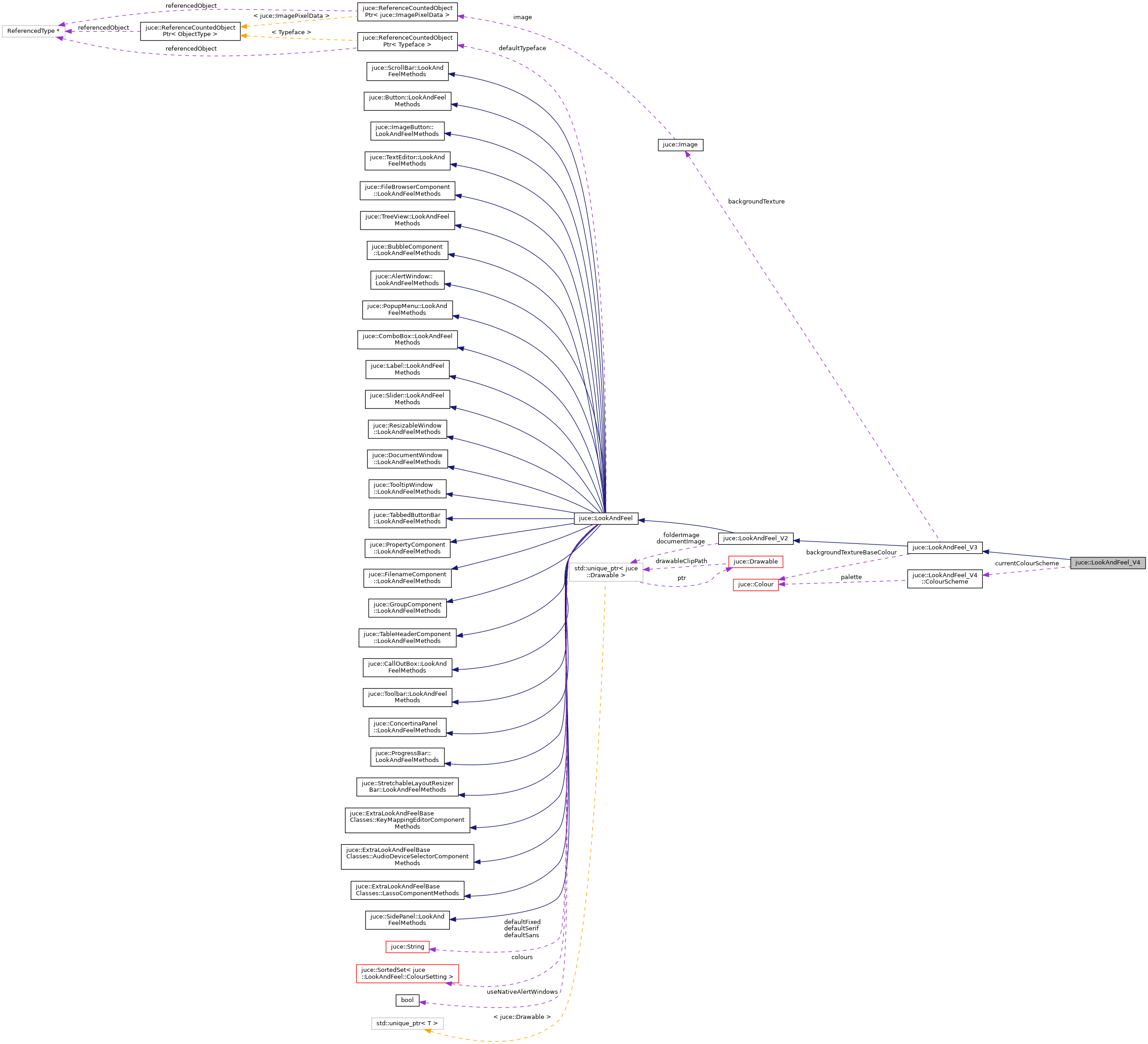
The latest JUCE look-and-feel style, as introduced in 2017. More...
#include <juce_LookAndFeel_V4.h>


Classes | |
| class | ColourScheme |
| A struct containing the set of colours to apply to the GUI. More... | |
Public Member Functions | |
| LookAndFeel_V4 () | |
| Creates a LookAndFeel_V4 object with a default colour scheme. More... | |
| LookAndFeel_V4 (ColourScheme) | |
| Creates a LookAndFeel_V4 object with a given colour scheme. More... | |
| ~LookAndFeel_V4 () override | |
| Destructor. More... | |
| bool | areLinesDrawnForTreeView (TreeView &) override |
| bool | areScrollbarButtonsVisible () override |
| void | changeToggleButtonWidthToFitText (ToggleButton &) override |
| AlertWindow * | createAlertWindow (const String &title, const String &message, const String &button1, const String &button2, const String &button3, MessageBoxIconType iconType, int numButtons, Component *associatedComponent) override |
| CaretComponent * | createCaretComponent (Component *keyFocusOwner) override |
| Label * | createComboBoxTextBox (ComboBox &) override |
| Button * | createDocumentWindowButton (int) override |
| std::unique_ptr< DropShadower > | createDropShadowerForComponent (Component &) override |
| Creates a drop-shadower for a given component, if required. More... | |
| Button * | createFileBrowserGoUpButton () override |
| AttributedString | createFileChooserHeaderText (const String &title, const String &instructions) override |
| Button * | createFilenameComponentBrowseButton (const String &text) override |
| std::unique_ptr< FocusOutline > | createFocusOutlineForComponent (Component &) override |
| Creates a focus outline for a given component, if required. More... | |
| virtual std::unique_ptr< LowLevelGraphicsContext > | createGraphicsContext (const Image &imageToRenderOn, Point< int > origin, const RectangleList< int > &initialClip) |
| Creates a new graphics context object. More... | |
| Button * | createSliderButton (Slider &, bool isIncrement) override |
| Label * | createSliderTextBox (Slider &) override |
| Button * | createTabBarExtrasButton () override |
| void | createTabButtonShape (TabBarButton &, Path &, bool isMouseOver, bool isMouseDown) override |
| Button * | createToolbarMissingItemsButton (Toolbar &) override |
| void | drawAlertBox (Graphics &, AlertWindow &, const Rectangle< int > &textArea, TextLayout &) override |
| void | drawBubble (Graphics &, BubbleComponent &, const Point< float > &tip, const Rectangle< float > &body) override |
| void | drawButtonBackground (Graphics &, Button &, const Colour &backgroundColour, bool shouldDrawButtonAsHighlighted, bool shouldDrawButtonAsDown) override |
| void | drawButtonText (Graphics &, TextButton &, bool shouldDrawButtonAsHighlighted, bool shouldDrawButtonAsDown) override |
| Draws the text for a TextButton. More... | |
| void | drawCallOutBoxBackground (CallOutBox &, Graphics &, const Path &, Image &) override |
| void | drawComboBox (Graphics &, int width, int height, bool isButtonDown, int buttonX, int buttonY, int buttonW, int buttonH, ComboBox &) override |
| void | drawComboBoxTextWhenNothingSelected (Graphics &, ComboBox &, Label &) override |
| void | drawConcertinaPanelHeader (Graphics &, const Rectangle< int > &area, bool isMouseOver, bool isMouseDown, ConcertinaPanel &, Component &panel) override |
| void | drawCornerResizer (Graphics &, int w, int h, bool isMouseOver, bool isMouseDragging) override |
| void | drawDocumentWindowTitleBar (DocumentWindow &, Graphics &, int, int, int, int, const Image *, bool) override |
| void | drawDrawableButton (Graphics &, DrawableButton &, bool shouldDrawButtonAsHighlighted, bool shouldDrawButtonAsDown) override |
| void | drawFileBrowserRow (Graphics &, int width, int height, const File &file, const String &filename, Image *icon, const String &fileSizeDescription, const String &fileTimeDescription, bool isDirectory, bool isItemSelected, int itemIndex, DirectoryContentsDisplayComponent &) override |
| void | drawGroupComponentOutline (Graphics &, int w, int h, const String &text, const Justification &, GroupComponent &) override |
| void | drawImageButton (Graphics &, Image *, int imageX, int imageY, int imageW, int imageH, const Colour &overlayColour, float imageOpacity, ImageButton &) override |
| void | drawKeymapChangeButton (Graphics &, int width, int height, Button &button, const String &keyDescription) override |
| void | drawLabel (Graphics &, Label &) override |
| void | drawLasso (Graphics &, Component &) override |
| void | drawLevelMeter (Graphics &, int, int, float) override |
| void | drawLinearSlider (Graphics &, int x, int y, int width, int height, float sliderPos, float minSliderPos, float maxSliderPos, const Slider::SliderStyle, Slider &) override |
| void | drawLinearSliderBackground (Graphics &, int x, int y, int width, int height, float sliderPos, float minSliderPos, float maxSliderPos, const Slider::SliderStyle, Slider &) override |
| void | drawLinearSliderThumb (Graphics &, int x, int y, int width, int height, float sliderPos, float minSliderPos, float maxSliderPos, const Slider::SliderStyle, Slider &) override |
| void | drawMenuBarBackground (Graphics &, int width, int height, bool isMouseOverBar, MenuBarComponent &) override |
| void | drawMenuBarItem (Graphics &, int width, int height, int itemIndex, const String &itemText, bool isMouseOverItem, bool isMenuOpen, bool isMouseOverBar, MenuBarComponent &) override |
| void | drawPointer (Graphics &, float x, float y, float diameter, const Colour &, int direction) noexcept |
| void | drawPopupMenuBackground (Graphics &, int width, int height) override |
| Fills the background of a popup menu component. More... | |
| void | drawPopupMenuBackgroundWithOptions (Graphics &, int width, int height, const PopupMenu::Options &) override |
| Fills the background of a popup menu component. More... | |
| void | drawPopupMenuColumnSeparatorWithOptions (Graphics &g, const Rectangle< int > &bounds, const PopupMenu::Options &) override |
| Implement this to draw some custom decoration between the columns of the popup menu. More... | |
| void | drawPopupMenuItem (Graphics &, const Rectangle< int > &area, bool isSeparator, bool isActive, bool isHighlighted, bool isTicked, bool hasSubMenu, const String &text, const String &shortcutKeyText, const Drawable *icon, const Colour *textColour) override |
| Draws one of the items in a popup menu. More... | |
| void | drawPopupMenuItemWithOptions (Graphics &, const Rectangle< int > &area, bool isHighlighted, const PopupMenu::Item &item, const PopupMenu::Options &) override |
| Draws one of the items in a popup menu. More... | |
| void | drawPopupMenuSectionHeader (Graphics &, const Rectangle< int > &area, const String §ionName) override |
| void | drawPopupMenuSectionHeaderWithOptions (Graphics &, const Rectangle< int > &area, const String §ionName, const PopupMenu::Options &) override |
| void | drawPopupMenuUpDownArrow (Graphics &, int width, int height, bool isScrollUpArrow) override |
| void | drawPopupMenuUpDownArrowWithOptions (Graphics &, int width, int height, bool isScrollUpArrow, const PopupMenu::Options &) override |
| void | drawProgressBar (Graphics &, ProgressBar &, int width, int height, double progress, const String &textToShow) override |
| Draws a progress bar. More... | |
| void | drawPropertyComponentBackground (Graphics &, int width, int height, PropertyComponent &) override |
| void | drawPropertyComponentLabel (Graphics &, int width, int height, PropertyComponent &) override |
| void | drawPropertyPanelSectionHeader (Graphics &, const String &name, bool isOpen, int width, int height) override |
| void | drawResizableFrame (Graphics &, int w, int h, const BorderSize< int > &) override |
| void | drawResizableWindowBorder (Graphics &, int w, int h, const BorderSize< int > &border, ResizableWindow &) override |
| void | drawRotarySlider (Graphics &, int x, int y, int width, int height, float sliderPosProportional, float rotaryStartAngle, float rotaryEndAngle, Slider &) override |
| void | drawScrollbar (Graphics &, ScrollBar &, int x, int y, int width, int height, bool isScrollbarVertical, int thumbStartPosition, int thumbSize, bool isMouseOver, bool isMouseDown) override |
| Draws the thumb area of a scrollbar. More... | |
| void | drawScrollbarButton (Graphics &, ScrollBar &, int width, int height, int buttonDirection, bool isScrollbarVertical, bool shouldDrawButtonAsHighlighted, bool shouldDrawButtonAsDown) override |
| Draws one of the buttons on a scrollbar. More... | |
| void | drawSpinningWaitAnimation (Graphics &, const Colour &colour, int x, int y, int w, int h) override |
| Draws a small image that spins to indicate that something's happening. More... | |
| void | drawStretchableLayoutResizerBar (Graphics &, int, int, bool, bool, bool) override |
| void | drawTabAreaBehindFrontButton (TabbedButtonBar &bar, Graphics &g, int w, int h) override |
| void | drawTabbedButtonBarBackground (TabbedButtonBar &, Graphics &) override |
| void | drawTabButton (TabBarButton &, Graphics &, bool isMouseOver, bool isMouseDown) override |
| void | drawTabButtonText (TabBarButton &, Graphics &, bool isMouseOver, bool isMouseDown) override |
| void | drawTableHeaderBackground (Graphics &, TableHeaderComponent &) override |
| void | drawTableHeaderColumn (Graphics &, TableHeaderComponent &, const String &columnName, int columnId, int width, int height, bool isMouseOver, bool isMouseDown, int columnFlags) override |
| void | drawTextEditorOutline (Graphics &, int width, int height, TextEditor &) override |
| void | drawTickBox (Graphics &, Component &, float x, float y, float w, float h, bool ticked, bool isEnabled, bool shouldDrawButtonAsHighlighted, bool shouldDrawButtonAsDown) override |
| void | drawToggleButton (Graphics &, ToggleButton &, bool shouldDrawButtonAsHighlighted, bool shouldDrawButtonAsDown) override |
| Draws the contents of a standard ToggleButton. More... | |
| void | drawTooltip (Graphics &, const String &text, int width, int height) override |
| void | drawTreeviewPlusMinusBox (Graphics &, const Rectangle< float > &area, Colour backgroundColour, bool isOpen, bool isMouseOver) override |
| void | fillResizableWindowBackground (Graphics &, int w, int h, const BorderSize< int > &, ResizableWindow &) override |
| void | fillTabButtonShape (TabBarButton &, Graphics &, const Path &, bool isMouseOver, bool isMouseDown) override |
| void | fillTextEditorBackground (Graphics &, int width, int height, TextEditor &) override |
| Colour | findColour (int colourId) const noexcept |
| Looks for a colour that has been registered with the given colour ID number. More... | |
| int | getAlertBoxWindowFlags () override |
| int | getAlertWindowButtonHeight () override |
| Font | getAlertWindowFont () override |
| Font | getAlertWindowMessageFont () override |
| Override this function to supply a custom font for the alert window message. More... | |
| Font | getAlertWindowTitleFont () override |
| Override this function to supply a custom font for the alert window title. More... | |
| int | getCallOutBoxBorderSize (const CallOutBox &) override |
| float | getCallOutBoxCornerSize (const CallOutBox &) override |
| Font | getComboBoxFont (ComboBox &) override |
| Path | getCrossShape (float height) override |
| Returns a cross shape for use in yes/no boxes, etc. More... | |
| ColourScheme & | getCurrentColourScheme () noexcept |
| const Drawable * | getDefaultDocumentFileImage () override |
| const Drawable * | getDefaultFolderImage () override |
| int | getDefaultMenuBarHeight () override |
| int | getDefaultScrollbarWidth () override |
| Returns the default thickness to use for a scrollbar. More... | |
| void | getIdealPopupMenuItemSize (const String &text, bool isSeparator, int standardMenuItemHeight, int &idealWidth, int &idealHeight) override |
| Finds the best size for an item in a popup menu. More... | |
| void | getIdealPopupMenuItemSizeWithOptions (const String &text, bool isSeparator, int standardMenuItemHeight, int &idealWidth, int &idealHeight, const PopupMenu::Options &) override |
| Finds the best size for an item in a popup menu. More... | |
| BorderSize< int > | getLabelBorderSize (Label &) override |
| Font | getLabelFont (Label &) override |
| Font | getMenuBarFont (MenuBarComponent &, int itemIndex, const String &itemText) override |
| int | getMenuBarItemWidth (MenuBarComponent &, int itemIndex, const String &itemText) override |
| int | getMenuWindowFlags () override |
| int | getMinimumScrollbarThumbSize (ScrollBar &) override |
| Returns the minimum length in pixels to use for a scrollbar thumb. More... | |
| virtual MouseCursor | getMouseCursorFor (Component &) |
| Override this to get the chance to swap a component's mouse cursor for a customised one. More... | |
| PopupMenu::Options | getOptionsForComboBoxPopupMenu (ComboBox &, Label &) override |
| Component * | getParentComponentForMenuOptions (const PopupMenu::Options &options) override |
| int | getPopupMenuBorderSize () override |
| int | getPopupMenuBorderSizeWithOptions (const PopupMenu::Options &) override |
| int | getPopupMenuColumnSeparatorWidthWithOptions (const PopupMenu::Options &) override |
| Return the amount of space that should be left between popup menu columns. More... | |
| Font | getPopupMenuFont () override |
| Returns the size and style of font to use in popup menus. More... | |
| Rectangle< int > | getPropertyComponentContentPosition (PropertyComponent &) override |
| int | getPropertyPanelSectionHeaderHeight (const String §ionTitle) override |
| int | getScrollbarButtonSize (ScrollBar &) override |
| Returns the length in pixels to use for a scrollbar button. More... | |
| ImageEffectFilter * | getScrollbarEffect () override |
| Returns the component effect to use for a scrollbar. More... | |
| Path | getSidePanelDismissButtonShape (SidePanel &) override |
| Font | getSidePanelTitleFont (SidePanel &) override |
| Justification | getSidePanelTitleJustification (SidePanel &) override |
| ImageEffectFilter * | getSliderEffect (Slider &) override |
| Slider::SliderLayout | getSliderLayout (Slider &) override |
| Font | getSliderPopupFont (Slider &) override |
| int | getSliderPopupPlacement (Slider &) override |
| int | getSliderThumbRadius (Slider &) override |
| int | getTabButtonBestWidth (TabBarButton &, int tabDepth) override |
| Rectangle< int > | getTabButtonExtraComponentBounds (const TabBarButton &, Rectangle< int > &textArea, Component &extraComp) override |
| Font | getTabButtonFont (TabBarButton &, float height) override |
| int | getTabButtonOverlap (int tabDepth) override |
| int | getTabButtonSpaceAroundImage () override |
| Font | getTextButtonFont (TextButton &, int buttonHeight) override |
| int | getTextButtonWidthToFitText (TextButton &, int buttonHeight) override |
| Path | getTickShape (float height) override |
| Returns a tick shape for use in yes/no boxes, etc. More... | |
| Rectangle< int > | getTooltipBounds (const String &tipText, Point< int > screenPos, Rectangle< int > parentArea) override |
| returns the bounds for a tooltip at the given screen coordinate, constrained within the given desktop area. More... | |
| int | getTreeViewIndentSize (TreeView &) override |
| virtual Typeface::Ptr | getTypefaceForFont (const Font &) |
| Returns the typeface that should be used for a given font. More... | |
| Array< int > | getWidthsForTextButtons (AlertWindow &, const Array< TextButton * > &) override |
| bool | isColourSpecified (int colourId) const noexcept |
| Returns true if the specified colour ID has been explicitly set using the setColour() method. More... | |
| bool | isProgressBarOpaque (ProgressBar &) override |
| bool | isUsingNativeAlertWindows () |
| Returns true if native alert windows will be used (if available). More... | |
| void | layoutFileBrowserComponent (FileBrowserComponent &, DirectoryContentsDisplayComponent *, FilePreviewComponent *, ComboBox *currentPathBox, TextEditor *filenameBox, Button *goUpButton) override |
| void | layoutFilenameComponent (FilenameComponent &, ComboBox *filenameBox, Button *browseButton) override |
| void | paintToolbarBackground (Graphics &, int width, int height, Toolbar &) override |
| void | paintToolbarButtonBackground (Graphics &, int width, int height, bool isMouseOver, bool isMouseDown, ToolbarItemComponent &) override |
| void | paintToolbarButtonLabel (Graphics &, int x, int y, int width, int height, const String &text, ToolbarItemComponent &) override |
| virtual void | playAlertSound () |
| Plays the system's default 'beep' noise, to alert the user about something very important. More... | |
| void | positionComboBoxText (ComboBox &, Label &) override |
| void | positionDocumentWindowButtons (DocumentWindow &, int, int, int, int, Button *, Button *, Button *, bool) override |
| void | preparePopupMenuWindow (Component &) override |
| void | setColour (int colourId, Colour colour) noexcept |
| Registers a colour to be used for a particular purpose. More... | |
| void | setColourScheme (ColourScheme) |
| void | setDefaultSansSerifTypeface (Typeface::Ptr newDefaultTypeface) |
| Allows you to supply a default typeface that will be returned as the default sans-serif font. More... | |
| void | setDefaultSansSerifTypefaceName (const String &newName) |
| Allows you to change the default sans-serif font. More... | |
| void | setUsingNativeAlertWindows (bool shouldUseNativeAlerts) |
| Sets whether native alert windows (if available) or standard JUCE AlertWindows drawn with AlertWindow::LookAndFeelMethods will be used. More... | |
| bool | shouldPopupMenuScaleWithTargetComponent (const PopupMenu::Options &options) override |
| Return true if you want your popup menus to scale with the target component's AffineTransform or scale factor. More... | |
Static Public Member Functions | |
| static void | createTabTextLayout (const TabBarButton &button, float length, float depth, Colour colour, TextLayout &) |
| static void | drawBevel (Graphics &, int x, int y, int width, int height, int bevelThickness, const Colour &topLeftColour=Colours::white, const Colour &bottomRightColour=Colours::black, bool useGradient=true, bool sharpEdgeOnOutside=true) |
| Draws a 3D raised (or indented) bevel using two colours. More... | |
| static void | drawGlassLozenge (Graphics &, float x, float y, float width, float height, const Colour &, float outlineThickness, float cornerSize, bool flatOnLeft, bool flatOnRight, bool flatOnTop, bool flatOnBottom) noexcept |
| Utility function to draw a shiny, glassy oblong (for text buttons). More... | |
| static void | drawGlassPointer (Graphics &, float x, float y, float diameter, const Colour &, float outlineThickness, int direction) noexcept |
| static void | drawGlassSphere (Graphics &, float x, float y, float diameter, const Colour &, float outlineThickness) noexcept |
| Utility function to draw a shiny, glassy circle (for round LED-type buttons). More... | |
| static ColourScheme | getDarkColourScheme () |
| static LookAndFeel & | getDefaultLookAndFeel () noexcept |
| Returns the current default look-and-feel for a component to use when it hasn't got one explicitly set. More... | |
| static ColourScheme | getGreyColourScheme () |
| static ColourScheme | getLightColourScheme () |
| static ColourScheme | getMidnightColourScheme () |
| static void | setDefaultLookAndFeel (LookAndFeel *newDefaultLookAndFeel) noexcept |
| Changes the default look-and-feel. More... | |
Private Member Functions | |
| void | drawCircularProgressBar (Graphics &, ProgressBar &, const String &) |
| void | drawLinearProgressBar (Graphics &, ProgressBar &, int width, int height, double progress, const String &) |
| void | drawShinyButtonShape (Graphics &, float x, float y, float w, float h, float maxCornerSize, const Colour &, float strokeWidth, bool flatOnLeft, bool flatOnRight, bool flatOnTop, bool flatOnBottom) noexcept |
| int | getPropertyComponentIndent (PropertyComponent &) |
| void | initialiseColours () |
Private Attributes | |
| Image | backgroundTexture |
| Colour | backgroundTextureBaseColour |
| SortedSet< ColourSetting > | colours |
| ColourScheme | currentColourScheme |
| String | defaultFixed |
| String | defaultSans |
| String | defaultSerif |
| Typeface::Ptr | defaultTypeface |
| std::unique_ptr< Drawable > | documentImage |
| std::unique_ptr< Drawable > | folderImage |
| bool | useNativeAlertWindows = false |
The latest JUCE look-and-feel style, as introduced in 2017.
@tags{GUI}
| juce::LookAndFeel_V4::LookAndFeel_V4 | ( | ) |
Creates a LookAndFeel_V4 object with a default colour scheme.
| juce::LookAndFeel_V4::LookAndFeel_V4 | ( | ColourScheme | ) |
Creates a LookAndFeel_V4 object with a given colour scheme.
|
override |
Destructor.
Reimplemented from juce::LookAndFeel_V2.
|
overridevirtualinherited |
Reimplemented from juce::LookAndFeel_V2.
|
overridevirtual |
Reimplemented from juce::LookAndFeel_V2.
|
overridevirtual |
Reimplemented from juce::LookAndFeel_V2.
|
overridevirtualinherited |
Implements juce::TextEditor::LookAndFeelMethods.
Implements juce::ComboBox::LookAndFeelMethods.
Reimplemented from juce::LookAndFeel_V3.
|
overridevirtualinherited |
Creates a drop-shadower for a given component, if required.
Implements juce::LookAndFeel.
|
overridevirtual |
Reimplemented from juce::LookAndFeel_V2.
|
overridevirtualinherited |
Implements juce::FileBrowserComponent::LookAndFeelMethods.
|
overridevirtualinherited |
Implements juce::FilenameComponent::LookAndFeelMethods.
|
overridevirtualinherited |
Creates a focus outline for a given component, if required.
Implements juce::LookAndFeel.
|
virtualinherited |
Creates a new graphics context object.
|
overridevirtualinherited |
Implements juce::Slider::LookAndFeelMethods.
Reimplemented from juce::LookAndFeel_V2.
|
overridevirtualinherited |
Implements juce::TabbedButtonBar::LookAndFeelMethods.
|
overridevirtualinherited |
Implements juce::TabbedButtonBar::LookAndFeelMethods.
|
staticinherited |
|
overridevirtualinherited |
Implements juce::Toolbar::LookAndFeelMethods.
|
overridevirtual |
Reimplemented from juce::LookAndFeel_V2.
|
staticinherited |
Draws a 3D raised (or indented) bevel using two colours.
The bevel is drawn inside the given rectangle, and greater bevel thicknesses extend inwards.
The top-left colour is used for the top- and left-hand edges of the bevel; the bottom-right colour is used for the bottom- and right-hand edges.
If useGradient is true, then the bevel fades out to make it look more curved and less angular. If sharpEdgeOnOutside is true, the outside of the bevel is sharp, and it fades towards the centre; if sharpEdgeOnOutside is false, then the centre edges are sharp and it fades towards the outside.
|
overridevirtualinherited |
Implements juce::BubbleComponent::LookAndFeelMethods.
|
overridevirtual |
Reimplemented from juce::LookAndFeel_V3.
|
overridevirtualinherited |
Draws the text for a TextButton.
Implements juce::Button::LookAndFeelMethods.
|
overridevirtual |
Reimplemented from juce::LookAndFeel_V2.
|
private |
|
overridevirtual |
Reimplemented from juce::LookAndFeel_V3.
|
overridevirtualinherited |
Implements juce::ComboBox::LookAndFeelMethods.
|
overridevirtual |
Reimplemented from juce::LookAndFeel_V3.
|
overridevirtualinherited |
Implements juce::ResizableWindow::LookAndFeelMethods.
|
overridevirtual |
Reimplemented from juce::LookAndFeel_V2.
|
overridevirtualinherited |
Implements juce::Button::LookAndFeelMethods.
|
overridevirtual |
Reimplemented from juce::LookAndFeel_V2.
|
staticnoexceptinherited |
Utility function to draw a shiny, glassy oblong (for text buttons).
|
staticnoexceptinherited |
|
staticnoexceptinherited |
Utility function to draw a shiny, glassy circle (for round LED-type buttons).
|
overridevirtualinherited |
Implements juce::GroupComponent::LookAndFeelMethods.
|
overridevirtualinherited |
Implements juce::ImageButton::LookAndFeelMethods.
|
overridevirtualinherited |
Reimplemented from juce::LookAndFeel_V2.
Implements juce::Label::LookAndFeelMethods.
Reimplemented from juce::LookAndFeel_V2.
|
private |
|
overridevirtual |
Reimplemented from juce::LookAndFeel_V3.
|
overridevirtualinherited |
Reimplemented from juce::LookAndFeel_V2.
|
overridevirtualinherited |
Implements juce::Slider::LookAndFeelMethods.
|
overridevirtual |
Reimplemented from juce::LookAndFeel_V3.
|
overridevirtual |
Reimplemented from juce::LookAndFeel_V2.
|
noexcept |
|
overridevirtualinherited |
Fills the background of a popup menu component.
Reimplemented from juce::LookAndFeel_V2.
|
overridevirtualinherited |
Fills the background of a popup menu component.
Implements juce::PopupMenu::LookAndFeelMethods.
|
overridevirtualinherited |
Implement this to draw some custom decoration between the columns of the popup menu.
getPopupMenuColumnSeparatorWidthWithOptions must return a positive value in order to display the separator.
Implements juce::PopupMenu::LookAndFeelMethods.
|
overridevirtual |
Draws one of the items in a popup menu.
Reimplemented from juce::LookAndFeel_V2.
|
overridevirtualinherited |
Draws one of the items in a popup menu.
Implements juce::PopupMenu::LookAndFeelMethods.
|
overridevirtualinherited |
Reimplemented from juce::PopupMenu::LookAndFeelMethods.
|
overridevirtualinherited |
Implements juce::PopupMenu::LookAndFeelMethods.
|
overridevirtualinherited |
Reimplemented from juce::PopupMenu::LookAndFeelMethods.
|
overridevirtualinherited |
Implements juce::PopupMenu::LookAndFeelMethods.
|
overridevirtual |
Draws a progress bar.
If the progress value is less than 0 or greater than 1.0, this should draw a spinning bar that fills the whole space (i.e. to say that the app is still busy but the progress isn't known). It can use the current time as a basis for playing an animation.
(Used by progress bars in AlertWindow).
Reimplemented from juce::LookAndFeel_V2.
|
overridevirtual |
Reimplemented from juce::LookAndFeel_V2.
|
overridevirtual |
Reimplemented from juce::LookAndFeel_V2.
|
overridevirtual |
Reimplemented from juce::LookAndFeel_V2.
|
overridevirtualinherited |
Implements juce::ResizableWindow::LookAndFeelMethods.
|
overridevirtualinherited |
Implements juce::ResizableWindow::LookAndFeelMethods.
|
overridevirtual |
Reimplemented from juce::LookAndFeel_V2.
|
overridevirtual |
Draws the thumb area of a scrollbar.
| g | the context to draw into |
| scrollbar | the bar itself |
| x | the x position of the left edge of the thumb area to draw in |
| y | the y position of the top edge of the thumb area to draw in |
| width | the width of the thumb area to draw in |
| height | the height of the thumb area to draw in |
| isScrollbarVertical | true if it's a vertical bar, false if horizontal |
| thumbStartPosition | for vertical bars, the y coordinate of the top of the thumb, or its x position for horizontal bars |
| thumbSize | for vertical bars, the height of the thumb, or its width for horizontal bars. This may be 0 if the thumb shouldn't be drawn. |
| isMouseOver | whether the mouse is over the thumb area, also true if the mouse is currently dragging the thumb |
| isMouseDown | whether the mouse is currently dragging the scrollbar |
Reimplemented from juce::LookAndFeel_V3.
|
overridevirtualinherited |
Draws one of the buttons on a scrollbar.
| g | the context to draw into |
| scrollbar | the bar itself |
| width | the width of the button |
| height | the height of the button |
| buttonDirection | the direction of the button, where 0 = up, 1 = right, 2 = down, 3 = left |
| isScrollbarVertical | true if it's a vertical bar, false if horizontal |
| isMouseOverButton | whether the mouse is currently over the button (also true if it's held down) |
| isButtonDown | whether the mouse button's held down |
Implements juce::ScrollBar::LookAndFeelMethods.
|
privatenoexceptinherited |
|
overridevirtualinherited |
Draws a small image that spins to indicate that something's happening.
This method should use the current time to animate itself, so just keep repainting it every so often.
Implements juce::LookAndFeel.
|
overridevirtual |
Reimplemented from juce::LookAndFeel_V3.
|
overridevirtualinherited |
Reimplemented from juce::LookAndFeel_V2.
|
overridevirtualinherited |
Implements juce::TabbedButtonBar::LookAndFeelMethods.
|
overridevirtualinherited |
Reimplemented from juce::LookAndFeel_V2.
|
overridevirtualinherited |
Implements juce::TabbedButtonBar::LookAndFeelMethods.
|
overridevirtualinherited |
Reimplemented from juce::LookAndFeel_V2.
|
overridevirtualinherited |
Implements juce::TableHeaderComponent::LookAndFeelMethods.
|
overridevirtual |
Reimplemented from juce::LookAndFeel_V3.
|
overridevirtual |
Reimplemented from juce::LookAndFeel_V2.
|
overridevirtual |
Draws the contents of a standard ToggleButton.
Reimplemented from juce::LookAndFeel_V2.
|
overridevirtual |
Reimplemented from juce::LookAndFeel_V2.
|
overridevirtualinherited |
Reimplemented from juce::LookAndFeel_V2.
|
overridevirtualinherited |
Implements juce::ResizableWindow::LookAndFeelMethods.
|
overridevirtualinherited |
Implements juce::TabbedButtonBar::LookAndFeelMethods.
|
overridevirtual |
Reimplemented from juce::LookAndFeel_V2.
Looks for a colour that has been registered with the given colour ID number.
If a colour has been set for this ID number using setColour(), then it is returned. If none has been set, it will just return Colours::black.
The colour IDs for various purposes are stored as enums in the components that they are relevant to - for an example, see Slider::ColourIds, Label::ColourIds, TextEditor::ColourIds, TreeView::ColourIds, etc.
If you're looking up a colour for use in drawing a component, it's usually best not to call this directly, but to use the Component::findColour() method instead. That will first check whether a suitable colour has been registered directly with the component, and will fall-back on calling the component's LookAndFeel's findColour() method if none is found.
|
overridevirtualinherited |
Implements juce::AlertWindow::LookAndFeelMethods.
|
overridevirtual |
Reimplemented from juce::LookAndFeel_V2.
|
overridevirtual |
Reimplemented from juce::LookAndFeel_V2.
|
overridevirtual |
Override this function to supply a custom font for the alert window message.
This default implementation will use the default font with height set to 15.0f.
Reimplemented from juce::LookAndFeel_V2.
|
overridevirtual |
Override this function to supply a custom font for the alert window title.
This default implementation will use a boldened and slightly larger version of the alert window message font.
Reimplemented from juce::LookAndFeel_V2.
|
overridevirtualinherited |
Implements juce::CallOutBox::LookAndFeelMethods.
|
overridevirtualinherited |
Implements juce::CallOutBox::LookAndFeelMethods.
Reimplemented from juce::LookAndFeel_V2.
Returns a cross shape for use in yes/no boxes, etc.
Reimplemented from juce::LookAndFeel_V3.
|
inlinenoexcept |
|
static |
|
overridevirtualinherited |
Implements juce::FileBrowserComponent::LookAndFeelMethods.
|
overridevirtualinherited |
Implements juce::FileBrowserComponent::LookAndFeelMethods.
|
staticnoexceptinherited |
Returns the current default look-and-feel for a component to use when it hasn't got one explicitly set.
|
overridevirtualinherited |
Implements juce::PopupMenu::LookAndFeelMethods.
|
overridevirtual |
Returns the default thickness to use for a scrollbar.
Reimplemented from juce::LookAndFeel_V2.
|
static |
|
overridevirtual |
Finds the best size for an item in a popup menu.
Reimplemented from juce::LookAndFeel_V2.
|
overridevirtualinherited |
Finds the best size for an item in a popup menu.
Implements juce::PopupMenu::LookAndFeelMethods.
|
overridevirtualinherited |
Implements juce::Label::LookAndFeelMethods.
Implements juce::Label::LookAndFeelMethods.
|
static |
|
overridevirtualinherited |
Implements juce::PopupMenu::LookAndFeelMethods.
|
overridevirtualinherited |
Implements juce::PopupMenu::LookAndFeelMethods.
|
overridevirtualinherited |
Implements juce::PopupMenu::LookAndFeelMethods.
|
static |
Returns the minimum length in pixels to use for a scrollbar thumb.
Implements juce::ScrollBar::LookAndFeelMethods.
|
virtualinherited |
Override this to get the chance to swap a component's mouse cursor for a customised one.
|
overridevirtualinherited |
Implements juce::ComboBox::LookAndFeelMethods.
|
overridevirtualinherited |
Implements juce::PopupMenu::LookAndFeelMethods.
|
overridevirtualinherited |
Reimplemented from juce::PopupMenu::LookAndFeelMethods.
|
overridevirtualinherited |
Implements juce::PopupMenu::LookAndFeelMethods.
|
overridevirtualinherited |
Return the amount of space that should be left between popup menu columns.
Implements juce::PopupMenu::LookAndFeelMethods.
|
overridevirtualinherited |
Returns the size and style of font to use in popup menus.
Implements juce::PopupMenu::LookAndFeelMethods.
|
overridevirtual |
Reimplemented from juce::LookAndFeel_V2.
|
private |
|
overridevirtualinherited |
Implements juce::PropertyComponent::LookAndFeelMethods.
Returns the length in pixels to use for a scrollbar button.
Implements juce::ScrollBar::LookAndFeelMethods.
|
overridevirtualinherited |
Returns the component effect to use for a scrollbar.
Implements juce::ScrollBar::LookAndFeelMethods.
Implements juce::SidePanel::LookAndFeelMethods.
Implements juce::SidePanel::LookAndFeelMethods.
|
overridevirtualinherited |
Implements juce::SidePanel::LookAndFeelMethods.
|
overridevirtualinherited |
Implements juce::Slider::LookAndFeelMethods.
|
overridevirtualinherited |
Implements juce::Slider::LookAndFeelMethods.
Implements juce::Slider::LookAndFeelMethods.
Implements juce::Slider::LookAndFeelMethods.
Reimplemented from juce::LookAndFeel_V2.
|
overridevirtualinherited |
Implements juce::TabbedButtonBar::LookAndFeelMethods.
|
overridevirtualinherited |
Implements juce::TabbedButtonBar::LookAndFeelMethods.
|
overridevirtualinherited |
Implements juce::TabbedButtonBar::LookAndFeelMethods.
Reimplemented from juce::LookAndFeel_V2.
|
overridevirtualinherited |
Reimplemented from juce::LookAndFeel_V2.
|
overridevirtual |
Reimplemented from juce::LookAndFeel_V2.
|
overridevirtualinherited |
Implements juce::Button::LookAndFeelMethods.
Returns a tick shape for use in yes/no boxes, etc.
Reimplemented from juce::LookAndFeel_V3.
|
overridevirtualinherited |
returns the bounds for a tooltip at the given screen coordinate, constrained within the given desktop area.
Implements juce::TooltipWindow::LookAndFeelMethods.
Reimplemented from juce::LookAndFeel_V2.
|
virtualinherited |
Returns the typeface that should be used for a given font.
The default implementation just does what you'd expect it to, but you can override this if you want to intercept fonts and use your own custom typeface object.
|
overridevirtualinherited |
Implements juce::AlertWindow::LookAndFeelMethods.
|
private |
Returns true if the specified colour ID has been explicitly set using the setColour() method.
|
inlineoverridevirtual |
Reimplemented from juce::LookAndFeel_V2.
|
inherited |
Returns true if native alert windows will be used (if available).
The default setting for this is false.
|
overridevirtual |
Reimplemented from juce::LookAndFeel_V2.
|
overridevirtualinherited |
Implements juce::FilenameComponent::LookAndFeelMethods.
|
overridevirtual |
Reimplemented from juce::LookAndFeel_V2.
|
overridevirtualinherited |
Implements juce::Toolbar::LookAndFeelMethods.
|
overridevirtual |
Reimplemented from juce::LookAndFeel_V2.
|
virtualinherited |
Plays the system's default 'beep' noise, to alert the user about something very important.
This is only supported on some platforms.
Reimplemented from juce::LookAndFeel_V2.
|
overridevirtual |
Reimplemented from juce::LookAndFeel_V2.
|
overridevirtualinherited |
Implements juce::PopupMenu::LookAndFeelMethods.
Registers a colour to be used for a particular purpose.
For more details, see the comments for findColour().
| void juce::LookAndFeel_V4::setColourScheme | ( | ColourScheme | ) |
|
staticnoexceptinherited |
Changes the default look-and-feel.
| newDefaultLookAndFeel | the new look-and-feel object to use - if this is set to null, it will revert to using the default one. The object passed-in must be deleted by the caller when it's no longer needed. |
|
inherited |
Allows you to supply a default typeface that will be returned as the default sans-serif font.
Instead of a typeface object, you can specify a typeface by name using the setDefaultSansSerifTypefaceName() method.
You can perform more complex typeface substitutions by overloading getTypefaceForFont() but this lets you easily set a global typeface.
|
inherited |
Allows you to change the default sans-serif font.
If you need to supply your own Typeface object for any of the default fonts, rather than just supplying the name (e.g. if you want to use an embedded font), then you can instead call setDefaultSansSerifTypeface() with an object to use.
|
inherited |
Sets whether native alert windows (if available) or standard JUCE AlertWindows drawn with AlertWindow::LookAndFeelMethods will be used.
|
overridevirtualinherited |
Return true if you want your popup menus to scale with the target component's AffineTransform or scale factor.
Implements juce::PopupMenu::LookAndFeelMethods.
|
privateinherited |
|
privateinherited |
|
privateinherited |
|
private |
|
privateinherited |
|
privateinherited |
|
privateinherited |
|
privateinherited |
|
privateinherited |
|
privateinherited |
|
privateinherited |