#include "system/juce_TargetPlatform.h"#include "system/juce_StandardHeader.h"#include "misc/juce_EnumHelpers.h"#include "misc/juce_OrderedContainerHelpers.h"#include "memory/juce_Memory.h"#include "maths/juce_MathsFunctions.h"#include "memory/juce_ByteOrder.h"#include "memory/juce_Atomic.h"#include "text/juce_CharacterFunctions.h"#include "text/juce_CharPointer_UTF8.h"#include "text/juce_CharPointer_UTF16.h"#include "text/juce_CharPointer_UTF32.h"#include "text/juce_CharPointer_ASCII.h"#include "text/juce_String.h"#include "text/juce_StringRef.h"#include "logging/juce_Logger.h"#include "memory/juce_LeakedObjectDetector.h"#include "memory/juce_ContainerDeletePolicy.h"#include "memory/juce_HeapBlock.h"#include "memory/juce_MemoryBlock.h"#include "memory/juce_CopyableHeapBlock.h"#include "memory/juce_ReferenceCountedObject.h"#include "memory/juce_ScopedPointer.h"#include "memory/juce_OptionalScopedPointer.h"#include "containers/juce_Optional.h"#include "containers/juce_Enumerate.h"#include "containers/juce_ScopedValueSetter.h"#include "memory/juce_Singleton.h"#include "memory/juce_WeakReference.h"#include "threads/juce_ScopedLock.h"#include "threads/juce_CriticalSection.h"#include "maths/juce_Range.h"#include "maths/juce_NormalisableRange.h"#include "maths/juce_StatisticsAccumulator.h"#include "containers/juce_ElementComparator.h"#include "containers/juce_ArrayAllocationBase.h"#include "containers/juce_ArrayBase.h"#include "containers/juce_Array.h"#include "containers/juce_LinkedListPointer.h"#include "misc/juce_ScopeGuard.h"#include "containers/juce_ListenerList.h"#include "containers/juce_OwnedArray.h"#include "containers/juce_ReferenceCountedArray.h"#include "containers/juce_SortedSet.h"#include "containers/juce_SparseSet.h"#include "containers/juce_AbstractFifo.h"#include "containers/juce_SingleThreadedAbstractFifo.h"#include "text/juce_NewLine.h"#include "text/juce_StringPool.h"#include "text/juce_Identifier.h"#include "text/juce_StringArray.h"#include "system/juce_SystemStats.h"#include "memory/juce_HeavyweightLeakedObjectDetector.h"#include "text/juce_StringPairArray.h"#include "text/juce_TextDiff.h"#include "text/juce_LocalisedStrings.h"#include "text/juce_Base64.h"#include "misc/juce_Functional.h"#include "containers/juce_Span.h"#include "misc/juce_Result.h"#include "misc/juce_Uuid.h"#include "misc/juce_ConsoleApplication.h"#include "containers/juce_Variant.h"#include "containers/juce_NamedValueSet.h"#include "json/juce_JSON.h"#include "containers/juce_DynamicObject.h"#include "containers/juce_HashMap.h"#include "containers/juce_FixedSizeFunction.h"#include "time/juce_RelativeTime.h"#include "time/juce_Time.h"#include "streams/juce_InputStream.h"#include "streams/juce_OutputStream.h"#include "streams/juce_BufferedInputStream.h"#include "streams/juce_MemoryInputStream.h"#include "streams/juce_MemoryOutputStream.h"#include "streams/juce_SubregionStream.h"#include "streams/juce_InputSource.h"#include "files/juce_File.h"#include "files/juce_DirectoryIterator.h"#include "files/juce_RangedDirectoryIterator.h"#include "detail/juce_NativeFileHandle.h"#include "files/juce_FileInputStream.h"#include "files/juce_FileOutputStream.h"#include "files/juce_FileSearchPath.h"#include "files/juce_MemoryMappedFile.h"#include "files/juce_TemporaryFile.h"#include "files/juce_FileFilter.h"#include "files/juce_WildcardFileFilter.h"#include "streams/juce_FileInputSource.h"#include "logging/juce_FileLogger.h"#include "json/juce_JSONUtils.h"#include "serialisation/juce_Serialisation.h"#include "json/juce_JSONSerialisation.h"#include "maths/juce_BigInteger.h"#include "maths/juce_Expression.h"#include "maths/juce_Random.h"#include "misc/juce_RuntimePermissions.h"#include "misc/juce_WindowsRegistry.h"#include "threads/juce_ChildProcess.h"#include "threads/juce_DynamicLibrary.h"#include "threads/juce_InterProcessLock.h"#include "threads/juce_Process.h"#include "threads/juce_SpinLock.h"#include "threads/juce_WaitableEvent.h"#include "threads/juce_Thread.h"#include "threads/juce_HighResolutionTimer.h"#include "threads/juce_ThreadLocalValue.h"#include "threads/juce_ThreadPool.h"#include "threads/juce_TimeSliceThread.h"#include "threads/juce_ReadWriteLock.h"#include "threads/juce_ScopedReadLock.h"#include "threads/juce_ScopedWriteLock.h"#include "network/juce_IPAddress.h"#include "network/juce_MACAddress.h"#include "network/juce_NamedPipe.h"#include "network/juce_Socket.h"#include "network/juce_URL.h"#include "network/juce_WebInputStream.h"#include "streams/juce_URLInputSource.h"#include "time/juce_PerformanceCounter.h"#include "unit_tests/juce_UnitTest.h"#include "xml/juce_XmlDocument.h"#include "xml/juce_XmlElement.h"#include "zip/juce_GZIPCompressorOutputStream.h"#include "zip/juce_GZIPDecompressorInputStream.h"#include "zip/juce_ZipFile.h"#include "containers/juce_PropertySet.h"#include "memory/juce_SharedResourcePointer.h"#include "memory/juce_AllocationHooks.h"#include "memory/juce_Reservoir.h"#include "files/juce_AndroidDocument.h"#include "streams/juce_AndroidDocumentInputSource.h"#include "misc/juce_OptionsHelpers.h"#include "detail/juce_CallbackListenerList.h"#include "detail/juce_LruCache.h"
Namespaces | |
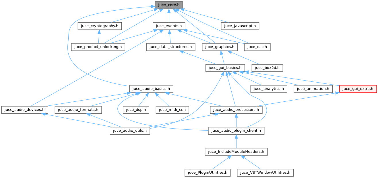
| namespace | juce |
| namespace | juce::detail |
Macros | |
| #define | JUCE_ALLOW_STATIC_NULL_VARIABLES 0 |
| Config: JUCE_ALLOW_STATIC_NULL_VARIABLES If disabled, this will turn off dangerous static globals like String::empty, var::null, etc which can cause nasty order-of-initialisation problems if they are referenced during static constructor code. | |
| #define | JUCE_CATCH_UNHANDLED_EXCEPTIONS 0 |
| Config: JUCE_CATCH_UNHANDLED_EXCEPTIONS If enabled, this will add some exception-catching code to forward unhandled exceptions to your JUCEApplicationBase::unhandledException() callback. | |
| #define | JUCE_CHECK_MEMORY_LEAKS 1 |
| Config: JUCE_CHECK_MEMORY_LEAKS. | |
| #define | JUCE_CORE_H_INCLUDED |
| #define | JUCE_DONT_AUTOLINK_TO_WIN32_LIBRARIES 0 |
| Config: JUCE_DONT_AUTOLINK_TO_WIN32_LIBRARIES. | |
| #define | JUCE_ENABLE_ALLOCATION_HOOKS 0 |
| Config: JUCE_ENABLE_ALLOCATION_HOOKS If enabled, this will add global allocation functions with built-in assertions, which may help when debugging allocations in unit tests. | |
| #define | JUCE_INCLUDE_ZLIB_CODE 1 |
| Config: JUCE_INCLUDE_ZLIB_CODE This can be used to disable Juce's embedded 3rd-party zlib code. | |
| #define | JUCE_LOAD_CURL_SYMBOLS_LAZILY 0 |
| Config: JUCE_LOAD_CURL_SYMBOLS_LAZILY If enabled, JUCE will load libcurl lazily when required (for example, when WebInputStream is used). | |
| #define | JUCE_LOG_ASSERTIONS 0 |
| Config: JUCE_FORCE_DEBUG. | |
| #define | JUCE_STRICT_REFCOUNTEDPOINTER 0 |
| Config: JUCE_STRICT_REFCOUNTEDPOINTER If enabled, this will make the ReferenceCountedObjectPtr class stricter about allowing itself to be cast directly to a raw pointer. | |
| #define | JUCE_STRING_UTF_TYPE 8 |
| #define | JUCE_USE_CURL 1 |
| Config: JUCE_USE_CURL Enables http/https support via libcurl (Linux only). | |
| #define | JUCE_ZLIB_INCLUDE_PATH <zlib.h> |
Functions | |
| bool | juce::juce_isRunningUnderDebugger () noexcept |
| void | juce::logAssertion (const char *file, int line) noexcept |
| #define JUCE_ALLOW_STATIC_NULL_VARIABLES 0 |
Config: JUCE_ALLOW_STATIC_NULL_VARIABLES If disabled, this will turn off dangerous static globals like String::empty, var::null, etc which can cause nasty order-of-initialisation problems if they are referenced during static constructor code.
| #define JUCE_CATCH_UNHANDLED_EXCEPTIONS 0 |
Config: JUCE_CATCH_UNHANDLED_EXCEPTIONS If enabled, this will add some exception-catching code to forward unhandled exceptions to your JUCEApplicationBase::unhandledException() callback.
| #define JUCE_CHECK_MEMORY_LEAKS 1 |
Config: JUCE_CHECK_MEMORY_LEAKS.
Enables a memory-leak check for certain objects when the app terminates. See the LeakedObjectDetector class and the JUCE_LEAK_DETECTOR macro for more details about enabling leak checking for specific classes.
| #define JUCE_CORE_H_INCLUDED |
| #define JUCE_DONT_AUTOLINK_TO_WIN32_LIBRARIES 0 |
Config: JUCE_DONT_AUTOLINK_TO_WIN32_LIBRARIES.
In a Windows build, this can be used to stop the required system libs being automatically added to the link stage.
| #define JUCE_ENABLE_ALLOCATION_HOOKS 0 |
Config: JUCE_ENABLE_ALLOCATION_HOOKS If enabled, this will add global allocation functions with built-in assertions, which may help when debugging allocations in unit tests.
| #define JUCE_INCLUDE_ZLIB_CODE 1 |
Config: JUCE_INCLUDE_ZLIB_CODE This can be used to disable Juce's embedded 3rd-party zlib code.
You might need to tweak this if you're linking to an external zlib library in your app, but for normal apps, this option should be left alone.
If you disable this, you might also want to set a value for JUCE_ZLIB_INCLUDE_PATH, to specify the path where your zlib headers live.
| #define JUCE_LOAD_CURL_SYMBOLS_LAZILY 0 |
Config: JUCE_LOAD_CURL_SYMBOLS_LAZILY If enabled, JUCE will load libcurl lazily when required (for example, when WebInputStream is used).
Enabling this flag may also help with library dependency errors as linking libcurl at compile-time may instruct the linker to hard depend on a specific version of libcurl. It's also useful if you want to limit the amount of JUCE dependencies and you are not using WebInputStream or the URL classes.
| #define JUCE_LOG_ASSERTIONS 0 |
Config: JUCE_FORCE_DEBUG.
Normally, JUCE_DEBUG is set to 1 or 0 based on compiler and project settings, but if you define this value, you can override this to force it to be true or false. Config: JUCE_LOG_ASSERTIONS
If this flag is enabled, the jassert and jassertfalse macros will always use Logger::writeToLog() to write a message when an assertion happens.
Enabling it will also leave this turned on in release builds. When it's disabled, however, the jassert and jassertfalse macros will not be compiled in a release build.
| #define JUCE_STRICT_REFCOUNTEDPOINTER 0 |
Config: JUCE_STRICT_REFCOUNTEDPOINTER If enabled, this will make the ReferenceCountedObjectPtr class stricter about allowing itself to be cast directly to a raw pointer.
By default this is disabled, for compatibility with old code, but if possible, you should always enable it to improve code safety!
| #define JUCE_STRING_UTF_TYPE 8 |
| #define JUCE_USE_CURL 1 |
Config: JUCE_USE_CURL Enables http/https support via libcurl (Linux only).
Enabling this will add an additional run-time dynamic dependency to libcurl.
If you disable this then https/ssl support will not be available on Linux.
| #define JUCE_ZLIB_INCLUDE_PATH <zlib.h> |